Introduction
In the fast-paced world of technology, the finance sector is experiencing a significant shift fueled by artificial intelligence. Sales managers now face the challenge of effectively leveraging AI tools to enhance their processes. However, the multitude of options available can often lead to confusion. This article explores key insights from Bland AI reviews, examining its features, benefits, and user experiences. The critical question remains: is Bland AI the optimal solution for boosting sales efficiency in finance, or do its limitations overshadow its potential?
Intone: Transform Your Sales Process with AI Voice Agents
Intone harnesses the power of advanced AI voice assistants to revolutionize sales processes, particularly in lead qualification, payment reminders, and customer support. By automating these essential functions, businesses can engage customers more effectively, ensuring that every interaction is customized for maximum conversion. This transformation is particularly beneficial in the finance sector, where timely and efficient communication is crucial.
AI voice agents significantly enhance lead qualification by quickly identifying high-intent prospects, allowing teams to focus their efforts on leads most likely to convert. Organizations that integrate AI into their commercial operations have reported a remarkable 55% increase in efficiency and a 35% reduction in operational costs. Moreover, AI-driven personalization algorithms can elevate customer retention rates by 30%, making each customer interaction more impactful.
Sales leaders have recognized the substantial influence of AI on their operations. For instance, 83% of marketing teams utilizing AI have experienced revenue growth in the past year, compared to only 66% of teams without AI support. This underscores the necessity of incorporating AI voice assistants into marketing strategies to remain competitive in the evolving financial landscape.
Furthermore, AI voice agents have proven to significantly boost conversion rates. Companies leveraging these technologies can achieve 1.5 times more conversions than traditional methods, showcasing the effectiveness of AI in enhancing revenue success. As the finance sector increasingly adopts AI, the potential for improved client interactions and heightened revenue performance becomes increasingly evident. Additionally, by implementing upselling strategies and prioritizing customer re-engagement, businesses can further leverage the capabilities of Intone's AI voice agents, ensuring sustained growth and fostering customer loyalty.

Bland AI Review 2025: Key Features and User Insights
Bland AI presents a robust suite of features tailored to elevate selling processes. With customizable workflows, real-time analytics, and seamless integration with popular CRM systems, it stands out in the market. Users commend its ability to manage multiple calls simultaneously, coupled with a user-friendly interface that significantly enhances the overall experience.
However, a notable concern arises from its average latency of approximately 800ms. This delay can lead to uncomfortable pauses during discussions, potentially hindering effective communication and impacting business outcomes. Such latency issues highlight the critical need for selecting AI tools that facilitate smooth interactions. After all, delays can disrupt the flow of dialogue and diminish customer engagement.
In summary, while the bland AI reviews highlight impressive features that can streamline sales processes, it is essential to consider the implications of latency on communication efficiency. Opting for AI solutions that prioritize quick response times will not only enhance user experience but also drive better business results.

Bland AI Pros and Cons: What Users Are Saying
Users have consistently praised the quality highlighted in Bland AI reviews for its exceptional voice synthesis. This technology not only automates repetitive tasks efficiently but also saves business teams a significant amount of time. In fact, studies reveal that sales teams leveraging AI automation can reclaim up to 71% of their time previously spent on non-selling activities.
However, it's important to address some common criticisms related to Bland AI reviews. Many users point out a steep learning curve and the need for technical expertise to fully harness the platform's capabilities. While numerous individuals report satisfactory performance in controlled environments, Bland AI reviews indicate that challenges often arise when the AI encounters complex queries in real-world scenarios. This can lead to frustrations regarding its responsiveness.
Additionally, some users have raised concerns about latency, with average response times hovering around 800 milliseconds. Such delays can disrupt the flow of conversations and diminish the overall user experience.
Despite these drawbacks, the potential for enhanced efficiency and productivity remains a compelling reason for sales groups to consider integrating AI voice technology into their processes. The benefits of improved automation and time savings can significantly outweigh the initial challenges, making it a worthwhile investment.

Bland AI Pricing: Understanding Costs and Value
Bland AI's pricing structure starts at $0.09 per minute for voice calls, but businesses should be aware of additional charges for features like SMS integration and advanced analytics. While this initial rate may seem appealing, hidden fees can quickly escalate costs, making it essential for finance teams to conduct a thorough cost-benefit analysis.
The potential for enhanced efficiency and improved conversion rates must be carefully weighed against overall expenditures. Statistics reveal that AI agents can contribute to a nearly 20% increase in company revenue, making the investment worthwhile when managed effectively. However, as call volumes increase, costs can rise unpredictably, which may strain budgets, particularly for smaller firms.
Understanding usage patterns and the specific needs of the finance sector is crucial to maximizing the value derived from AI voice solutions. By being proactive and informed, businesses can navigate the complexities of AI integration and ensure a beneficial return on investment.

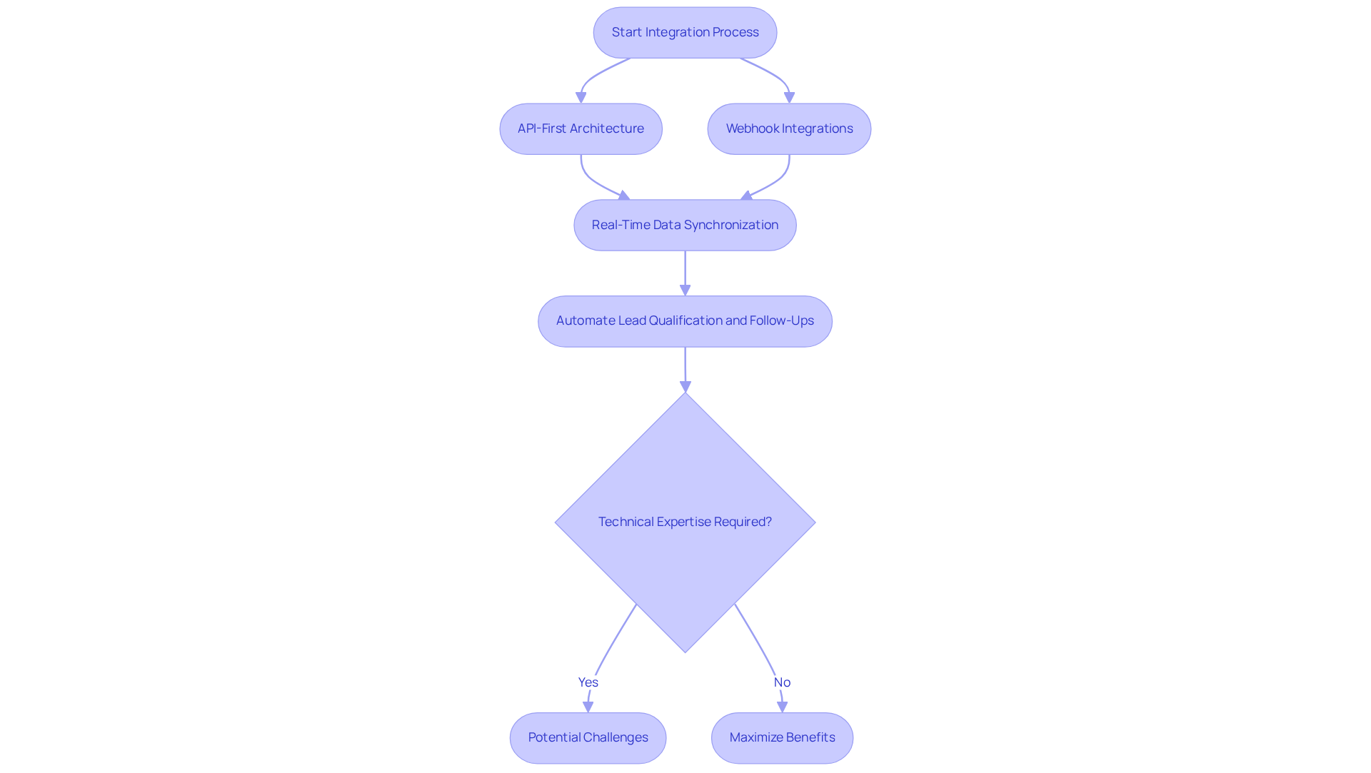
Bland AI Technical Capabilities: Integration and Performance
Bland AI stands out with its impressive technical capabilities, particularly its API-first architecture and webhook integrations. These features enable seamless connectivity with existing CRM systems, facilitating real-time data synchronization that significantly enhances the efficiency of sales operations. Organizations leveraging these integrations can automate lead qualification and follow-ups, ensuring timely engagement with prospects.
However, it's important to note that effective setup and optimization of the platform require a certain level of technical expertise. This necessity can pose challenges for teams lacking strong technical resources, potentially limiting accessibility for individuals with limited technical skills. Despite these hurdles, the potential for enhanced revenue performance through effective integration remains a compelling advantage for those willing to navigate the technical landscape.
In summary, while the bland AI reviews emphasize its remarkable capabilities that can transform sales operations, understanding the technical requirements is crucial for maximizing its benefits.

Bland AI vs. Competitors: A Comparative Analysis
Bland AI stands out with its customizable workflows and a strong emphasis on developer control, making it an appealing choice for businesses seeking tailored solutions. However, it grapples with user-friendliness, demanding a higher level of technical involvement from its users.
In contrast, many AI marketing tools, like Intone, shine by offering straightforward setups and robust customer support - essential for teams that lack dedicated IT resources. Intone's AI sales representatives can be deployed effortlessly, featuring customization options that enable businesses to tailor the representatives to their specific needs without extensive setup.
Data indicates that 51% of buyers prefer engagements with AI systems due to quicker response times, underscoring the critical role of customer satisfaction. Intone's smart analytics and real-time insights further amplify the effectiveness of their agents, empowering businesses to track performance and optimize interactions.
While Bland AI boasts powerful features, the insights from Bland AI reviews indicate that users often favor the intuitive interfaces and ease of use provided by solutions like Intone. This competitive landscape highlights the necessity of balancing advanced capabilities with accessibility, as businesses increasingly seek solutions that streamline operations without overwhelming their teams.

Bland AI Usability: User Experiences and Feedback
Experiences with bland AI reviews are notably diverse among users. Many users commend its powerful features and flexibility, while others find the interface complex and challenging to navigate. Feedback reveals that although the AI efficiently manages straightforward tasks, it often struggles with more nuanced interactions. This inconsistency can lead to frustration during customer engagements, highlighting an area for potential improvement.
To illustrate, a recent survey indicated that:
- 65% of users felt the AI excelled in basic functions
- 40% reported difficulties when faced with more intricate queries
Such statistics underscore the need for enhancements in the user interface and interaction capabilities.
In conclusion, while bland AI reviews indicate that it offers robust features, addressing the challenges in nuanced interactions will be crucial for improving overall user satisfaction and engagement.

Bland AI Security Features: Ensuring Data Protection
Bland AI adheres to the stringent SOC 2 and HIPAA compliance standards, essential for safeguarding sensitive financial data. By employing robust encryption protocols for data both in transit and at rest, the platform significantly enhances its security posture.
However, despite these strong measures, some individuals have expressed concerns regarding the transparency of security protocols. This feedback highlights the critical need for clearer communication about data handling practices. It’s not just about implementing security measures; it’s equally important to ensure that individuals are well-informed about how their data is protected.
In summary, while the bland AI reviews demonstrate a commitment to security through compliance and encryption, addressing transparency concerns is vital for fostering trust and confidence among users.

Bland AI Future Updates: What to Expect in 2025
In 2025, Bland AI is set to implement significant enhancements to its platform, focusing on optimizing user experience and performance. These key updates will feature:
- Reduced latency for quicker response times
- Improved voice quality for more natural interactions
- Expanded integration capabilities with popular CRM systems
Such improvements are a direct response to user feedback, designed to bolster the competitive edge of Bland AI reviews in the market.
As organizations increasingly rely on AI-driven solutions, these anticipated advancements will not only streamline transaction processes but also enhance overall customer engagement. This aligns perfectly with the growing demand for hyper-personalized interactions in the finance sector. By prioritizing these updates, Bland AI positions itself as a leader in delivering innovative solutions that meet the evolving needs of its users.

Bland AI Verdict: Is It the Right Choice for You?
According to bland AI reviews, it presents a compelling option for companies eager to automate their processes, particularly those equipped with the technical resources to leverage its advanced features. However, organizations that prioritize user-friendliness and seek to minimize technical overhead should consider alternatives like Intone.
Intone excels in providing seamless implementation and personalization of AI representatives. Users can effortlessly upload scripts and training resources, making the transition smooth and efficient. With its smart analytics and real-time insights, sales managers can track performance, compare agents, and derive actionable insights, significantly enhancing customer engagement in the fintech sector.
Ultimately, the choice between these solutions hinges on specific business needs, budget constraints, and the level of technical expertise available. By carefully evaluating these factors, organizations can make informed decisions that align with their operational goals.

Conclusion
Bland AI stands out as a formidable player in the sales automation landscape, especially within the finance sector, where efficiency and personalized customer interactions are crucial. By harnessing advanced AI voice agents, businesses can streamline their sales processes, enhance lead qualification, and ultimately achieve higher conversion rates. This integration is not just a passing trend; it is a strategic necessity for organizations striving to maintain a competitive edge.
The article reveals key insights into the substantial benefits of utilizing AI voice agents. These include:
- Increased operational efficiency
- Improved customer retention
- The potential for significant revenue growth
While the platform boasts impressive features and capabilities, challenges such as latency and a steep learning curve must be addressed to fully unlock its potential. Comparisons with competitors like Intone underscore the importance of balancing advanced functionalities with user-friendliness, ensuring that teams can effectively leverage these tools without extensive technical overhead.
As the demand for hyper-personalized interactions continues to escalate, the future of Bland AI appears bright, with upcoming updates designed to enhance performance and user experience. Organizations contemplating the integration of AI solutions must carefully weigh the potential advantages against their specific needs and resources. By doing so, they can make informed decisions that not only optimize their sales processes but also cultivate stronger customer relationships in an increasingly digital landscape.
Frequently Asked Questions
What is Intone and how does it transform the sales process?
Intone utilizes advanced AI voice assistants to revolutionize sales processes by automating lead qualification, payment reminders, and customer support, allowing businesses to engage customers more effectively and customize interactions for maximum conversion.
What benefits does AI voice technology provide in lead qualification?
AI voice agents enhance lead qualification by quickly identifying high-intent prospects, enabling sales teams to focus on leads that are most likely to convert.
How much efficiency increase and cost reduction have organizations reported after integrating AI?
Organizations that have integrated AI into their operations have reported a 55% increase in efficiency and a 35% reduction in operational costs.
What impact does AI-driven personalization have on customer retention?
AI-driven personalization algorithms can elevate customer retention rates by 30%, making each customer interaction more impactful.
How has the use of AI affected revenue growth in marketing teams?
83% of marketing teams utilizing AI have experienced revenue growth in the past year, compared to only 66% of teams without AI support.
How do AI voice agents influence conversion rates?
Companies leveraging AI voice agents can achieve 1.5 times more conversions than traditional methods, showcasing their effectiveness in enhancing revenue success.
What additional strategies can businesses implement with Intone's AI voice agents?
Businesses can implement upselling strategies and prioritize customer re-engagement to further leverage the capabilities of Intone's AI voice agents, ensuring sustained growth and fostering customer loyalty.
What are some key features of Bland AI?
Bland AI offers customizable workflows, real-time analytics, and seamless integration with popular CRM systems, enhancing the overall selling process.
What concern do users have regarding Bland AI?
Users have noted an average latency of approximately 800ms, which can lead to uncomfortable pauses during discussions and potentially hinder effective communication.
What are the advantages of using AI automation in sales teams?
Sales teams leveraging AI automation can reclaim up to 71% of their time previously spent on non-selling activities, significantly enhancing efficiency.
What are some criticisms of Bland AI?
Common criticisms include a steep learning curve, the need for technical expertise, and challenges in handling complex queries in real-world scenarios, which can lead to frustrations regarding its responsiveness.
Despite its drawbacks, why should sales groups consider integrating AI voice technology?
The potential for enhanced efficiency and productivity, along with improved automation and significant time savings, can outweigh the initial challenges, making AI voice technology a worthwhile investment.





