Introduction
Voicebot conversational AI is revolutionizing customer engagement, providing businesses with innovative methods to enhance interactions and streamline operations. By leveraging this technology, organizations can significantly improve response times and customer satisfaction, while also gaining valuable insights into user behavior.
However, as companies increasingly embrace these advanced solutions, a crucial question emerges: how can they ensure their voicebot strategies effectively address the diverse needs of their clients and maintain a competitive edge in the market?
This inquiry not only highlights the importance of strategic implementation but also sets the stage for exploring actionable insights that can drive success.
Intone: Revolutionizing Customer Engagement with AI Voice Agents
The company is revolutionizing client engagement through the implementation of voicebot conversational AI, fundamentally reshaping business interactions. These advanced representatives streamline critical sales operations, such as lead qualification and client support, ensuring that every interaction is optimized for both conversion and satisfaction.
In sectors like finance and e-commerce, where timely communication is paramount, the voicebot conversational AI technology excels by facilitating human-like interactions that significantly enhance the overall user experience. The impact of voicebot conversational AI on sales performance is profound; it simplifies processes, allowing companies to respond swiftly to customer needs and inquiries.
Notably, the AI voice agents from the company can monitor changes in key metrics shortly after launching a new script or voice, providing immediate feedback that empowers organizations to adjust agent behavior and continuously improve performance. Furthermore, features such as automated quality assurance and high-volume dialing strategies enable companies to effectively amplify their outreach efforts.
As a result, businesses leveraging Intone's solutions report enhanced engagement metrics and increased conversion rates, underscoring the effectiveness of AI in contemporary sales strategies. By adopting voicebot conversational AI early, companies gain a competitive advantage and ensure they meet the evolving demands of their clients.

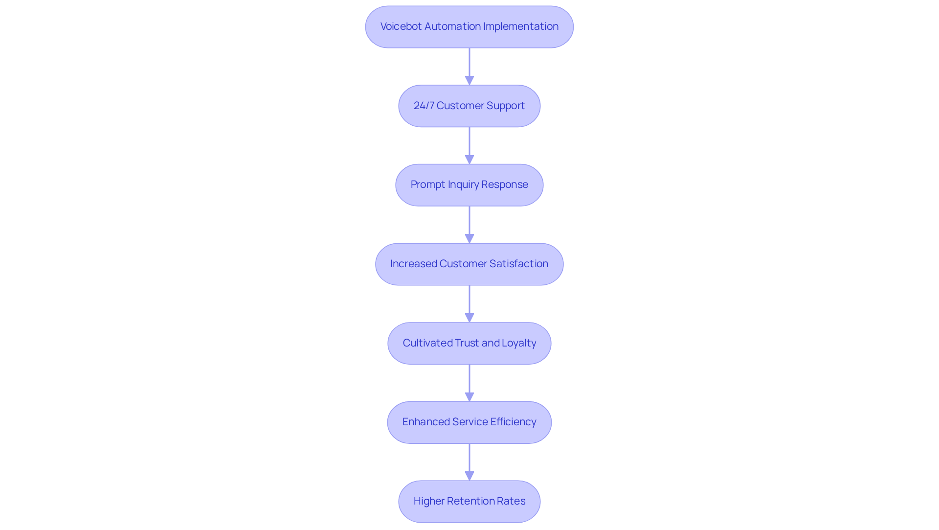
24/7 Customer Support: Enhancing Engagement with Voicebot Automation
Voicebot conversational AI empowers businesses to provide round-the-clock support, ensuring that inquiries are addressed promptly, regardless of the hour. This continuous availability not only boosts customer satisfaction but also cultivates trust and loyalty among clients. Intone's customizable voicebot conversational AI can be effortlessly integrated to automate routine inquiries and support tasks, such as responding to common questions about account balances or payment reminders. This automation allows human agents to focus on more complex issues, thereby enhancing overall service efficiency.
With intelligent analytics, companies can monitor real-time performance and refine interactions, guaranteeing that clients receive timely assistance without the frustration of long hold times. For instance, businesses utilizing voice assistants can analyze interaction data to improve their service strategies, leading to reduced wait times and increased client engagement. This seamless interaction not only elevates satisfaction but also fortifies relationships, ultimately resulting in higher retention rates.

Personalization: Tailoring Customer Interactions with Voicebot Technology
The voicebot conversational AI technology from Intone empowers businesses to forge highly personalized interactions with clients, leveraging data from previous engagements. By recalling past discussions and understanding individual preferences, Intone's voicebots deliver customized responses that resonate with clients. For example, a voicebot can greet a returning patron by name and reference their previous purchases, creating a more engaging and relevant experience.
This level of customization not only boosts client satisfaction but also significantly enhances the likelihood of repeat transactions. A compelling case study is GCS, which illustrates how they improved sales efficiency through customizable voicebot conversational AI designed to elevate service and build brand trust. With features like the ability to select from a variety of AI voices and monitor performance metrics in real-time, this platform allows organizations to automate tier-1 support and enhance overall client engagement.
Notably, GCS reported a remarkable 25% increase in client satisfaction scores after implementing Intone's solutions. This statistic underscores the effectiveness of personalized interactions in fostering client loyalty, demonstrating that tailored communication is not just a luxury but a necessity in today’s competitive landscape.

Cost Efficiency: Reducing Operational Expenses with Voicebot Solutions
Implementing voicebot conversational AI solutions, such as AI sales representatives, can lead to substantial cost reductions for companies. By automating routine tasks and inquiries, businesses can significantly decrease the need for large support teams, which in turn lowers labor expenses. Intone's voice agents are available 24/7, providing instant responses to FAQs, tracking orders, and resetting passwords. This capability not only reduces costs associated with long wait times but also enhances client satisfaction.
Consider the case of Outlines, which saved approximately $5,000 monthly by automating support through voicebots. Businesses have reported operational cost reductions of up to 70% after integrating these technologies into their service processes. Moreover, most companies experience cost savings ranging from 30% to 70% after implementing AI chatbots, underscoring the significant financial advantages of this technology.
This shift not only alleviates the workload on human representatives but also allows them to focus on more complex interactions, ultimately fostering better client engagement and loyalty. The hybrid model, where AI voice assistants handle routine inquiries while human representatives tackle intricate issues, has been shown to enhance employee satisfaction and reduce turnover.
In summary, the integration of voicebot conversational AI technology is not only a cost-saving measure but also a strategic move that can transform customer service operations, improve employee morale, and drive business success.

High Call Volume Management: Ensuring Seamless Customer Engagement with Voicebots
Voicebot conversational AI stands out as a powerful solution for managing high call volumes, ensuring that clients receive timely support even during peak periods. These AI sales agents can be deployed and customized with ease, allowing businesses to automate responses to frequently asked questions and handle routine inquiries efficiently. This capability not only significantly reduces wait times but also enhances the overall client experience.
During peak times, for instance, a voicebot can effectively prioritize calls, directing clients to the appropriate resources or providing prompt answers to common inquiries. This approach alleviates pressure on human agents and has been shown to result in a remarkable 31.5% increase in satisfaction scores for businesses that leverage voicebot conversational AI.
Moreover, companies that have integrated voicebots into their operations report a staggering 60% reduction in operational expenses. This enables them to allocate resources more effectively while maintaining high service standards. With 24/7 AI-powered client support solutions, Intone ensures that clients feel valued and supported, even when demand is at its highest.
In conclusion, the implementation of voicebot conversational AI not only streamlines operations but also enhances client satisfaction, making it a strategic move for businesses aiming to thrive in a competitive landscape.

Real-Time Analytics: Leveraging Data for Improved Customer Engagement
Real-time analytics from voicebot conversational AI empower businesses to extract essential insights from user interactions. By examining key data points - like call duration, client satisfaction scores, and frequently asked questions - organizations can pinpoint trends and identify areas for enhancement. This analytical approach allows companies to fine-tune their engagement strategies, ensuring they align more closely with client expectations.
For instance, if analytics reveal that clients frequently inquire about a specific product, businesses can take decisive action by providing relevant information or promotions during those interactions. Such data-driven strategies not only enhance client satisfaction but also foster deeper relationships, ultimately driving higher conversion rates.
Incorporating these insights into your business model is not just beneficial; it's essential for staying competitive in today's market. Embrace the power of analytics to transform your client interactions and watch your success soar.

Multilingual Support: Expanding Customer Engagement Across Language Barriers
Voicebots equipped with multilingual capabilities are revolutionizing client interactions by allowing businesses to communicate in their customers' preferred languages. This essential feature effectively dismantles communication barriers, particularly for companies operating in global markets. By catering to a diverse clientele, businesses can significantly enhance customer satisfaction and loyalty. When individuals engage in their native language, they feel more at ease, fostering a deeper connection with the brand.
Consider the advanced capabilities of voicebot conversational AI: they can seamlessly switch between languages based on user preferences, ensuring a smooth and personalized experience. This adaptability not only promotes a sense of inclusion but also leads to higher completion rates for inquiries. The result? Enhanced engagement and retention, which are crucial for any business aiming to thrive in today's competitive landscape.
In fact, high-end voicebot conversational AI systems can manage upwards of 80 languages and dialects, making them invaluable tools for businesses aiming to excel in a multilingual environment. By leveraging these technologies, companies can position themselves as leaders in customer service, ultimately driving growth and success in an increasingly interconnected world.

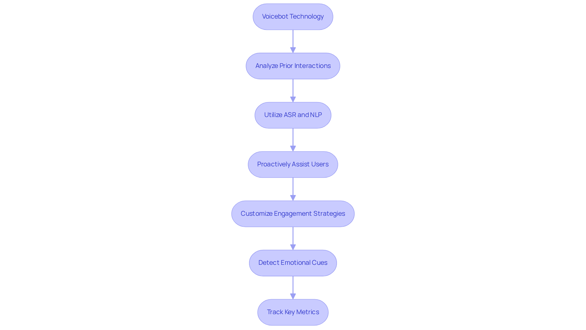
Proactive Assistance: Anticipating Customer Needs with Voicebot Technology
Voicebot conversational AI excels in offering proactive support by anticipating user needs through the analysis of prior interactions and behavioral data. By utilizing voicebot conversational AI along with technologies such as Automatic Speech Recognition (ASR) and Natural Language Processing (NLP), they can significantly enhance user experience. For instance, if a client frequently inquires about payment due dates, a voicebot can proactively remind them of upcoming payments or provide assistance with payment options. This foresight not only improves the experience for clients but also fosters reliability and trust in the brand.
Moreover, Intone's adaptable voicebot conversational AI empowers organizations to customize their client engagement strategies. They can configure data sources and call transfer protocols, tailoring interactions to meet specific needs. The voicebot conversational AI also has the capability to detect emotional cues, allowing it to modify its responses to better satisfy user requirements. By engaging clients before they seek assistance, businesses can significantly enhance satisfaction and retention rates, ultimately leading to stronger relationships and loyalty.
Significantly, 74% of users favor utilizing mobile voice assistants at home, underscoring the growing dependence on this technology for improved user interaction. With the integrated dialer and analytics dashboard, businesses can track changes in key metrics within minutes of launching a new script or voice. This ensures they remain ahead in providing outstanding service, reinforcing their commitment to excellence.

Seamless Integration: Enhancing Customer Engagement with Voicebot Solutions
Integrating voicebot conversational ai solutions with existing relationship management systems and other business tools is essential for maximizing their effectiveness. This seamless integration allows voicebots to access relevant client information, enabling them to provide tailored responses and suggestions. For instance, a voicebot linked to a CRM can retrieve a client's purchase history and recommend related items during the interaction.
Moreover, the platform's smart analytics and real-time insights empower businesses to monitor performance and enhance interactions, significantly enriching the client experience. This level of personalization not only boosts client satisfaction but also drives sales and engagement.
Additionally, Intone's AI agents operate around the clock, delivering immediate assistance and consistent service quality. This capability is crucial for maintaining strong client relationships and fostering loyalty. By leveraging these advanced voicebot conversational ai solutions, businesses can effectively and efficiently meet client needs.

Future Trends: Shaping Customer Engagement with Advanced Voicebot Technologies
The evolution of voicebot conversational AI technology is significantly influenced by advancements in natural language processing (NLP) and machine learning, which are reshaping engagement strategies. These innovations empower voicebot conversational AI to understand user inquiries with exceptional accuracy and empathy, fostering more meaningful interactions. For instance, modern voicebots can analyze user data and past interactions to tailor responses, thereby enhancing the overall client experience.
Moreover, the integration of emotional intelligence allows these systems to gauge client sentiment, enabling them to adjust their responses in real-time. This includes recognizing client stress and escalating issues to human representatives when necessary. Companies like Intone are at the forefront of this evolution, offering seamless deployment and customization of AI sales representatives that can be set up in just days, backed by dedicated support.
Their intelligent analytics and real-time insights equip enterprises to monitor performance, compare agents, and conduct A/B tests, ensuring that interactions are not only efficient but also effective. Statistics indicate that businesses employing thoughtful AI voicebot strategies can achieve up to a 40% reduction in call handling times while maintaining or even enhancing satisfaction ratings.
Furthermore, with 70% of companies planning to adopt voicebot conversational AI technology by the end of 2025, organizations are increasingly leveraging NLP and machine learning to position themselves for success in a competitive landscape. Establishing clear objectives for voicebot implementation is crucial, as it ensures that these technologies effectively meet the evolving needs of users.
Additionally, the potential for voicebots to provide real-time multilingual support further enhances their capability to serve diverse customer bases, ultimately improving engagement.

Conclusion
The undeniable power of voicebot conversational AI in enhancing customer engagement is a game changer for businesses today. By seamlessly integrating advanced voice technology into their operations, companies can foster more efficient, personalized, and responsive interactions with customers. This strategic move not only addresses the evolving demands of clients but also positions businesses to excel in an increasingly competitive landscape.
Key benefits of voicebot technology are compelling. Imagine having:
- 24/7 customer support
- Personalized interactions tailored to individual needs
- Significant cost efficiency - all while effectively managing high call volumes
Furthermore, real-time analytics empower organizations to refine their engagement strategies, ensuring alignment with customer expectations. The multilingual capabilities of voicebots break down language barriers, fostering deeper connections with a diverse clientele.
As we look ahead, embracing voicebot conversational AI is not just beneficial; it’s essential for driving customer satisfaction and loyalty. Organizations must prioritize the integration of these technologies into their service models, leveraging data insights to enhance user experiences. By doing so, companies not only boost operational efficiency but also solidify their reputation as leaders in customer service, paving the way for sustained growth and success.
Frequently Asked Questions
What is Intone's approach to customer engagement?
Intone is revolutionizing customer engagement through the implementation of voicebot conversational AI, which optimizes business interactions by streamlining critical sales operations like lead qualification and client support.
How does voicebot conversational AI enhance user experience in finance and e-commerce?
In sectors like finance and e-commerce, voicebot conversational AI facilitates human-like interactions that significantly improve the overall user experience, allowing companies to respond swiftly to customer needs.
What benefits do businesses see after implementing Intone's AI voice agents?
Businesses leveraging Intone's solutions report enhanced engagement metrics and increased conversion rates, demonstrating the effectiveness of AI in contemporary sales strategies.
How do AI voice agents provide feedback on performance?
The AI voice agents can monitor changes in key metrics shortly after launching a new script or voice, providing immediate feedback that helps organizations adjust agent behavior for continuous improvement.
What features of Intone's voicebot technology support customer service?
Intone's voicebot technology includes automated quality assurance and high-volume dialing strategies, which enable companies to amplify their outreach efforts effectively.
How does voicebot conversational AI contribute to 24/7 customer support?
Voicebot conversational AI allows businesses to provide round-the-clock support, ensuring inquiries are addressed promptly, which boosts customer satisfaction and fosters trust and loyalty.
In what ways can voicebots improve service efficiency?
By automating routine inquiries and support tasks, voicebots allow human agents to focus on more complex issues, thereby enhancing overall service efficiency.
How do intelligent analytics play a role in voicebot performance?
Intelligent analytics enable companies to monitor real-time performance and refine interactions, ensuring clients receive timely assistance and reducing wait times.
What is the significance of personalization in customer interactions with voicebots?
Personalization allows voicebots to deliver customized responses based on past engagements, which boosts client satisfaction and increases the likelihood of repeat transactions.
Can you provide an example of a business that benefited from Intone's solutions?
GCS improved sales efficiency and reported a 25% increase in client satisfaction scores after implementing Intone's customizable voicebot conversational AI, highlighting the impact of personalized interactions on client loyalty.





