Introduction
The finance industry is experiencing a significant transformation, fueled by the growing integration of AI voice agents into sales processes. These cutting-edge phone bots not only streamline communication but also enhance personalization, allowing sales managers to forge stronger connections with clients. As the demand for tailored interactions escalates, grasping the essential features of these AI tools becomes vital for maximizing sales potential.
What key capabilities can empower finance professionals to elevate their client engagement and drive revenue growth?
Intone: Customizable AI Voice Agents for Sales Optimization
, such as a , offer unparalleled personalization, empowering finance sector managers to tailor interactions that meet specific industry demands. This customization includes adjusting tone, language, and conversation flow to align seamlessly with company branding and client expectations.
With the Agent editor, business teams can deploy effortlessly. By simply uploading scripts, training materials, and call recordings, Intone enables a smooth setup and launch of these assistants without any heavy lifting required from the teams. Leveraging machine learning, these representatives continuously learn from past interactions, enhancing their effectiveness in and .
This adaptability is vital in finance, where . In fact, . This statistic underscores the profound impact tailored AI solutions can have on performance. Moreover, 71% of consumers expect companies to deliver personalized interactions, highlighting the critical role of s in AI voice systems.
Additionally, the platform provides , allowing sales managers to monitor performance, compare representatives, and conduct A/B tests. This ensures ongoing improvement and . The feature further enhances the functionality of Intone's AI representatives, facilitating seamless call management.

Bland AI: Fast and Conversational Phone Agents for Customer Engagement
Conversational AI is revolutionizing client interaction in the . These systems significantly enhance by providing . In financial services, where , these to inquiries, ensuring clients feel valued and understood. This fosters a sense of connection that is essential for building long-term relationships.
The ability of AI systems to engage in meaningful conversations not only boosts but also drives . For example, GCS successfully scaled their sales efficiency by utilizing Intone's , achieving remarkable results without extensive setup or tuning. This flexibility allows companies to effectively promote premium plans and new financial products, thereby increasing client engagement in the fintech arena.
Moreover, the demand for . Studies indicate that 51% of consumers prefer interacting with a phone bot for quick assistance, highlighting the growing acceptance of AI in financial services. This preference underscores the importance of delivering prompt, accurate information, which can lead to among clients. As the continues to evolve, the significance of in transactions and services will remain a critical factor for success.

Chatbot App: Real-Time Analytics for Informed Sales Decisions
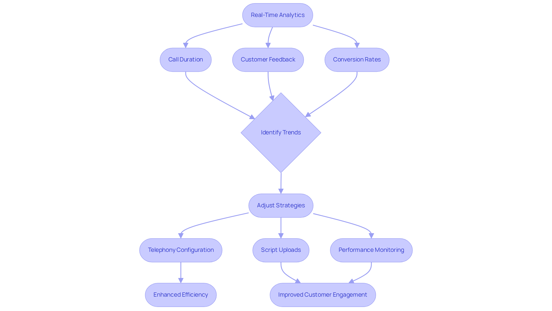
Incorporating into AI voice systems significantly enhances managers' ability to make informed decisions based on ongoing interactions and performance metrics. By analyzing critical data such as , , and , managers can identify trends and adjust their strategies accordingly.
Intone's adaptable phone bot facilitates seamless , empowering sales teams to redirect calls or utilize integrated dialers with efficiency. Furthermore, users can upload scripts, training materials, and call recordings, to meet their specific business needs. This capability proves especially advantageous in the finance sector, where understanding client behavior can lead to more effective marketing strategies and improved .
With , including the ability to establish data sources and conduct post-call reporting, can monitor performance, compare representatives, and execute A/B tests. This ultimately enhances efficiency and boosts customer engagement. Embrace the power of to transform your sales approach and drive success.

Pipecat AI: Seamless Telephony Integration for Enhanced Communication
Intone's AI voice assistants, such as the , revolutionize by connecting effortlessly with existing communication systems. This capability empowers to manage calls with remarkable efficiency. The adeptly handles initial inquiries, routing complex issues to human representatives when necessary. In a sector where clear communication is paramount, this integration significantly enhances the user experience by reducing wait times and providing prompt assistance.
By using a to automate initial interactions, organizations can focus their human resources on more complex tasks, ultimately boosting and . Moreover, the offers of calls, enabling organizations to assess performance and refine their strategies effectively. The impact of is substantial, with studies showing a 30% and a 1.5 times rise in conversion rates compared to human representatives. Clients benefit from prompt replies to their inquiries, fostering a more engaging and responsive service environment.
As Richard Branson aptly stated, "Communication is the most important skill any leader can possess," highlighting the critical role of in driving success. However, it is essential to acknowledge the potential risks associated with AI in banking, necessitating human oversight to ensure balanced and systems.

Chatbot App: Multilingual Support for Global Sales Reach
, enabling them to engage clients in their preferred languages and effectively dismantling communication barriers. This capability is particularly crucial in the , where clients often hail from diverse linguistic backgrounds. In fact, research indicates that . This statistic underscores the significance of language diversity in enhancing customer satisfaction and building trust.
By providing , businesses not only boost but also significantly increase . They can reach a broader audience and cater to the unique needs of each individual. AI-driven solutions enhance communication through context-aware language processing and real-time monitoring, ensuring that financial services are accessible to everyone, regardless of their language proficiency.
As Bianca Soellner aptly states, "." To establish effective multilingual support strategies, managers should consider:
- Investing in that facilitate seamless interactions.
- Training personnel to , which can lead to improved performance and .

Intone: Automated Follow-Ups to Boost Customer Engagement
are revolutionizing how sales teams communicate with prospective clients, a crucial factor in the finance industry where timely outreach can dramatically influence conversion rates. Did you know that ? This statistic underscores the necessity of immediate follow-ups. By automating reminders and follow-up messages, Intone's phone bot keeps leads engaged and informed, allowing professionals to concentrate on strategic tasks rather than tedious administrative duties.
This automation not only ensures that no lead slips through the cracks but also enhances overall performance. . For instance, those involved in lead management have observed a revenue increase of 10% or more within just 6 to 9 months, highlighting the effectiveness of in .
With automated workflows, revenue teams can implement that resonate with clients, ultimately leading to improved customer engagement and higher conversion rates. The success story of GCS exemplifies this impact; they significantly boosted their revenue efficiency with Intone's , including a phone bot, demonstrating how these tools can effectively promote premium plans and enhance financial education.
As noted, " - and if you’re not using it yet, you’re leaving money on the table." Embrace this change and elevate your sales strategy today.

Lindy AI: Handling Interruptions for Smooth Customer Interactions
Lindy AI plays a pivotal role in managing interruptions during , especially in the finance sector, where urgent inquiries are commonplace. By effectively handling these interruptions, Lindy AI ensures that conversations remain fluid and engaging. This capability not only but also alleviates frustration during calls.
Consider this: companies utilizing Lindy AI have reported a remarkable , thanks to its efficiency in managing routine inquiries. Moreover, the AI's seamless interaction is essential for advancing high-quality . It empowers sales personnel to connect with clients more effectively, delivering prompt information regarding .
Research underscores the significance of the in driving business success through AI voice assistants. Companies that have integrated these technologies experience a for premium offerings. This statistic illustrates the on revenue outcomes, reinforcing its value in the competitive finance landscape.
In summary, Lindy AI not only enhances but also . Its ability to manage interruptions effectively positions it as an indispensable for financial professionals looking to elevate their service offerings.

Bland AI: Smart Campaign Customization for Targeted Sales
Intone's stand out in the realm of , empowering sales teams to tailor their outreach based on in-depth client data and preferences. This is especially crucial in the finance sector, where a deep understanding of client needs can significantly .
By harnessing AI for campaign customization, sales teams can elevate engagement rates, resulting in conversion increases of up to 30% or more. This not only drives revenue growth but also cultivates stronger . have been shown to enhance customer satisfaction and retention, with 71% of consumers expecting tailored experiences. Those who receive such experiences are more inclined to engage positively with brands.
The customizable AI voice solutions, which include a and a , provide immediate performance feedback. This allows teams to monitor key metrics and make swift adjustments. Furthermore, the capability to implement high-volume dialing strategies ensures that outreach efforts are both efficient and effective.
As the financial services landscape continues to evolve, adopting AI-driven will be essential for maintaining competitiveness and maximizing revenue potential. The success story of GCS illustrates how have enhanced transaction efficiency, showcasing the tangible benefits of integrating this technology into sales processes.

Intone: Ensuring Compliance and Security in Sales Interactions
The company firmly emphasizes adherence to regulations and safety in every transaction interaction. This commitment ensures that sensitive client information is managed with the utmost care, a necessity in the finance sector where . By implementing robust security protocols and adhering to industry standards, the company not only protects its clients but also assists businesses in , ultimately enhancing and loyalty.
Moreover, the , as an AI Voice Agent, plays a crucial role in promoting premium financial products and improving . They enable teams to connect with clients in a secure and efficient manner. In fact, a significant 51% of business leaders identify as top compliance priorities. This statistic underscores the necessity of these measures in the finance industry, highlighting the in fostering trust and reliability.

Chatbot App: User-Friendly Setup for Quick Implementation
The phone bot application features an efficient setup procedure that empowers to implement swiftly. This user-friendly approach minimizes downtime, allowing teams to leverage technology to enhance their revenue processes without the need for extensive training or technical expertise. Users can upload scripts, training materials, and call recordings to tailor the AI representative to their specific business needs, ensuring personalized interactions that .
In the fast-paced finance sector, the ability to quickly adopt new tools can provide a significant competitive advantage. Statistics reveal that modern , like those offered by the company, can be established in under an hour, drastically reducing the time required to reap the benefits of automation. For instance, firms that have integrated a phone bot as an AI voice solution in financial services have reported a remarkable 25% and improved operational efficiency almost immediately.
The , including that facilitates seamless call forwarding to Intone agents, not only enhances productivity but also equips organizations to respond swiftly to market demands. This adaptability is essential for success in the finance industry. Furthermore, 44% of companies utilizing have reported a reduction in costs, further emphasizing the of prompt adoption.

Conclusion
The integration of phone bots in the finance sector is not just beneficial; it’s essential for sales managers aiming to elevate customer engagement and drive revenue growth. By harnessing customizable AI voice agents, organizations can craft personalized interactions that truly resonate with clients, leading to improved conversion rates and heightened client satisfaction.
Key features of phone bots stand out prominently:
- They offer real-time analytics that empower informed decision-making.
- Seamless telephony integration for efficient communication.
- Multilingual support to meet diverse client needs.
- The significance of automated follow-ups.
- The ability to manage interruptions.
These features underscore how these technologies can revolutionize client interactions and streamline sales processes.
As the finance landscape evolves, embracing AI voice agents is no longer merely a competitive edge; it’s a necessity for success. Sales managers must invest in these innovative tools to refine their outreach strategies, enhance customer experiences, and ultimately achieve their business objectives. The future of sales in finance is here, driven by intelligent, responsive, and adaptable AI solutions. Don’t wait-take action now to secure your place at the forefront of this transformation.
Frequently Asked Questions
What are Intone's customizable AI voice agents designed for?
Intone's customizable AI voice agents are designed for sales optimization in the finance sector, allowing managers to tailor interactions to meet specific industry demands through personalized tone, language, and conversation flow.
How can business teams set up AI assistants using Intone?
Business teams can set up AI assistants effortlessly by uploading scripts, training materials, and call recordings, enabling a smooth launch without requiring heavy lifting from the teams.
How do Intone's AI representatives improve over time?
Intone's AI representatives leverage machine learning to continuously learn from past interactions, enhancing their effectiveness in lead qualification and customer engagement.
What impact does personalization have on revenue in the finance sector?
Companies that prioritize personalization often see revenue increases of 10% to 15%, highlighting the significant impact tailored AI solutions can have on performance.
What percentage of consumers expect personalized interactions from companies?
71% of consumers expect companies to deliver personalized interactions, emphasizing the critical role of phone bots in AI voice systems.
What features does Intone provide for monitoring sales performance?
Intone provides intelligent analytics and real-time insights, allowing sales managers to monitor performance, compare representatives, and conduct A/B tests for ongoing improvement and operational efficiency.
How does Bland AI enhance customer engagement in the finance sector?
Bland AI enhances customer engagement by providing quick, human-like phone bot representatives that deliver prompt responses to inquiries, fostering a sense of connection and improving client satisfaction.
What is the consumer preference regarding interactions with phone bots?
Studies indicate that 51% of consumers prefer interacting with a phone bot for quick assistance, highlighting the growing acceptance of AI in financial services.
How does real-time analytics benefit sales managers?
Real-time analytics allow sales managers to make informed decisions based on ongoing interactions and performance metrics, including call duration, customer feedback, and conversion rates.
What capabilities does Intone's adaptable phone bot offer for telephony configuration?
Intone's adaptable phone bot facilitates seamless telephony configuration, empowering sales teams to redirect calls or utilize integrated dialers efficiently.
List of Sources
- Intone: Customizable AI Voice Agents for Sales Optimization
- salesforce.com (https://salesforce.com/news/stories/ai-agents-statistics)
- AI Voice Agents: The Future of Conversational Commerce Sales. (https://dialora.ai/blog/ai-voice-agents-conversational-commerce-sales)
- The value of getting personalization right—or wrong—is multiplying (https://mckinsey.com/capabilities/growth-marketing-and-sales/our-insights/the-value-of-getting-personalization-right-or-wrong-is-multiplying)
- AI agents market size forecast 2025 - Statistics (December 2025) (https://litslink.com/blog/ai-agent-statistics)
- plivo.com (https://plivo.com/blog/ai-agents-top-statistics)
- Bland AI: Fast and Conversational Phone Agents for Customer Engagement
- AI Agents Statistics: Usage Insights And Market Trends (2025) | SellersCommerce (https://sellerscommerce.com/blog/ai-agents-statistics)
- desk365.io (https://desk365.io/blog/ai-customer-service-statistics)
- 35 AI Quotes to Inspire You (https://salesforce.com/artificial-intelligence/ai-quotes)
- warmly.ai (https://warmly.ai/p/blog/ai-agents-statistics)
- forbes.com (https://forbes.com/councils/forbesbusinesscouncil/2024/08/22/customer-service-how-ai-is-transforming-interactions)
- Chatbot App: Real-Time Analytics for Informed Sales Decisions
- 5 Call Metrics for Sales Managers (https://globalcallforwarding.com/blog/sales-call-metrics)
- The Impact of RealTime Data Analytics on Business Performance Metrics (https://blogs.psico-smart.com/blog-the-impact-of-realtime-data-analytics-on-business-performance-metrics-167845)
- Average Sales Call Duration (https://kpidepot.com/kpi/average-sales-call-duration)
- How real-time sales analytics are being used to optimize sales (https://salestechstar.com/sales-engagement/using-real-time-sales-analytics-to-optimize-sales-performance)
- 25 Motivational Sales Quotes from Revenue.io and Top Industry Leaders (https://revenue.io/blog/motivational-sales-quotes-from-revenue-and-top-industry-leaders)
- Pipecat AI: Seamless Telephony Integration for Enhanced Communication
- 85 quotes about communication in business to motivate teams and leaders (https://textline.com/blog/quotes-about-communication-in-business)
- The state of AI in 2025: Agents, innovation, and transformation (https://mckinsey.com/capabilities/quantumblack/our-insights/the-state-of-ai)
- Big Insights Into AI’s Impact on Finance | Columbia Business School (https://business.columbia.edu/dfi/insights-ai-finance-conference)
- How Voice AI Is Reshaping the $135 Billion Call Center Industry (https://salesforce.com/news/stories/agentforce-ai-voice-agents-future)
- Chatbot App: Multilingual Support for Global Sales Reach
- The Impact Of Multilingual Customer Support On Customer Satisfaction (https://forbes.com/councils/forbesbusinesscouncil/2024/10/30/the-impact-of-multilingual-customer-support-on-customer-satisfaction)
- Found in translation: How multilingual support helps you scale customer experiences (https://intercom.com/blog/multilingual-support-stats)
- OneVest Introduces Enhanced Multilingual Capabilities, Supporting Global Wealth Managers with More Inclusive Advisor & Client Experiences (https://prnewswire.com/news-releases/onevest-introduces-enhanced-multilingual-capabilities-supporting-global-wealth-managers-with-more-inclusive-advisor--client-experiences-302614254.html)
- Translated's Multilingual Support ROI: Customer Service Value Analysis - Translated (https://translated.com/resources/multilingual-support-roi-customer-service-value-analysis)
- How Multilingual Service Boost Customer Satisfaction & Sales (https://languagetesting.com/blog/the-economic-impact-of-multilingual-customer-services-on-customer-satisfaction-revenue-growth)
- Intone: Automated Follow-Ups to Boost Customer Engagement
- 40+ Sales Follow-up Statistics For 2026 - Growth List (https://growthlist.co/sales-follow-up-statistics)
- 74 Important Sales Follow-Up Statistics for 2025 (https://profitoutreach.app/blog/sales-follow-up-statistics)
- finance.yahoo.com (https://finance.yahoo.com/news/automation-transforming-way-sales-teams-160000881.html)
- Sales Automation Statistics You Need to Know in 2025 (https://kixie.com/sales-blog/sales-automation-statistics-you-need-to-know-in-2025)
- 50+ Powerful Sales Automation Statistics That Guarantee ROI in 2026 - Utmost Agency (https://utmost.agency/blogs/sales-automation-statistics)
- Lindy AI: Handling Interruptions for Smooth Customer Interactions
- Will AI mean the end of call centres? (https://bbc.com/news/articles/cz913ylq3k3o)
- Top 50 Customer Service Quotes Your Customer Support Should Live By | NiCE (https://nice.com/blog/top-50-customer-service-quotes-your-customer-support-should-live-by)
- 52 AI Customer Service Statistics You Should Know | Plivo (https://plivo.com/blog/ai-customer-service-statistics)
- 101 Of The Best Customer Experience Quotes (https://forbes.com/sites/blakemorgan/2019/04/03/101-of-the-best-customer-experience-quotes)
- Bland AI: Smart Campaign Customization for Targeted Sales
- digitalsilk.com (https://digitalsilk.com/digital-trends/personalization-statistics)
- Unlocking the next frontier of personalized marketing (https://mckinsey.com/capabilities/growth-marketing-and-sales/our-insights/unlocking-the-next-frontier-of-personalized-marketing)
- Cyber Week Forecast: AI Agents will Account for 22% of Global Online Sales - Retail TouchPoints (https://retailtouchpoints.com/features/news-briefs/cyber-week-forecast-ai-agents-will-account-for-22-of-global-online-sales)
- 2026 Marketing Personalization Statistics & Trends for Growth | involve.me (https://involve.me/blog/marketing-personalization-statistics)
- AI Is Transforming Productivity, but Sales Remains a New Frontier (https://bain.com/insights/ai-transforming-productivity-sales-remains-new-frontier-technology-report-2025)
- Intone: Ensuring Compliance and Security in Sales Interactions
- Financial Services Firms Lag in AI Governance and Compliance Readiness, Survey Reveals - ACA Group (https://acaglobal.com/news-and-announcements/financial-services-firms-lag-ai-governance-and-compliance-readiness-survey-reveals)
- The Importance of Data Protection in the Financial Sector – Lightera (https://lightera.com/n/the-importance-of-data-protection-in-the-financial-sector)
- Retailers face new compliance pressures from tariffs, sanctions, fraud and cybercrime (https://complianceweek.com/risk-and-regulatory-compliance/retailers-face-new-compliance-pressures-from-tariffs-sanctions-fraud-and-cybercrime/36259.article)
- 130+ Compliance Statistics & Trends to Know for 2026 (https://secureframe.com/blog/compliance-statistics)
- 68% of Financial Firms Say AI in Risk and Compliance is a Top Priority. (https://confluence.com/68-of-financial-firms-say-ai-in-risk-and-compliance-is-a-top-priority-here-are-some-best-practices-for-thoughtful-ai-adoption)
- Chatbot App: User-Friendly Setup for Quick Implementation
- How Voice AI Is Reshaping the $135 Billion Call Center Industry (https://salesforce.com/news/stories/agentforce-ai-voice-agents-future)
- finance.yahoo.com (https://finance.yahoo.com/news/automation-transforming-way-sales-teams-160000881.html)
- reuters.com (https://reuters.com/business/finance/jpmorgan-says-ai-helped-boost-sales-add-clients-market-turmoil-2025-05-05)
- superagi.com (https://superagi.com/the-impact-of-ai-on-sales-productivity-statistics-and-success-stories-for-2025)
- How finance teams are putting AI to work today (https://mckinsey.com/capabilities/strategy-and-corporate-finance/our-insights/how-finance-teams-are-putting-ai-to-work-today)





