Introduction
The landscape of sales is evolving at an unprecedented pace, compelling businesses to embrace innovative technologies that streamline processes and enhance client interactions. Appointment generators have emerged as essential tools in this transformation, empowering organizations to optimize scheduling, boost customer engagement, and ultimately drive sales success. Yet, with a plethora of features available, how can businesses identify the critical elements necessary for maximizing their appointment generation capabilities? This article delves into ten vital features that can significantly elevate the effectiveness of appointment generators, paving the way for enhanced sales performance and increased client satisfaction.
Intone AI Voice Agents: Automate Sales Processes with Natural Interactions
Intone's AI voice agents revolutionize sales processes by automating essential functions like lead qualification and client support, all while delivering a conversational experience. This human-like interaction not only streamlines operations but also significantly boosts client satisfaction, enabling more effective engagement with customers.
By leveraging advanced machine learning technologies, these agents can manage multiple tasks simultaneously, ensuring that every interaction is finely tuned for optimal conversion rates and heightened satisfaction. Businesses that have adopted Intone's AI voice agents report a remarkable improvement in their revenue performance. Research indicates that AI-driven client engagement can lead to quicker resolutions and lower operational costs.
Moreover, these agents are crucial in upselling strategies and re-engaging previous customers, thereby enhancing overall revenue efficiency. As organizations increasingly adopt AI solutions, the demand for seamless, personalized client experiences continues to grow, underscoring the vital role of conversational AI in contemporary marketing strategies.

Real-Time Analytics: Monitor Performance and Optimize Sales Strategies
Real-time analytics provide companies with immediate insights into their revenue performance, enabling swift adjustments to strategies. By closely monitoring key metrics - such as call duration, conversion rates, and customer feedback - businesses can pinpoint trends and identify areas for improvement. The integration of AI voice agents enhances this data-driven approach, offering real-time monitoring capabilities that empower teams to refine their strategies effectively.
With features like automated quality assurance and customizable scripts, the platform equips organizations to optimize their revenue processes, ensuring they remain competitive and responsive to market fluctuations. The success story of GCS illustrates how leveraging Intone's adaptable AI voice agents led to significant efficiency gains, underscoring the transformative impact of real-time analytics on operational performance.

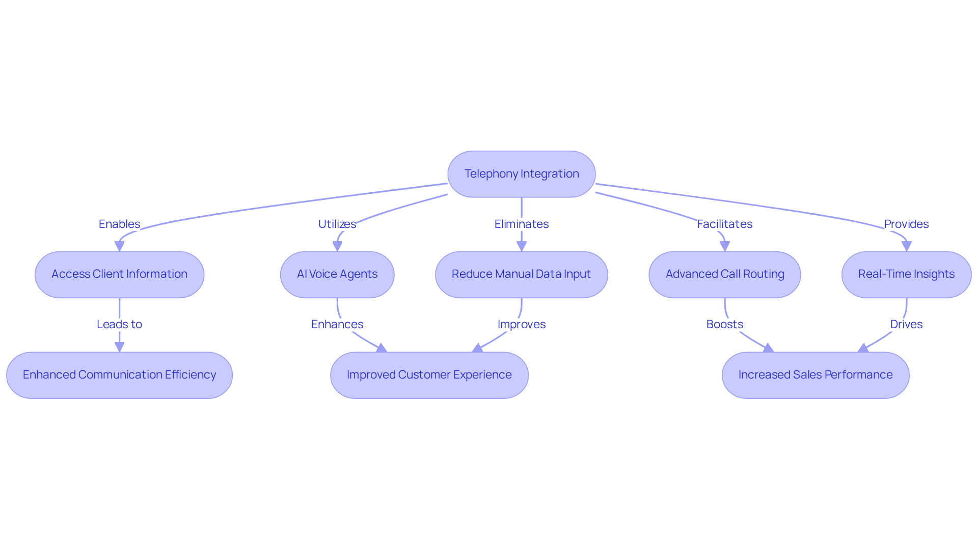
Telephony Integration: Streamline Communication for Enhanced Efficiency
Integrating telephony systems with sales platforms acts as an appointment generator, transforming communication efficiency beyond just a technical upgrade. Sales representatives can access client information in real-time during calls, which significantly enhances their ability to engage effectively. This seamless integration supports features like click-to-call and automated call logging, saving valuable time and elevating the overall customer experience.
Moreover, AI voice agents play a crucial role in this process, providing human-like interactions that effectively close deals. By reducing manual data input, sales teams can focus more on building relationships with prospects and finalizing agreements. Companies that have adopted this telephony integration report a remarkable 40% decrease in average handle time, leading to faster resolutions and improved customer satisfaction.
Advanced call routing further enhances this system by ensuring inquiries are directed to the most qualified agents, increasing the likelihood of successful interactions. With real-time insights and feedback from analytics dashboards, revenue teams can continuously refine their performance and swiftly adjust strategies. Efficient communication is essential for optimizing revenue potential; in fact, 76% of leading performers conduct comprehensive research before making calls.
The latest telephony solutions, powered by innovative providers, serve as an appointment generator that enables sales groups to operate more effectively. This ultimately increases conversion rates and fosters stronger client relationships. Embrace this integration to transform your sales approach and drive success.

Automated Follow-Ups: Enhance Customer Engagement and Conversion Rates
Automated follow-ups are essential for ensuring prompt communication with leads, a critical factor in maintaining their interest and guiding them through the marketing funnel. By leveraging Intone's AI-driven systems, businesses can create personalized messages tailored to client interactions, significantly boosting conversion rates. Research shows that leads are nine times more likely to convert when contacted within five minutes of expressing interest. This swift engagement not only saves valuable time for marketing teams but also enhances the customer experience by delivering consistent and relevant communication.
Sales professionals are increasingly aware of the profound impact AI has on follow-up strategies. For instance, 83% of revenue teams utilizing AI report increased earnings, underscoring the effectiveness of AI-driven follow-ups. Moreover, studies indicate that 80% of transactions require five or more touchpoints to close, yet nearly half of representatives abandon the effort after just one follow-up attempt. This underscores the necessity of persistence, which AI can facilitate by automating reminders and optimizing outreach timing.
Recent trends in automated follow-up systems emphasize the role of the appointment generator in highlighting the significance of personalization. Businesses employing AI for follow-ups can analyze client behavior patterns to identify the optimal times and channels for communication. This level of customization not only boosts engagement but also cultivates stronger relationships with prospects. Organizations like SuperAGI have successfully implemented an appointment generator as part of their AI-powered follow-up systems, resulting in a 25% increase in conversion rates and a 30% improvement in customer satisfaction.
In conclusion, integrating Intone's AI into follow-up processes streamlines operations and enhances the effectiveness of sales strategies, making it a vital component for organizations looking to improve their conversion rates and overall sales performance.

Customizable Features: Tailor Appointment Generators to Your Business Needs
Customizable features in an appointment generator are essential for organizations looking to optimize their scheduling processes. By allowing options such as:
- Setting availability
- Customizing booking forms
- Integrating with existing CRM systems
companies can streamline workflows and significantly enhance user satisfaction. In fact, businesses that implement customized scheduling solutions often experience an average revenue increase of 27%, with some local firms reporting growth as high as 120%.
Industry leaders emphasize that effective scheduling is crucial for any expanding enterprise, as it fosters operational efficiency and improves client interactions. As Jason Wallis aptly states, 'Automation is becoming a game-changer in appointment management,' highlighting the significant role that appointment generators can play. By aligning scheduling tools with specific organizational needs, companies can not only boost productivity but also ensure a seamless experience for both employees and clients. This adaptability is vital in today’s fast-paced environment, where the ability to respond to changing demands can significantly influence overall performance.

Payment Processing: Simplify Transactions to Boost Sales Efficiency
Incorporating payment processing features into the appointment generator is essential for streamlining transactions. This capability allows clients to finalize bookings effortlessly, enhancing their overall experience. By offering various payment methods, companies can effectively address diverse consumer preferences, thereby lowering barriers to acquisition.
This efficiency not only elevates the client experience but also accelerates the transaction cycle, leading to increased revenue. In fact, businesses that implement these features often see a significant boost in customer satisfaction and retention.
To summarize, integrating payment processing into an appointment generator system is not just a convenience; it’s a strategic move that can drive growth and profitability.

Notifications and Reminders: Increase Appointment Attendance and Engagement
Automated notifications and reminders are essential for boosting appointment attendance through the use of an appointment generator. Companies can utilize an appointment generator to send timely notifications via SMS or email, keeping clients informed and engaged, which significantly reduces the likelihood of no-shows. This proactive approach not only enhances customer satisfaction but also maximizes process efficiency by ensuring that the appointment generator honors scheduled appointments.
Moreover, with the integration of AI voice agents, organizations can tailor the delivery of these notifications. This includes utilizing telephony systems that enable seamless call transfers and comprehensive reporting. The ability to personalize communication fosters a stronger connection with clients, making them more likely to attend their appointments.
Additionally, the appointment generator provided by Intone's intelligent analytics empowers managers to monitor performance effectively through real-time insights. By refining engagement strategies based on these insights, companies can further enhance the effectiveness of their appointment reminders. In a competitive landscape, leveraging such technology is not just beneficial; it’s imperative for maintaining a high level of service and ensuring client loyalty.

Business Analytics: Leverage Insights for Strategic Decision-Making
Analytical tools empower organizations to extract crucial insights into customer behavior, revenue patterns, and operational effectiveness. By meticulously examining data from diverse sources, companies can uncover significant trends that inform strategic decisions, ultimately refining their marketing strategies. This data-driven approach not only facilitates swift adaptations to market fluctuations but also enhances transaction processes, leading to improved performance and outcomes.
Consider the AI voice agents offered by the company; they exemplify this methodology by providing customizable interactions, real-time monitoring, and analytics. These features enable teams to track performance, compare agents, and conduct A/B tests for continuous improvement. Companies that leverage Intone's solutions can witness increased conversions and operational efficiency. For instance, automating feedback processes and monitoring changes in key metrics can significantly enhance overall performance.
Moreover, research indicates that organizations utilizing sales analytics can experience a revenue boost of 5-10% within just a few months. This statistic underscores the powerful impact of data insights on sales success. As revenue leaders increasingly recognize the importance of data-supported decision-making, integrating analytics into commercial strategies becomes vital for securing a competitive advantage.
Notably, 62% of retailers believe that data analytics provides a competitive edge, while 49% of small to mid-sized enterprises lack the dashboards necessary to track sales performance. This gap highlights the critical role of analytics in overcoming common challenges within the industry.

Multi-Location Support: Manage Appointments Across Different Regions
Multi-location support in the appointment generator is essential for organizations aiming to manage appointments across various regions with ease. This feature not only provides centralized control over scheduling but also ensures that all locations operate efficiently and consistently. By allowing clients to schedule appointments at their preferred location, companies significantly enhance customer satisfaction and optimize their operations.
Consider the impact: organizations that implement this feature often see a marked improvement in client retention and operational efficiency. In fact, studies show that businesses with multi-location capabilities can reduce scheduling conflicts by up to 30%. This capability not only streamlines processes but also positions companies as leaders in customer service.
In conclusion, adopting multi-location support in an appointment generator is not just a convenience; it’s a strategic move that can enhance a company’s service delivery and operational effectiveness. Embrace this feature to stay ahead in a competitive landscape.

Client and Admin Apps: Streamline Appointment Management for All Users
Client and admin applications serve as essential tools for optimizing appointment management, acting as an appointment generator that provides a user-friendly interface to enhance navigation for both clients and staff. Key features like calendar synchronization, automated appointment reminders, and easy rescheduling options significantly elevate the user experience. For instance, organizations that have implemented automated reminders report an impressive 90% reduction in no-show rates, underscoring the power of timely notifications in boosting customer engagement.
Furthermore, the integration of mobile booking capabilities aligns with current trends, as 64% of Gen X respondents prioritize online booking options when choosing service providers, while 58% of millennials also appreciate online booking facilities. This shift towards mobile-first solutions reflects a growing demand for convenience, with clients increasingly expecting seamless access to scheduling functionalities.
Numerous companies have successfully enhanced user experience through the use of an appointment generator in their scheduling applications. SimplyBook.me, for example, allows clients to manage their bookings effortlessly while providing businesses with tools to monitor appointments and payments in real-time. This dual functionality not only streamlines operations but also cultivates stronger client relationships, ultimately driving sales success. With the appointment generator market projected to grow by 13.1% by 2026, fueled by technological advancements and the rising demand for customer-friendly services, adopting these innovative appointment generators is vital for businesses striving to remain competitive and meet evolving customer expectations.

Conclusion
Integrating appointment generators into sales processes is not just a strategy; it’s a necessity for enhancing efficiency and driving success. By harnessing advanced features like AI voice agents, real-time analytics, and seamless telephony integration, businesses can automate essential functions, elevate client interactions, and significantly boost conversion rates. This approach streamlines operations while fostering a personalized and engaging experience for customers.
Key aspects highlighted throughout this article include:
- The critical role of automated follow-ups
- Customizable features
- Effective payment processing
Each element is vital for optimizing appointment management, ensuring organizations can respond swiftly to client needs. The focus on data-driven decision-making through business analytics further underscores how insights can shape successful sales strategies, making it evident that a comprehensive appointment generator is essential for modern sales success.
In today’s competitive landscape, embracing these innovative tools is not merely beneficial; it’s imperative for organizations aiming to thrive. By prioritizing the implementation of appointment generators equipped with these essential features, businesses can enhance operational effectiveness, improve customer satisfaction, and secure a significant advantage in the marketplace. Taking action now to integrate these systems will pave the way for sustained growth and success in sales.
Frequently Asked Questions
What are Intone AI voice agents and how do they benefit sales processes?
Intone AI voice agents automate essential sales functions like lead qualification and client support while providing a conversational experience. This human-like interaction streamlines operations, boosts client satisfaction, and enables more effective customer engagement.
How do AI voice agents impact revenue performance for businesses?
Businesses utilizing Intone's AI voice agents report significant improvements in revenue performance, including quicker resolutions and lower operational costs. The agents also enhance upselling strategies and re-engagement with previous customers, contributing to overall revenue efficiency.
What role do real-time analytics play in optimizing sales strategies?
Real-time analytics provide immediate insights into revenue performance, allowing businesses to make swift adjustments to their strategies. By monitoring key metrics like call duration and conversion rates, companies can identify trends and areas for improvement, enhancing their overall performance.
How does telephony integration improve communication efficiency in sales?
Integrating telephony systems with sales platforms allows sales representatives to access client information in real-time during calls, enhancing engagement. It supports features like click-to-call and automated call logging, which saves time and improves customer experience.
What are the advantages of using AI voice agents in telephony integration?
AI voice agents facilitate human-like interactions that help close deals while reducing manual data input. This allows sales teams to focus on building relationships and finalizing agreements, leading to a reported 40% decrease in average handle time and improved customer satisfaction.
How can companies refine their performance using real-time insights and analytics?
Companies can utilize real-time insights and feedback from analytics dashboards to continuously refine their performance and quickly adjust strategies, ensuring they remain competitive and responsive to market changes.
What is the importance of efficient communication for revenue optimization?
Efficient communication is crucial for optimizing revenue potential, as it enables sales teams to conduct comprehensive research before making calls, leading to higher conversion rates and stronger client relationships.





