Introduction
The landscape of debt collection is undergoing a significant transformation, propelled by the integration of automated solutions that promise to enhance efficiency and drive sales. As businesses navigate the complexities of managing outstanding debts, the adoption of advanced technologies - such as AI voice agents and automated reminders - has become increasingly essential. This article explores ten innovative automated debt collection solutions that not only streamline operations but also markedly improve recovery rates.
How can organizations harness these tools to revolutionize their debt collection processes and ultimately achieve financial success?
Intone: AI Voice Agents for Streamlined Debt Collection
Intone's revolutionize by like and client interactions. Businesses can effortlessly deploy these agents by simply sending their scripts, allowing Intone to tailor the AI to meet specific needs.
Leveraging advanced machine learning technologies, these agents manage , ensuring that every interaction is optimized for conversion and . The smart analytics and provided by Intone empower sales managers to track performance, compare agents, and conduct A/B tests, significantly enhancing .
This streamlined approach not only simplifies operations but also boosts repayment rates by an impressive 30%. As a result, businesses can efficiently retrieve outstanding debts while ensuring 24/7 compliance. With Intone, the is not just efficient; it's transformative.

Chaser: Automate Debt Collection to Reduce DSO by 75%
Chaser is an innovative designed to help businesses significantly by up to 75% using . By utilizing for reminders and follow-ups, Chaser not only ensures but also frees up valuable time for , allowing them to focus on strategic tasks.
With its AI-driven insights, Chaser empowers businesses to identify which clients are most likely to pay, facilitating proactive engagement and enhancing . This capability is crucial for maintaining a healthy financial status and optimizing .
Moreover, integrating Intone's can further elevate success in obtaining payments. These agents continuously follow up with customers, increasing retrieval rates through consistent adherence to pre-approved scripts. This blend of automation and AI-powered follow-ups not only boosts success rates by an impressive 30% but also guarantees adherence at all times, ensuring that no opportunity for payment is missed.
In summary, Chaser's combination of automation and intelligent follow-up strategies positions it as a leading solution for businesses seeking to enhance their accounts receivable processes. By adopting this technology, companies can expect and a more efficient finance team.

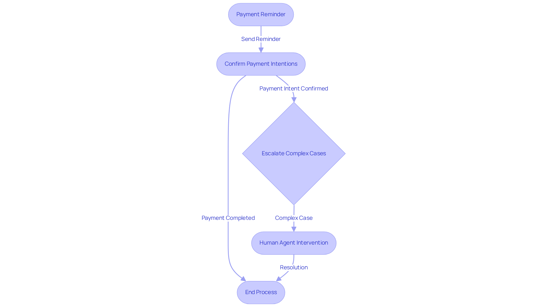
Convin.ai: Boost Efficiency with Automated Debt Collection Software
Convin.ai provides an solution that significantly through AI-driven virtual agents. These agents are capable of managing payment reminders, confirming payment intentions, and escalating complex cases to human agents when necessary. By automating these processes, Convin.ai not only helps businesses lower operational expenses but also , establishing itself as an essential resource for .
Moreover, the integration of , such as those from Intone, can through . This approach not only enhances success in resource acquisition but also fosters improved within the fintech sector, ensuring compliance and efficiency at all times.
In summary, leveraging advanced technologies like those offered by Convin.ai and Intone is crucial for aiming to optimize their processes. By embracing these innovations, businesses can achieve greater and enhance their recovery strategies.

Floatbot.ai: Personalize Debt Collection with Conversational AI
Floatbot.ai harnesses the power of conversational AI to revolutionize the . By leveraging advanced natural language processing, Floatbot.ai customizes interactions to resonate with individual debtor profiles. This approach not only fosters a more engaging and but also significantly increases the likelihood of .
The tailored method enhances the overall , alleviating the . Clients feel understood and supported, which is crucial in building trust. As a result, Floatbot.ai not only improves but also strengthens , creating a win-win scenario for both parties.
Incorporating such innovative technology can lead to remarkable outcomes. By creating a more approachable and , Floatbot.ai positions itself as a leader in the industry, setting a new standard for in fund recovery.

CARM-Proâ„¢: Advanced Automated Debt Collection for Financial Institutions
CARM-Proâ„¢ delivers advanced solutions specifically designed for financial institutions. With features like , robust , and , it stands out in the market. By optimizing the , CARM-Proâ„¢ through while ensuring strict adherence to .
Agencies utilizing CARM-Proâ„¢ have reported , a critical factor given the increasing scrutiny from regulatory bodies. Notably, 73% of credit purchasers are leveraging business process outsourcing for compliance auditing and automated document processing. CARM-Proâ„¢ directly addresses these needs by offering integrated solutions that streamline compliance management.
Moreover, the incorporation of strategies has been shown to by as much as 25%. This enables institutions to connect with debtors through their preferred methods, ultimately enhancing repayment rates. This comprehensive approach not only optimizes cash flow but also reinforces the institution's commitment to responsible recovery practices. By employing , CARM-Proâ„¢ fosters stronger relationships with borrowers, ensuring a more effective recovery process.

Matellio: Enhance Compliance and Efficiency in Debt Collection
Matellio offers that significantly . By ensuring all communications adhere to industry regulations, Matellio effectively reduces the risk of legal complications that can arise during the collections process. Automation of routine tasks allows collection agents to concentrate on more complex cases, leading to .
Consider a law firm that revamped its ; it reported an impressive 43% increase in payments, underscoring the power of integrating advanced technologies. With household liabilities in the U.S. soaring to an unprecedented $16.90 trillion, the demand for has never been more urgent.
Matellio's solutions not only streamline operations but also empower collectors to engage with borrowers more effectively, ultimately driving better outcomes in the challenging recovery landscape. The incorporation of AI tools enhances operational efficiency by providing and improving client interactions. This adaptability is essential for agencies striving to meet the evolving demands of the industry.

Recuvery: Comprehensive Solutions for Automated Debt Collection
Recovery stands out as a leader in providing comprehensive tailored for businesses of all sizes. Their platform excels in automating the categorization of accounts based on delinquency and payment history, which enables . As the Resolve Team aptly notes, " is a key factor for businesses that want to keep cash flow steady and maintain strong ." This proactive strategy not only aids companies in more effectively but also helps preserve .
Consider the case of a collection agency that implemented Tratta’s advanced payment portal. This agency achieved an impressive average retrieval of $3,000 per case, clearly demonstrating the tangible advantages of such focused strategies. By leveraging , businesses can , ensuring they remain financially robust while fostering client trust. In today's competitive landscape, adopting such innovative approaches is essential for sustained success.

Webio: Modernize Debt Collection with Digital Engagement
Webio revolutionizes by implementing advanced that prioritize client preferences. By leveraging conversational AI, clients receive , which significantly boosts recovery rates. This personalized approach not only , as individuals feel more valued and understood.
Moreover, amplifies these benefits, allowing clients to engage through their preferred methods - be it SMS, email, or voice calls. This flexibility leads to a more effective recovery process; studies indicate that .
Incorporating these innovative solutions, Webio exemplifies how contemporary technology can enhance the recovery experience, fostering stronger connections between businesses and their clients. By prioritizing and satisfaction, Webio sets a new standard in .

Pentafon USA: Future Trends in Automated Debt Collection
Pentafon USA is leading the way in adopting for . This innovative approach not only captures attention but also sets a new standard in the industry. As the landscape evolves, Pentafon focuses on to refine retrieval strategies, ensuring they remain competitive.
Consider the impact of . These agents exemplify how persistent follow-ups and strict adherence to pre-approved scripts can dramatically . By leveraging such technologies, businesses can significantly improve their , achieving recovery rates that soar by up to 30%. This statistic alone underscores the potential of AI in .
Moreover, the seamless deployment and customization of Intone's AI agents, bolstered by , empower organizations to stay ahead of trends. This capability not only enhances operational effectiveness but also positions businesses to adapt swiftly in a dynamic market.
With , these AI agents ensure , further boosting retrieval success. In a world where timely communication is crucial, this feature stands out as a game-changer. Embracing AI-driven solutions is not just an option; it’s a strategic imperative for businesses aiming to thrive in the competitive landscape of .

Medium: Transforming the Financial Landscape with Automated Debt Collection
The financial landscape is undergoing a significant transformation, driven by the rise of , particularly through Intone's . This innovation is optimizing processes and enhancing client interactions, enabling companies to recover funds more efficiently while ensuring compliance with regulatory standards. Such advancements not only boost but also cultivate stronger relationships between businesses and their clients.
Current trends reveal that automation can manage 60-80% of routine receivables tasks, including invoice generation and payment processing. This shift allows human agents to concentrate on more complex negotiations. Organizations that implement typically see a 15-30% reduction in days sales outstanding, which translates to improved .
Insights from financial analysts indicate that companies utilizing in their debt management processes have reported retrieval rates up to 30% higher, alongside a 40% reduction in expenses. This data-driven strategy not only enhances recovery outcomes but also aligns with , as automated systems standardize communication and generate audit trails to meet regulations like the .
Real-world examples underscore the effectiveness of automation in transforming collections. For instance, a financial institution that embraced AR automation experienced a remarkable 75% increase in sales after streamlining its processes and minimizing manual intervention. Moreover, organizations leveraging , such as those offered by Intone, are witnessing improved engagement rates, as consumers increasingly prefer managing their financial obligations digitally.
In summary, the integration of automated debt collection, especially through Intone's , not only enhances compliance but also enables businesses to swiftly adapt to evolving market conditions. This ultimately leads to and heightened customer satisfaction.

Conclusion
The landscape of debt collection is evolving rapidly, driven by innovative automated solutions that enhance efficiency and compliance. Embracing technologies like AI voice agents and automated follow-ups allows businesses to streamline their collections processes, significantly improving recovery rates while maintaining strong client relationships. The integration of these advanced tools not only facilitates timely payments but also positions companies to adapt swiftly to changing market demands.
Key solutions such as Intone, Chaser, Convin.ai, and others stand out for their unique contributions to automated debt collection. Each platform offers distinct features, from AI-driven insights to personalized communication strategies, all aimed at optimizing cash flow and reducing Days Sales Outstanding (DSO). The statistics shared underscore the tangible benefits of automation, with improvements in recovery rates and operational efficiency being common themes across the discussed technologies.
In a competitive financial landscape, the importance of adopting automated debt collection solutions cannot be overstated. Businesses leveraging these innovations enhance their operational capabilities and foster a culture of responsiveness and empathy towards clients. As the industry continues to advance, embracing these transformative technologies is essential for organizations aiming to thrive and achieve sustainable financial success. The future of debt collection is not just about recovery; it's about building lasting relationships and ensuring compliance while maximizing efficiency.
Frequently Asked Questions
What is Intone and how does it assist in debt collection?
Intone is a provider of AI voice agents that automate essential tasks in debt recovery, such as payment reminders and client interactions. Businesses can deploy these agents by sending their scripts, allowing Intone to customize the AI to their specific needs.
How do Intone's AI voice agents improve debt collection efficiency?
Intone's AI voice agents utilize advanced machine learning technologies to manage high volumes of calls, optimizing each interaction for conversion and customer satisfaction. They provide smart analytics and real-time insights that empower sales managers to track performance and conduct A/B tests, enhancing collection success.
What impact does using Intone's AI voice agents have on repayment rates?
The streamlined approach provided by Intone can boost repayment rates by an impressive 30%, allowing businesses to efficiently retrieve outstanding debts while ensuring compliance around the clock.
What is Chaser and how does it contribute to debt collection?
Chaser is an accounts receivable automation software designed to reduce Days Sales Outstanding (DSO) by up to 75% through automated debt collection for reminders and follow-ups. This helps ensure timely payments and allows finance teams to focus on strategic tasks.
How does Chaser enhance cash flow management?
Chaser uses AI-driven insights to identify clients most likely to pay, facilitating proactive engagement. This capability is crucial for maintaining a healthy financial status and optimizing operational efficiency.
How can integrating Intone's AI voice agents with Chaser improve debt collection success?
Integrating Intone's AI voice agents with Chaser enhances payment retrieval rates through continuous follow-ups and adherence to pre-approved scripts. This combination increases success rates by approximately 30% and ensures that no payment opportunities are missed.
What is Convin.ai and its role in debt collection?
Convin.ai provides an automated debt collection solution that utilizes AI-driven virtual agents to manage payment reminders, confirm payment intentions, and escalate complex cases to human agents when necessary. This automation helps lower operational expenses and improves recovery rates.
How do Convin.ai and Intone's AI voice agents work together?
The integration of Intone's AI voice agents with Convin.ai can significantly increase recovery rates through persistent follow-ups and strict adherence to pre-approved scripts, enhancing client interactions and ensuring compliance and efficiency in the fintech sector.
What are the overall benefits of using AI-driven debt collection technologies?
Utilizing advanced technologies like those offered by Intone and Convin.ai allows financial institutions to optimize their debt collection processes, achieve greater operational efficiency, and enhance their recovery strategies, leading to improved cash flow and a more effective finance team.
List of Sources
- Intone: AI Voice Agents for Streamlined Debt Collection
- The Role of AI in Frictionless Debt Collection - FinTech Weekly (https://fintechweekly.com/magazine/articles/ai-frictionless-debt-collection-responsible-recovery)
- AI In The Collections Industry Statistics: ZipDo Education Reports 2025 (https://zipdo.co/ai-in-the-collections-industry-statistics)
- AI Debt Collection: Benefits, Challenges, Implementation (2025) (https://rtslabs.com/ai-debt-collection)
- How Artificial Intelligence Is Changing The Debt Collection Industry - Credit and Collection News (https://creditandcollectionnews.com/how-artificial-intelligence-is-changing-the-debt-collection-industry)
- ImpactAI Solutions, a Division of CSS IMPACT, Unveils Groundbreaking Interactive Voice AI Smart Collectors to Transform Debt Collection - Baker City Herald (https://bakercityherald.com/2025/02/05/impactai-solutions-a-division-of-css-impact-unveils-groundbreaking-interactive-voice-ai-smart-collectors-to-transform-debt-collection)
- Chaser: Automate Debt Collection to Reduce DSO by 75%
- Top 10: Favourite Cash Flow Quotes from Cashbook (https://cashbook.com/top-10-favourite-cash-flow-quotes-from-cashbook)
- billtrust.com (https://billtrust.com/news/study-finds-ai-in-accounts-receivable-reduces-dso)
- 17 statistics linking AR automation to lower bad-debt write-offs (https://resolvepay.com/blog/17-statistics-linking-ar-automation-to-lower-bad-debt-write-offs)
- Convin.ai: Boost Efficiency with Automated Debt Collection Software
- How Artificial Intelligence Is Changing The Debt Collection Industry - Credit and Collection News (https://creditandcollectionnews.com/how-artificial-intelligence-is-changing-the-debt-collection-industry)
- The Role of AI in Frictionless Debt Collection - FinTech Weekly (https://fintechweekly.com/magazine/articles/ai-frictionless-debt-collection-responsible-recovery)
- 17 statistics linking AR automation to lower bad-debt write-offs (https://resolvepay.com/blog/17-statistics-linking-ar-automation-to-lower-bad-debt-write-offs)
- Global Debt Collection Software Market Expected to Reach USD 11.3 Billion by 2033 - IMARC Group (https://imarcgroup.com/debt-collection-software-market-statistics)
- AI Debt Collection: Benefits, Challenges, Implementation (2025) (https://rtslabs.com/ai-debt-collection)
- Floatbot.ai: Personalize Debt Collection with Conversational AI
- How AI personalization boosts debt collection success rates (https://blog.crsoftware.com/how-ai-personalization-boosts-debt-collection-success-rates)
- resolvepay.com (https://resolvepay.com/blog/statistics-illustrating-collections-success-by-communication-channel)
- AI in Debt Collection: Benefits and Uses (https://vlinkinfo.com/blog/ai-in-debt-collection)
- 30 Debt Quotes: Showing Empathy and the Burden of Debt | PDCflow Blog (https://pdcflow.com/debt-collection/30-debt-quotes-showing-empathy-burden-of-debt)
- AI Debt Collection: Benefits, Challenges, Implementation (2025) (https://rtslabs.com/ai-debt-collection)
- CARM-Proâ„¢: Advanced Automated Debt Collection for Financial Institutions
- Automated Debt Collection Software | CARM-Pro (https://ibshome.com/automated-debt-collection-software)
- Debt Collection Industry Statistics, Trends and Market Size (https://tratta.io/blog/debt-collection-industry-statistics-trends-analysis)
- resolvepay.com (https://resolvepay.com/blog/statistics-illustrating-collections-success-by-communication-channel)
- The Future of Debt Collection: Compliance, AI and the Shift Toward Digital Engagement - ACA International (https://acainternational.org/news/the-future-of-debt-collection-compliance-ai-and-the-shift-toward-digital-engagement)
- Matellio: Enhance Compliance and Efficiency in Debt Collection
- Scale Your Digital Legal Debt Recovery Process Without Compromising Compliance - National Creditors Bar Association (https://creditorsbar.org/news/scale-your-digital-legal-debt-recovery-process-without-compromising-compliance)
- How Banks Can Modernize Collections As Consumer Debt Balloons (https://thefinancialbrand.com/news/banking-products/2025s-debt-dilemma-how-banks-can-modernize-collections-before-its-too-late-188535)
- Sedric (https://sedric.ai/arm-resources/ai-in-collections-transforming-debt-recovery-in-2025)
- The Future of Debt Collection: Compliance, AI and the Shift Toward Digital Engagement - ACA International (https://acainternational.org/news/the-future-of-debt-collection-compliance-ai-and-the-shift-toward-digital-engagement)
- New Technology is Changing the Game for Debt Collectors (https://microbilt.com/news/new-technological-resources-for-debt-collectors)
- Recuvery: Comprehensive Solutions for Automated Debt Collection
- 30 Debt Quotes: Showing Empathy and the Burden of Debt | PDCflow Blog (https://pdcflow.com/debt-collection/30-debt-quotes-showing-empathy-burden-of-debt)
- The Role of AI in Frictionless Debt Collection - FinTech Weekly (https://fintechweekly.com/magazine/articles/ai-frictionless-debt-collection-responsible-recovery)
- Marcadis Singer, PA (https://marcadislaw.com/category/fl-debt-collection-attorney/debt-collection-quotes)
- 17 statistics every controller should track to benchmark collection efficiency (https://resolvepay.com/blog/17-statistics-every-controller-should-track-to-benchmark-collection-efficiency)
- tratta.io (https://tratta.io/blog/collection-agencies-average-recovery-rate-insights)
- Webio: Modernize Debt Collection with Digital Engagement
- Aryza acquires Webio to boost AI in financial software suite (https://cfotech.co.uk/story/aryza-acquires-webio-to-boost-ai-in-financial-software-suite)
- Improving Debt Collection with Technology - Acqueon (https://acqueon.com/blog/improving-debt-collection-with-technology)
- Digital Debt Collection for Modern Consumer Needs (https://firstsource.com/insights/blogs/enhancing-digital-engagement-in-debt-collection-meeting-the-modern-consumers-expectations)
- resolvepay.com (https://resolvepay.com/blog/statistics-illustrating-collections-success-by-communication-channel)
- AI Debt Collection: Benefits, Challenges, Implementation (2025) (https://rtslabs.com/ai-debt-collection)
- Pentafon USA: Future Trends in Automated Debt Collection
- How Artificial Intelligence Is Changing The Debt Collection Industry - Credit and Collection News (https://creditandcollectionnews.com/how-artificial-intelligence-is-changing-the-debt-collection-industry)
- The AI-Driven Transformation of Global Debt Collection - The Kaplan Group (https://kaplancollectionagency.com/debt-collection-2/the-ai-driven-transformation-of-global-debt-collection)
- bridgeforce.com (https://bridgeforce.com/insights/transforming-recovery-rates-with-debt-collection-ai-innovation)
- indebted.co (https://indebted.co/en-us/blog/guides/debt-collection-in-2025-trends-technologies-and-opportunities)
- The Future of Debt Collection Is Data-Driven: How Analytics Is Transforming Performance (https://receivablesinfo.com/2025/07/03/how-predictive-analytics-and-real-time-data-are-optimizing-debt-collection-strategies)
- Medium: Transforming the Financial Landscape with Automated Debt Collection
- 13 Statistics Spotlighting AR Automation’s Effect on Finance FTEs (https://resolvepay.com/blog/13-statistics-spotlighting-ar-automations-effect-on-finance-ftes)
- Debt Collection Industry Trends 2025: Reshape Your Strategy (https://bridgeforce.com/insights/debt-collection-trends-reshaping-2025-strategies)
- AI Debt Collection: Benefits, Challenges, Implementation (2025) (https://rtslabs.com/ai-debt-collection)
- The Future of Debt Collection: Compliance, AI and the Shift Toward Digital Engagement - ACA International (https://acainternational.org/news/the-future-of-debt-collection-compliance-ai-and-the-shift-toward-digital-engagement)





