Overview
AI callers are pivotal in boosting sales efficiency, leveraging cutting-edge technologies such as natural language processing and machine learning. These tools enable them to engage in dynamic, human-like conversations with clients, which is essential in today’s competitive market.
Their adaptability and real-time analytics significantly enhance client engagement, leading to remarkable increases in conversion rates. For businesses aiming to optimize communication and streamline operations, AI callers are not just beneficial; they are indispensable.
Consider the statistics: companies utilizing AI-driven communication tools have reported up to a 30% increase in conversion rates. This data underscores the necessity of integrating such technologies into sales strategies.
In conclusion, as businesses strive for efficiency and effectiveness in their communication, the role of AI callers becomes increasingly critical. Embracing these advanced solutions is not merely an option; it’s a strategic imperative for success.
Introduction
AI callers are leading a technological revolution, reshaping the landscape of sales and customer engagement with their advanced capabilities. By harnessing the power of artificial intelligence, these systems conduct conversations that not only mimic human interaction but also adapt in real-time to client needs, significantly boosting operational efficiency.
As businesses increasingly depend on AI callers to streamline their communication strategies, important questions emerge regarding their long-term impact on the human element of customer service.
- What does this mean for the future of sales?
- How can organizations effectively integrate AI callers to maximize their benefits?
Understanding these dynamics is crucial for companies aiming to stay ahead in a competitive market. Embracing AI callers could be the key to enhancing customer experiences while maintaining a personal touch. The future of sales hinges on how well organizations adapt to this evolving landscape.
Defining AI Callers: An Overview
AI systems, including the AI caller, represent a significant leap forward in voice technology by harnessing artificial intelligence to autonomously make and receive phone calls. These sophisticated systems leverage natural language processing (NLP) and machine learning algorithms to engage in dynamic conversations with clients, closely resembling human interactions. Unlike traditional automated systems that rely on scripted responses, AI callers can comprehend context, respond in real-time, and adjust their communication style according to the flow of the conversation. This adaptability not only boosts client engagement but also streamlines sales processes, resulting in enhanced operational efficiency.
Real-world applications of AI auditory agents underscore their effectiveness across various sectors. For instance, in banking and financial services, AI agents offer 24/7 assistance, allowing human staff to focus on complex inquiries while handling routine questions about account balances and transaction histories. This dual strategy has led to a reported 30% reduction in operational expenses for firms that have integrated AI into their support strategies.
Furthermore, AI auditory assistants have proven effective in recovering lost transactions by proactively reaching out to individuals with tailored offers and resolving their issues. This capability is particularly advantageous in retail, where businesses have experienced notable improvements in conversion rates through targeted engagement strategies.
As we approach 2025, the impact of AI caller voice agents on client engagement is expected to grow, with 53% of clients preferring businesses that respond promptly to their needs. By delivering timely, relevant interactions, AI agents not only enhance customer satisfaction but also revolutionize the sales landscape, making them an essential asset for businesses aiming to optimize their communication strategies.

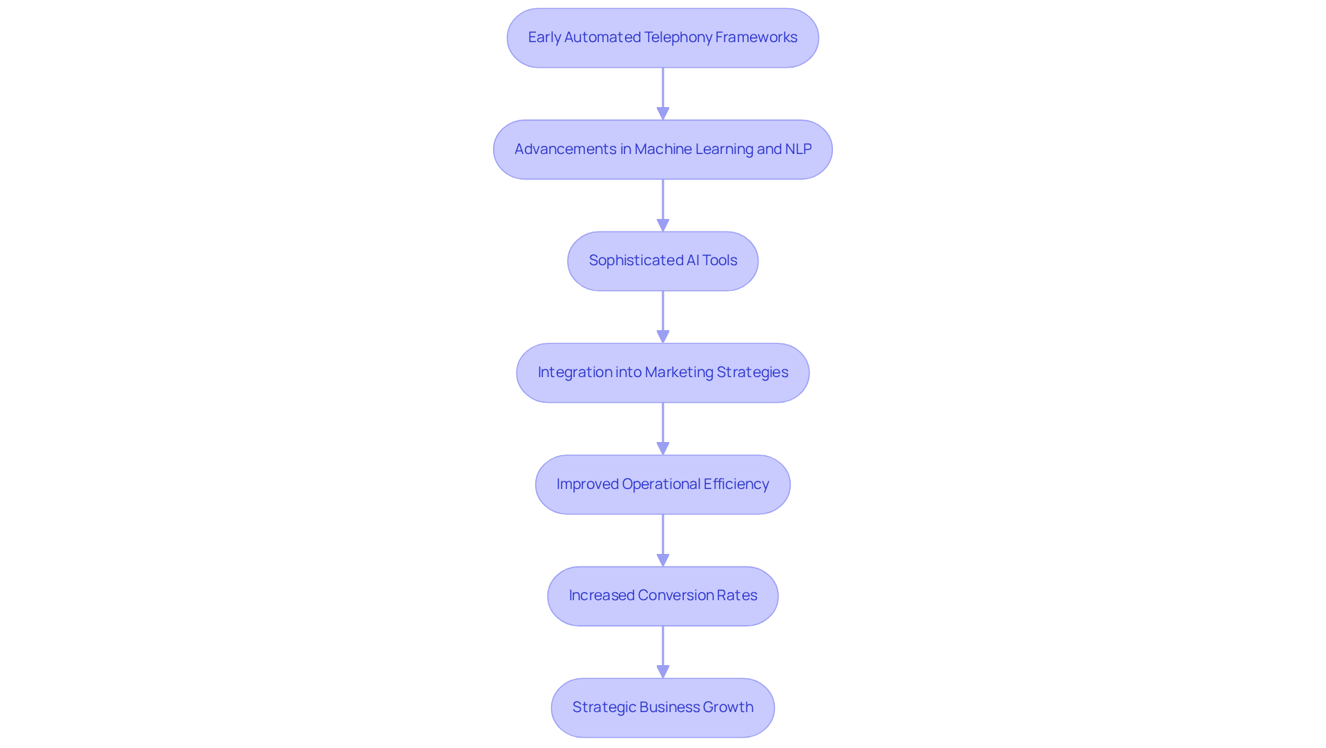
The Evolution of AI Callers in Sales
The evolution of AI communication systems has significantly progressed from the early days of automated telephony frameworks, which relied on simple scripts and limited interactivity. Today, thanks to advancements in machine learning and natural language processing (NLP), AI systems have transformed into sophisticated tools that can understand and process human speech effectively.
Businesses are increasingly integrating AI callers into their marketing strategies, utilizing them for lead qualification, follow-ups, and customer support. This shift has resulted in remarkable improvements in operational efficiency and conversion rates. For instance, firms employing AI-driven solutions have reported a return on investment increase of 10 to 20 percent, underscoring the effectiveness of these technologies in enhancing revenue processes.
As the trend towards automation and data-driven decision-making becomes essential for success in the commercial sector, organizations are striving to enhance engagement and optimize their operations. Consequently, the AI caller representatives play a crucial role in shaping how companies interact with clients, ensuring that outreach is timely and relevant. This strategic integration of AI not only streamlines processes but also positions businesses to thrive in a competitive landscape.

Key Features and Technologies Behind AI Callers
AI callers come equipped with several key features that significantly enhance their functionality in sales environments:
-
Natural Language Processing (NLP): This technology empowers Intone's AI callers to comprehend and interpret human language, facilitating meaningful conversations that resonate with customers. By utilizing NLP, these AI callers engage in dialogues that feel more natural and less robotic, ultimately enhancing client satisfaction.
-
Machine Learning Algorithms: These algorithms allow Intone's AI systems to learn from each interaction, improving their responses and efficiency over time. As they analyze more data, they become adept at identifying trends and anticipating client needs—an essential capability in a competitive market where responsiveness is crucial.
-
Real-Time Analytics: Intone's AI callers assess conversations in real-time, providing insights into client sentiment and engagement levels. This immediate feedback loop enables sales teams to adjust their strategies dynamically, enhancing the overall customer experience and increasing the likelihood of conversion. Companies adopting Intone's AI caller have reported a significant increase in outreach volume and a reduced dependency on large support teams, with some experiencing a 1.5x increase in conversion rates compared to human representatives.
-
Integration Capabilities: Many of Intone's AI agents seamlessly connect with existing CRM systems and telephony platforms, streamlining operations and enhancing data management. This integration ensures that sales groups have access to detailed client profiles, facilitating tailored interactions that promote revenue success.
-
Customizable Scripts: Businesses can modify the conversation scripts utilized by Intone's AI representatives to align with their brand voice and marketing strategies. This customization guarantees a consistent client experience, reinforcing brand identity while effectively addressing inquiries.
Together, these characteristics enable Intone's AI caller representatives to manage diverse business operations, from lead generation to client support, making them essential assets for contemporary enterprises. As the market for AI auditory technology continues to grow, with anticipated expenditure hitting $632 billion by 2028, the role of Intone's AI callers in improving revenue efficiency is more vital than ever.

Applications of AI Callers in Diverse Industries
AI callers are revolutionizing customer service across various industries, each leveraging their capabilities to enhance efficiency and engagement.
Finance: In the finance sector, Intone's AI voice agents streamline lead qualification, payment reminders, and customer support. This enables institutions to handle high volumes of inquiries effectively. With effortless deployment and customization, these agents can be tailored to specific business needs, leading to a productivity boost of 3% to 5% and significant cost reductions. Intelligent analytics empower sales managers to monitor performance and refine interactions, ultimately improving client engagement.
Insurance: Insurance firms utilize Intone's AI auditory agents to follow up on claims, provide policy information, and engage potential clients. This proactive outreach not only enhances client satisfaction but also improves retention rates. Some firms report a remarkable 25% increase in satisfaction scores after implementation. For instance, a U.S. insurance startup experienced a 20% increase in conversion rates after incorporating speech AI into their sales processes, demonstrating the impact of immediate insights in achieving results.
Telecom: Telecom providers employ AI speech agents for service inquiries, billing questions, and service upgrades. This streamlining of operations reduces wait times, ultimately enhancing the client experience.
E-commerce: In the e-commerce sector, AI audio agents assist with order confirmations, delivery updates, and feedback collection. This significantly enhances the overall shopping experience and user engagement.
Logistics and Hospitality: These sectors utilize AI audio agents for booking confirmations, service inquiries, and support. This ensures timely and effective communication, enhancing service quality.
Real Estate: Real estate agents leverage AI communication agents to qualify leads, arrange viewings, and follow up with prospective buyers. This enhances their selling processes and increases operational efficiency.
The versatility of Intone's AI caller across these sectors underscores its potential to transform sales and customer engagement strategies. They are becoming indispensable tools for businesses aiming to enhance efficiency and effectiveness.

Conclusion
AI callers are revolutionizing the sales landscape, fundamentally changing how businesses connect with clients through cutting-edge voice technology. By harnessing the power of artificial intelligence, these systems not only automate communication but also elevate the quality of interactions, making them more dynamic and human-like. As organizations increasingly embrace AI callers, they stand to significantly enhance their operational efficiency and customer satisfaction.
Key aspects of AI callers include their ability to:
- Understand natural language
- Learn from interactions
- Deliver real-time analytics
These features empower businesses across diverse sectors—such as finance, insurance, telecom, and e-commerce—to streamline processes, cut costs, and increase conversion rates. The integration of AI callers into marketing and customer support strategies has already yielded promising outcomes, with companies reporting notable boosts in productivity and customer engagement.
As the sales landscape evolves, adopting AI technology is crucial for businesses striving to remain competitive. The potential of AI callers to enhance communication and improve sales efficiency is immense. Companies should actively consider leveraging these innovative systems, not just to meet client expectations but to surpass them, ultimately fostering stronger relationships and driving growth in an increasingly automated environment.
Frequently Asked Questions
What are AI callers?
AI callers are advanced systems that use artificial intelligence to autonomously make and receive phone calls, engaging in dynamic conversations that closely resemble human interactions.
How do AI callers differ from traditional automated systems?
Unlike traditional automated systems that rely on scripted responses, AI callers utilize natural language processing and machine learning to comprehend context, respond in real-time, and adjust their communication style based on the conversation flow.
What are the benefits of using AI callers in business?
AI callers enhance client engagement, streamline sales processes, and improve operational efficiency by allowing human staff to focus on complex inquiries while AI handles routine questions.
In which sectors are AI callers particularly effective?
AI callers are effective in various sectors, including banking and financial services, where they provide 24/7 assistance and improve customer service by managing routine inquiries.
How have AI callers impacted operational expenses for businesses?
Firms that have integrated AI into their support strategies have reported a 30% reduction in operational expenses by utilizing AI callers for routine inquiries.
What role do AI callers play in retail?
In retail, AI callers help recover lost transactions by reaching out to customers with tailored offers, which has led to notable improvements in conversion rates.
What is the expected trend for AI callers by 2025?
By 2025, the impact of AI caller voice agents on client engagement is expected to grow, with a significant percentage of clients preferring businesses that respond promptly to their needs.
How do AI callers enhance customer satisfaction?
AI callers enhance customer satisfaction by delivering timely and relevant interactions, which helps businesses optimize their communication strategies.





