Overview
Effective AI voice conversation strategies can significantly maximize sales by enhancing lead qualification, follow-ups, and customer support through real-time engagement and personalized interactions. Companies utilizing AI voice assistants, such as those from Intone, have experienced substantial increases in conversion rates and operational efficiency. This demonstrates the transformative impact of these technologies on sales processes.
By leveraging AI voice assistants, businesses can streamline their sales efforts, ensuring that leads are qualified more effectively. This not only saves time but also enhances the overall customer experience. The ability to engage with customers in real-time allows for personalized interactions that can lead to higher satisfaction and loyalty.
Moreover, the data speaks volumes. Companies that have integrated AI voice technology report significant improvements in their operational efficiency. This is not just a trend; it’s a shift in how sales processes are conducted, showcasing the undeniable benefits of adopting such innovative solutions.
In conclusion, the integration of AI voice conversation strategies is not merely an enhancement; it’s a game-changer for sales teams looking to boost their performance and drive results. Embracing these technologies is essential for any organization aiming to stay competitive in today’s fast-paced market.
Introduction
AI voice agents are transforming the sales landscape, harnessing advanced natural language processing and machine learning to facilitate seamless, human-like interactions. As businesses increasingly embrace these technologies, they can unlock significant advantages, such as improved lead qualification and enhanced customer support. Yet, the path to effective implementation is not without its hurdles.
How can organizations navigate the complexities of integrating AI voice technology while maximizing its potential to drive sales? This question is crucial as the stakes rise in a competitive market.
Understand AI Voice Agents and Their Impact on Sales
AI auditory assistants signify a major technological advancement, utilizing sophisticated natural language processing (NLP) and machine learning capabilities to enable AI voice conversation with human-like interactions through features like speech-to-text and large language models. These tools are not just innovative; they are transforming sales functions by efficiently managing lead qualification, follow-ups, and client support, which significantly boosts operational efficiency.
Consider this: firms that have integrated Intone's AI vocal assistants have reported a remarkable 1.5 times increase in conversion rates compared to traditional methods. This impressive enhancement stems from their ability to engage clients in real-time, providing prompt responses and personalized interactions that elevate the overall client experience.
Moreover, Intone's AI auditory representatives operate 24/7, ensuring that businesses can connect with prospects and clients at any time. This constant availability optimizes opportunities for transactions and support. With features like real-time monitoring and analytics, organizations can refine their marketing strategies and enhance representative performance, ultimately reducing burnout and improving overall efficiency.
However, it’s crucial for organizations to weigh potential challenges, such as initial setup costs and data privacy concerns, when implementing these technologies. Recent studies indicate that AI voice conversation assistants not only streamline operations but also foster deeper customer relationships, resulting in increased satisfaction and loyalty.
In summary, the integration of AI auditory assistants is not merely a trend; it is a strategic move that can redefine customer engagement and operational success.

Implement AI Voice Agents for Key Sales Functions
To maximize the impact of AI voice conversation tools, businesses must focus on essential sales functions where these systems can deliver substantial value. Consider lead qualification: AI communication tools can proactively initiate calls to potential leads, ask qualifying questions, and gather vital information to assess interest levels. For payment reminders, these representatives automate follow-up calls to customers with late payments, ensuring timely reminders that enhance cash flow. A compelling case study from GCS, a finance company, demonstrated that integrating Intone's customizable AI voice conversation technology for payment reminders resulted in a remarkable 30% increase in on-time payments, highlighting the tangible benefits of this technology.
Moreover, Intone's AI programs can be deployed effortlessly, requiring no setup or tuning; businesses simply provide the necessary scripts and training materials, allowing for tailored solutions that meet specific needs. These representatives also improve support by addressing frequently asked questions and resolving common issues, enabling human representatives to focus on more complex inquiries. Businesses that implement AI voice conversation in their sales processes are projected to experience a 15% rise in sales growth by 2025, with AI voice assistants contributing to a 10-20% boost in total sales revenue.
It's crucial to implement opt-out mechanisms for clients who prefer human interaction, ensuring a balance between automation and personal engagement. By leveraging intelligent analytics and immediate insights, companies can monitor performance, compare representatives, and obtain actionable information, further enhancing operational efficiency and client satisfaction.

Integrate AI Voice Agents Seamlessly into Sales Workflows
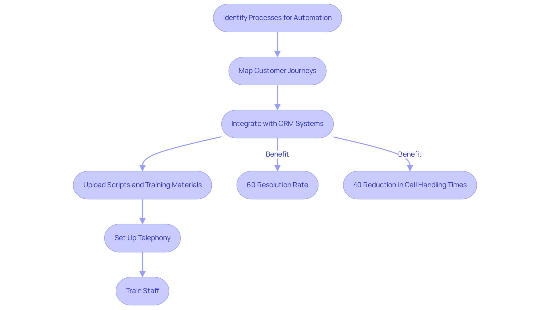
Integrating Intone's AI auditory assistants into existing sales processes demands meticulous planning and execution. Companies should begin by pinpointing specific processes ripe for automation. This involves mapping customer journeys to identify where AI voice conversation tools can improve interactions. For example, integrating Intone's AI voice conversation representatives with CRM systems enables real-time data updates and follow-ups, ensuring sales teams have access to the latest information.
Moreover, organizations can upload scripts, training materials, and call recordings to tailor the AI system to their unique needs. Telephony setup options facilitate the forwarding of calls to the Intone representative or the use of a built-in dialer, streamlining the implementation process. Training staff to effectively engage with AI systems is vital; they must know when to escalate calls to human representatives for more complex issues.
A compelling success story comes from a D2C e-commerce brand that achieved a 60% resolution rate for support calls without human intervention after integrating an Intone AI audio agent with their Shopify CRM. Similarly, a telecom company saw a 40% reduction in call handling times.
Best practices for this integration include:
- Auditing existing CRM systems to remove outdated fields
- Defining data flow
- Starting with key workflows
- Ensuring robust API connections for seamless data transfer
By adhering to these guidelines and being mindful of potential challenges—such as data mismatches and integration complexities with legacy systems—organizations can fully leverage Intone's AI voice conversation technology, significantly enhancing both operational efficiency and customer engagement.

Conclusion
The integration of AI voice agents into sales processes presents a significant opportunity for businesses looking to elevate customer engagement and operational efficiency. By harnessing advanced natural language processing and machine learning, these tools enable real-time interactions that streamline sales functions and cultivate deeper connections with clients. This strategic initiative goes beyond merely keeping up with technological advancements; it redefines how companies engage with their customers.
Key points throughout the article underscore the substantial benefits of AI voice conversation strategies, including:
- Increased conversion rates
- Enhanced customer satisfaction
Evidence, such as case studies demonstrating remarkable improvements in on-time payments and resolution rates, highlights the tangible impact these technologies can have on sales growth. Furthermore, the necessity of seamless integration into existing workflows and the importance of meticulous planning for successful implementation were emphasized, showcasing the multifaceted advantages of AI voice agents.
Ultimately, embracing AI voice technology is crucial for businesses aiming to thrive in a competitive landscape. By adopting these innovative tools, companies can enhance their sales performance while creating a more personalized and efficient customer experience. The future of sales hinges on the ability to blend automation with a human touch, and organizations are urged to explore and implement these strategies to maximize their potential for success.
Frequently Asked Questions
What are AI voice agents and how do they work?
AI voice agents are advanced technological tools that utilize natural language processing (NLP) and machine learning to facilitate human-like conversations. They employ features like speech-to-text and large language models to enable effective communication.
How do AI voice agents impact sales?
AI voice agents transform sales functions by efficiently managing lead qualification, follow-ups, and client support, which significantly boosts operational efficiency and increases conversion rates.
What results have companies seen from using AI voice agents?
Companies that have integrated Intone's AI vocal assistants have reported a 1.5 times increase in conversion rates compared to traditional sales methods.
What advantages do AI voice agents offer to client interactions?
AI voice agents engage clients in real-time, providing prompt responses and personalized interactions that enhance the overall client experience.
Are AI voice agents available at all times?
Yes, Intone's AI auditory representatives operate 24/7, allowing businesses to connect with prospects and clients at any time, optimizing opportunities for transactions and support.
How can organizations benefit from real-time monitoring and analytics provided by AI voice agents?
Real-time monitoring and analytics help organizations refine their marketing strategies and enhance representative performance, ultimately reducing burnout and improving overall efficiency.
What challenges should organizations consider when implementing AI voice agents?
Organizations should weigh potential challenges such as initial setup costs and data privacy concerns when implementing AI voice technologies.
How do AI voice conversation assistants affect customer relationships?
AI voice conversation assistants streamline operations and foster deeper customer relationships, leading to increased customer satisfaction and loyalty.
Is the integration of AI auditory assistants just a trend?
No, the integration of AI auditory assistants is considered a strategic move that can redefine customer engagement and operational success.





