Introduction
The landscape of customer interaction is evolving rapidly, with automated phone call systems leading this transformation. These innovative technologies streamline communication and are pivotal in significantly boosting sales performance. As businesses strive to optimize their outreach and engagement, they face the challenge of effectively leveraging these systems to maximize their potential.
What best practices can organizations adopt to ensure compliance with regulations while enhancing customer satisfaction and driving revenue growth? This question is crucial as it guides companies in navigating the complexities of modern customer interactions.
Understand Automated Phone Call Systems
The way businesses handle customer interactions is being revolutionized by automated phone call systems. By utilizing advanced software, the automated phone call system effectively manages both outbound and inbound communications, significantly reducing the need for human involvement.
These platforms are equipped to perform a range of functions, including:
- Dialing numbers
- Delivering pre-recorded messages
- Engaging customers through sophisticated voice recognition technology
Key components, such as predictive dialers, enhance call timing by connecting agents only when a call is answered. Additionally, Interactive Voice Response (IVR) solutions guide callers through menus, helping to resolve issues or gather essential information.
The integration of these technologies can dramatically improve sales workflows. In fact, companies that implement automated solutions report a remarkable 25% increase in productivity. Furthermore, effective IVR execution has been shown to boost customer satisfaction ratings, with many organizations achieving an average Customer Satisfaction Score (CSAT) of 85% or higher.
Understanding these elements is crucial for businesses aiming to enhance their revenue strategies through automation. Intone's customizable AI voice agents exemplify this potential, allowing companies to upsell effectively and re-engage past buyers seamlessly. For instance, GCS significantly scaled their results with Intone's AI agents, achieving impressive outcomes without the need for extensive setup or tuning.
In conclusion, leveraging an automated phone call system not only streamlines operations but also enhances customer satisfaction and drives revenue growth. Companies looking to stay competitive should consider integrating these advanced solutions into their strategies.

Leverage Benefits for Sales Optimization
The automated phone call system represents a groundbreaking approach to optimizing revenue generation. They significantly boost call volume, enabling teams to connect with more potential clients in less time. Intone's AI voice agents elevate this process by providing human-like interactions that foster trust and engagement with customers.
By automating routine tasks such as follow-ups and payment reminders, representatives can focus their efforts on high-value interactions that drive results. These systems leverage intelligent analytics to enhance lead qualification, identifying high-intent prospects and streamlining the selling process. With real-time monitoring and feedback, organizations can refine agent behavior and scripts, resulting in increased conversions and operational efficiency.
For instance, organizations that have embraced an automated phone call system report conversion rates 1.5 times higher than those achieved through traditional methods. This statistic underscores the significant impact of automation on sales performance, establishing it as an essential tool for businesses aiming to maximize their outreach and effectiveness.

Implement Best Practices for Effective Use
To effectively implement an automated phone call system, businesses must adhere to several best practices that can significantly enhance their engagement and conversion rates.
-
Segment Your Audience: Tailoring your messaging based on audience demographics and behaviors is crucial. Effective segmentation can boost conversion rates by as much as 50%, allowing for interactions that resonate with specific client needs. This is particularly true when leveraging Intone's customizable AI voice agents.
-
Use Clear and Concise Scripts: Developing straightforward scripts that guide conversations effectively is essential. Clarity sustains client interest and ensures key points are conveyed without confusion. Intone facilitates this process by allowing businesses to upload their scripts and training materials, ensuring alignment with desired messaging.
-
Monitor and Analyze Performance: Utilizing real-time analytics to track call outcomes is vital for adjusting strategies. Intone's advanced analytics provide insights into client interactions, enabling businesses to refine their engagement strategies based on performance metrics. Regular assessments can reveal client preferences and behaviors, fostering ongoing enhancement.
-
Train Your Team: Ensuring that sales representatives are well-trained to handle calls requiring human intervention is key to maintaining a seamless client experience. A positive mindset and effective listening skills greatly impact client satisfaction and trust. With Intone's AI agents managing routine inquiries, your team can focus on more complex interactions, thereby enhancing overall service quality.
-
Test and Optimize: Regularly testing different approaches and optimizing based on feedback and performance metrics is essential. This iterative process allows businesses to refine their strategies, ensuring they remain relevant and efficient in meeting client expectations. Intone's platform supports A/B testing and provides actionable insights, simplifying the identification of effective methods.
By implementing these best practices, companies can maximize the impact of their automated phone call system, which leads to improved sales engagement and customer satisfaction.
In conclusion, effective audience segmentation not only enhances engagement but also drives significant business outcomes, making it a critical component of successful strategies for an automated phone call system, especially when leveraging Intone's advanced AI solutions.

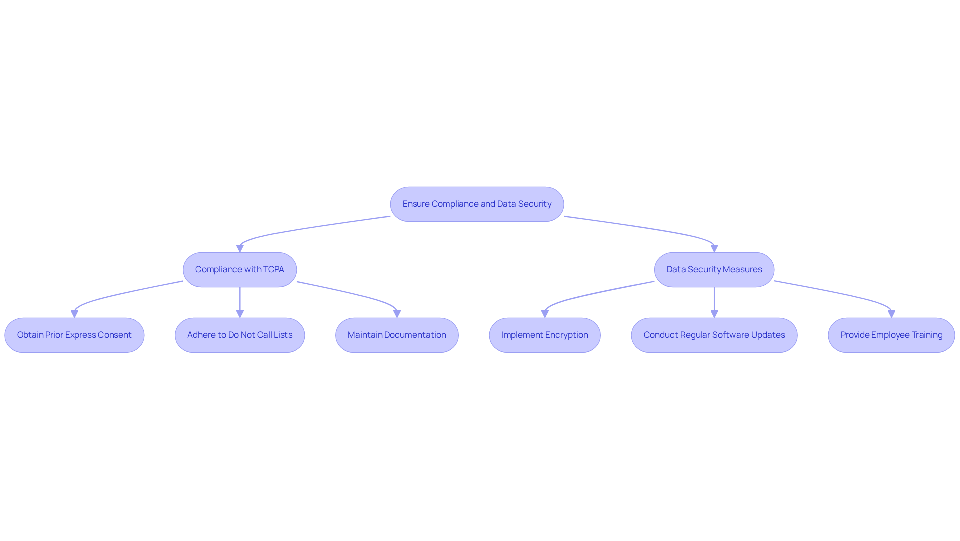
Ensure Compliance and Data Security
Implementing an automated phone call system requires a strong commitment to compliance with regulations like the Telephone Consumer Protection Act (TCPA). This commitment is not just a best practice; it’s essential for avoiding costly penalties. As of January 27, 2025, businesses must secure prior express consent from consumers before initiating an automated phone call system, especially for robocalls and robotexts. This means obtaining one-to-one consent is now mandatory. Additionally, strict adherence to Do Not Call lists is crucial.
Data security is equally paramount. Organizations should employ robust measures such as:
- Encryption for data transmission
- Regular software updates to address vulnerabilities
- Comprehensive employee training on data protection best practices
Maintaining thorough documentation, including consent records and opt-out processing documentation, is critical for compliance and defending against potential legal challenges.
By prioritizing both compliance and security, organizations can foster customer trust and mitigate the risk of incurring costly penalties. Notably, non-compliance with TCPA regulations can lead to individual penalties ranging from $500 to $1,500, with total exposure having no cap. This underscores the need for diligent adherence to these standards. In summary, a proactive approach to compliance and data security not only protects your organization but also builds lasting relationships with your customers.

Conclusion
Embracing automated phone call systems is not just a strategic move; it’s essential for businesses looking to elevate their sales processes and customer interactions. By integrating these advanced technologies, organizations can streamline communication, optimize revenue generation, and enhance overall customer satisfaction, positioning themselves for sustained success in a competitive landscape.
Key insights throughout this article have underscored the functionalities of automated phone call systems, including predictive dialing and Interactive Voice Response (IVR). These features collectively drive increased productivity and engagement. Moreover, implementing best practices - such as audience segmentation, clear scripting, and strict compliance with regulations - empowers businesses to maximize their outreach and effectiveness. The evidence is compelling: significant increases in conversion rates and customer satisfaction scores highlight the advantages of adopting these systems.
In today’s rapidly evolving business environment, leveraging automated phone call systems is not merely a trend; it’s a necessity for those who aspire to thrive. Organizations must take decisive action by implementing these best practices while prioritizing compliance and data security. By doing so, they can foster trust, enhance customer relationships, and ultimately drive sales growth, ensuring they remain competitive and responsive to market demands.
Frequently Asked Questions
What are automated phone call systems?
Automated phone call systems are advanced software platforms that manage both outbound and inbound communications, reducing the need for human involvement in customer interactions.
What functions can automated phone call systems perform?
These systems can dial numbers, deliver pre-recorded messages, and engage customers using sophisticated voice recognition technology.
How do predictive dialers enhance call management?
Predictive dialers improve call timing by connecting agents only when a call is answered, optimizing the efficiency of communication.
What is Interactive Voice Response (IVR)?
IVR is a technology that guides callers through menus, helping to resolve issues or gather essential information from them.
How can automated phone call systems impact productivity and sales?
Companies that implement automated solutions report a 25% increase in productivity, which can significantly improve sales workflows.
What is the effect of effective IVR execution on customer satisfaction?
Effective IVR execution can boost customer satisfaction ratings, with many organizations achieving an average Customer Satisfaction Score (CSAT) of 85% or higher.
How can businesses enhance their revenue strategies using automated phone call systems?
Businesses can leverage automated phone call systems, like Intone's customizable AI voice agents, to upsell effectively and re-engage past buyers, leading to increased revenue.
What example is provided to illustrate the success of automated phone call systems?
GCS successfully scaled their results using Intone's AI agents, achieving impressive outcomes without extensive setup or tuning.
Why should companies consider integrating automated phone call systems?
Integrating these advanced solutions can streamline operations, enhance customer satisfaction, and drive revenue growth, helping companies stay competitive.





