Overview
This article explores the pivotal strategies to maximize sales through the integration of AI in call centers. By focusing on how AI technologies enhance customer engagement and sales efficiency, it captures the critical role of innovation in today’s competitive landscape. The benefits of AI are substantial, including:
- Improved personalization
- The automation of routine tasks
- Remarkable increases in conversion rates
Organizations that harness these technologies not only streamline operations but also achieve significantly greater sales success compared to traditional methods. As such, it is imperative for businesses to embrace AI solutions to remain competitive and drive sales growth.
Introduction
The rapid evolution of artificial intelligence is fundamentally reshaping customer interactions, especially within call centers. As businesses strive to enhance sales and improve client engagement, leveraging AI technologies offers a significant opportunity to streamline operations and personalize experiences.
However, a critical question persists: how can organizations effectively implement these advanced solutions to not only increase conversion rates but also preserve a human touch in their customer service?
By exploring proven strategies for integrating AI into call center operations, we uncover the key to unlocking transformative sales success.
Understand the Fundamentals of AI Call Centers
AI for call center solutions leverage advanced technologies such as Natural Language Processing (NLP) and machine learning to automate and enhance client interactions. These sophisticated systems are capable of managing a wide array of tasks, including:
All while maintaining a conversational tone. By utilizing Intone's AI Voice Agents, companies can effectively implement upselling strategies, providing tailored upsell bundles to previous purchasers, which significantly boosts sales opportunities.
Understanding the architecture of AI for call center solutions is crucial for organizations seeking to maximize the benefits of . This includes their integration with existing telephony systems and robust data analytics capabilities. By comprehending how AI can analyze client data and anticipate needs, businesses can better prepare for implementation, thereby enhancing overall engagement. Embracing these technologies not only positions organizations for success but also facilitates a deeper connection with clients.

Leverage AI Benefits to Enhance Customer Engagement and Sales
[AI for call center technologies](https://intone.io/post/7-ai-powered-chatbots-for-customer-service-efficiency) are set to revolutionize user engagement by providing personalized experiences and timely responses. These AI voice systems designed for call center assess client interactions in real-time, tailoring their replies based on previous discussions and user preferences. This exceptional level of personalization not only enhances customer satisfaction but also drives conversion rates upward.
Moreover, the solutions offered by the company automate routine tasks, enabling human agents to focus on more complex inquiries. This shift not only boosts overall efficiency but also alleviates agent burnout.
Businesses that have adopted AI for call center solutions from this provider report conversions that are up to 1.5 times greater than those achieved through conventional methods, highlighting the tangible benefits of integrating AI for call center into sales processes.
With features such as , high-volume dialing strategies, and a comprehensive analytics dashboard, sales managers are empowered to refine their strategies and improve performance. Ultimately, this transformation leads to more efficient and effective sales operations.

Implement Proven Strategies for Effective AI Integration
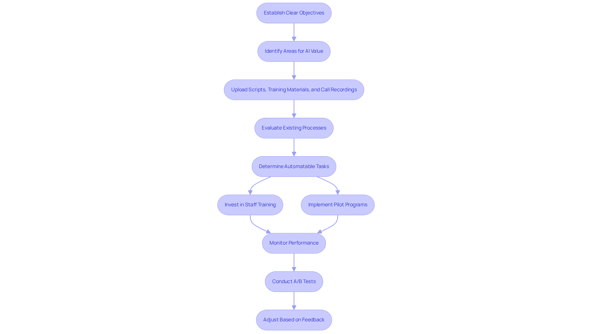
To effectively incorporate AI for call center operations, organizations must first establish clear objectives and identify specific areas where AI can deliver value. This platform streamlines the process by allowing organizations to upload scripts, training materials, and call recordings, facilitating the effortless customization of AI sales representatives to meet distinct organizational needs.
Evaluating existing processes and determining which tasks can be automated is essential. Intelligent analytics provide valuable insights into how AI systems interact with customers, enabling data-informed decisions. Furthermore, organizations should invest in training their staff to ensure they are well-equipped to collaborate with AI for call center technologies.
A phased approach to implementation, beginning with pilot programs, allows organizations to assess effectiveness and make necessary adjustments prior to a full rollout. Continuous observation and feedback cycles are vital for enhancing AI performance. With , organizations can monitor performance, compare representatives, and conduct A/B tests to ensure alignment with organizational objectives.

Monitor and Optimize AI Performance for Sustained Success
To sustain success with AI for call center operations, organizations must establish key performance indicators (KPIs) that accurately measure the effectiveness of their AI solutions. Intone facilitates this process by enabling users to upload scripts, training materials, and call recordings, thereby customizing AI representatives to meet specific business needs. Key strategies include:
- Utilizing 24/7 AI Agents: Ensure constant availability and reliability in customer interactions.
- Regular Data Examination: Analyze data on client interactions, conversion rates, and representative performance to uncover valuable insights for enhancement.
- Leveraging Real-Time Analytics: Utilize Intone's live dashboard to monitor performance, compare agents, and conduct A/B tests, empowering informed decisions and swift adaptations to any emerging issues.
- Fostering Continuous Improvement: Cultivate a culture where feedback is actively sought and implemented, ensuring that AI technologies evolve in tandem with business needs and customer expectations.

Conclusion
Integrating AI into call center operations fundamentally transforms how businesses engage with their customers and drive sales. By harnessing advanced technologies like Natural Language Processing and machine learning, organizations can automate routine tasks, enhance customer interactions, and implement effective upselling strategies. This not only fosters a more personalized experience for clients but also significantly boosts conversion rates and overall sales performance.
Key insights throughout this discussion highlight the importance of:
- Understanding AI's architecture
- Leveraging its benefits for improved customer engagement
- Implementing proven strategies for successful integration
Emphasizing real-time analytics, continuous performance monitoring, and staff training ensures that organizations can adapt and thrive in a competitive landscape. The tangible results from businesses utilizing AI solutions underscore the necessity of this technology in modern sales processes.
Ultimately, embracing AI in call centers is not merely about keeping pace with technological advancements; it’s about positioning organizations for long-term success. Companies are encouraged to explore AI-driven solutions, invest in training, and continuously optimize their systems to meet evolving customer expectations. By doing so, they can unlock unprecedented opportunities for growth and customer satisfaction in an increasingly digital marketplace.
Frequently Asked Questions
What technologies are leveraged by AI call center solutions?
AI call center solutions utilize advanced technologies such as Natural Language Processing (NLP) and machine learning to automate and enhance client interactions.
What tasks can AI call centers manage?
AI call centers can manage a variety of tasks, including lead qualification, payment reminders, and client support, all while maintaining a conversational tone.
How can AI Voice Agents enhance sales opportunities?
By using Intone's AI Voice Agents, companies can implement upselling strategies, providing tailored upsell bundles to previous purchasers, which significantly boosts sales opportunities.
Why is it important to understand the architecture of AI call center solutions?
Understanding the architecture is crucial for organizations to maximize the benefits of AI-driven solutions, including their integration with existing telephony systems and robust data analytics capabilities.
How does AI analyze client data in call centers?
AI can analyze client data to anticipate needs, allowing businesses to better prepare for implementation and enhance overall engagement with clients.
What are the benefits of embracing AI technologies in call centers?
Embracing AI technologies positions organizations for success and facilitates a deeper connection with clients.





