Overview
This article serves as an essential step-by-step guide for sales managers aiming to reroute calls effectively, thereby enhancing communication efficiency and improving customer satisfaction. It captures attention by outlining crucial steps such as:
- Accessing phone system settings
- Selecting redirection options
- Monitoring performance metrics
Building interest, the article emphasizes the significance of utilizing AI voice agents and analytics tools in optimizing the rerouting process. These technologies not only streamline operations but also provide valuable insights into customer interactions, fostering a more responsive service environment.
Generating desire, it highlights the potential benefits of effective call rerouting, including:
- Increased customer satisfaction
- Improved team productivity
By adopting these strategies, sales managers can significantly elevate their communication practices, ensuring that customer needs are met promptly and efficiently.
Finally, the article prompts action by encouraging sales managers to implement these techniques and leverage the power of technology in their operations. By taking these steps, they can transform their approach to customer communication and drive substantial improvements in service delivery.
Introduction
Mastering the art of call rerouting is essential for sales managers seeking to optimize their communication strategies. This powerful tool not only enhances client satisfaction by ensuring inquiries are directed to the right representatives but also significantly boosts conversion rates through timely responses. However, the complexities of modern communication systems pose a challenge.
How can sales managers effectively implement and troubleshoot call rerouting to achieve maximum efficiency? This guide delves into the step-by-step process of mastering call rerouting, exploring its importance, best practices, and the tools that can transform sales operations.
Understand Call Rerouting: Definition and Importance
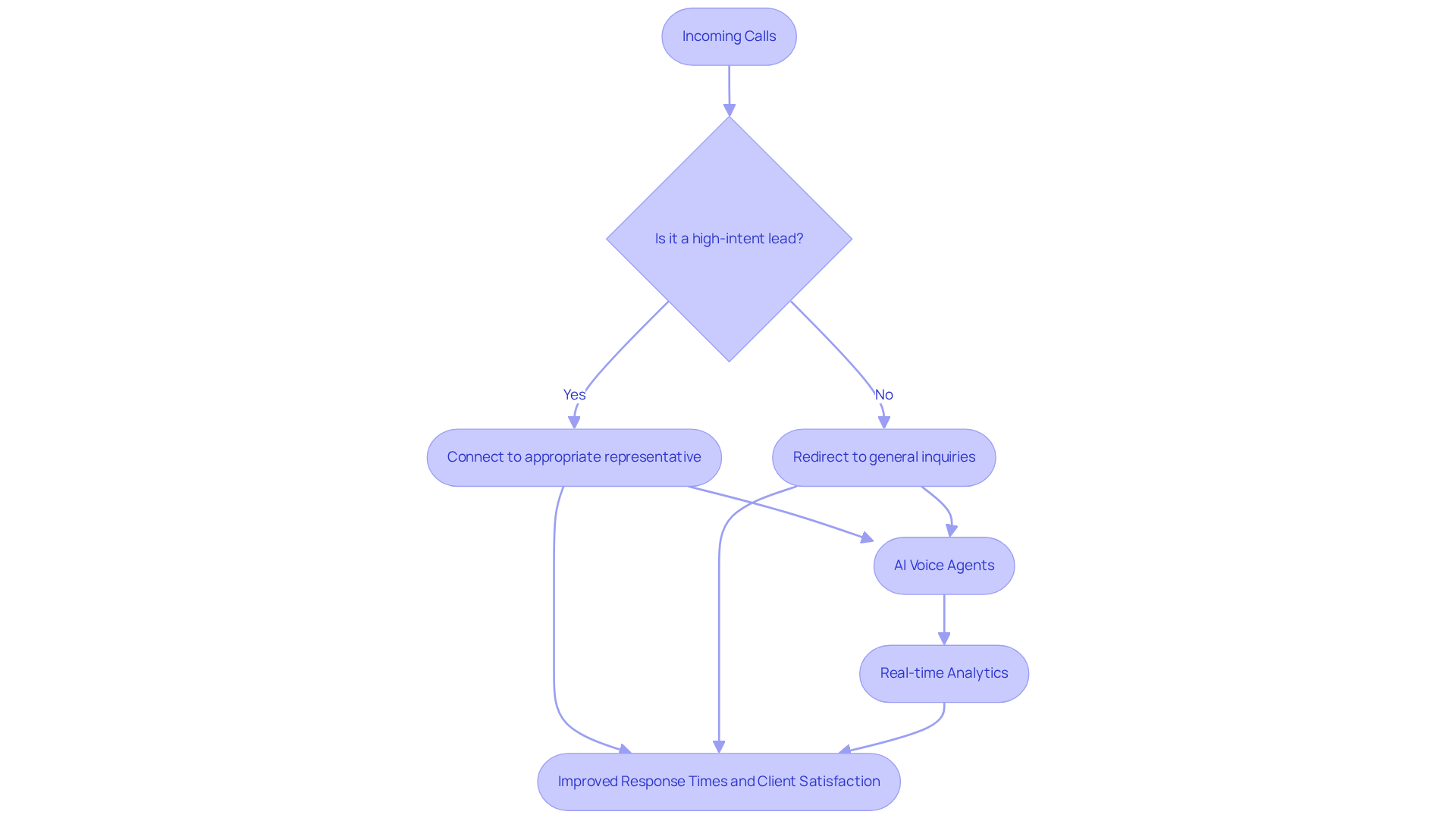
Rerouting calls is a strategic process that redirects incoming messages to designated destinations based on specific criteria. This feature is crucial for sales supervisors, as it ensures that inquiries reach the most appropriate representatives, thereby improving response times and overall client satisfaction.
By leveraging Intone's AI voice agents, businesses can enhance this process further, ensuring high-intent leads are promptly connected with the right representatives. In the finance sector, where timely communication is essential, implementing rerouting calls alongside AI voice automation can lead to significant improvements in conversion rates and client retention. Intone's real-time analytics empower sales teams to monitor key metrics and swiftly adjust strategies, streamlining communication workflows and minimizing wait times.
Research indicates that companies employing smart routing achieve a 15-25% improvement in first interaction resolution compared to conventional systems. This statistic underscores the importance of efficient communication management in enhancing client satisfaction. As noted by Sara Bushra, 'Forwarding enhances customer satisfaction by ensuring that inquiries are never left unanswered.'
Moreover, strategic planning and integration with existing communication management systems are vital for successful execution, ensuring that rerouting calls is both an efficient and effective process.

Follow Step-by-Step Instructions for Rerouting Calls
To effectively reroute calls and leverage Intone's AI voice agents for enhanced sales performance, adhere to the following steps:
-
Access Your Phone System Settings: Begin by logging into your phone system or VoIP service dashboard. Navigate to the 'Call Management' or 'Call Forwarding' section.
-
Select Redirection Options: Choose the type of redirection you wish to implement. Options may include unconditional forwarding, forwarding when busy, or forwarding after a specified number of rings.
-
Enter Destination Numbers: Input the phone numbers to which communications should be redirected. Ensure these numbers are active and monitored by your sales team.
-
Establish Guidelines for Redirecting: Specify the guidelines for redirecting inquiries, which could depend on the time of day, the caller's number, or the nature of the request. Employ Intone's intelligent analytics to tailor the engagement of the AI representative with your clients, establishing data sources and transfer regulations.
-
Evaluate the Redirection Configuration: Perform test communications to verify that the redirection operates as expected. Confirm that communications reach the appropriate agents without delays, thereby enhancing customer engagement through seamless interactions.
The process of rerouting calls can improve communication efficiency. Monitor and adjust: After implementation, regularly track communication metrics to assess the effectiveness of rerouting calls. Utilize technology to examine missed communications and monitor performance metrics, modifying settings as needed based on performance data and team input. Tailoring your AI voice agent campaigns can significantly enhance sales efficiency and client satisfaction.
By following these steps, sales managers can create an effective communication redirecting system that improves customer interactions and boosts conversion rates.

Troubleshoot Common Issues in Call Rerouting
Common issues in rerouting calls can significantly disrupt sales operations. To ensure a seamless process while leveraging Intone's AI voice agents for enhanced sales performance, consider the following essential troubleshooting tips:
-
Check Configuration Settings: Verify that the redirection settings are accurately configured. Ensure that the destination numbers are accurate and active to prevent misrouted communications. Utilizing smart analytics can help you monitor these settings effectively.
-
Test Communication Flow: Conduct test communications to pinpoint where rerouting calls may be failing. Pay attention to any error messages or unexpected behaviors that could indicate underlying issues. This step is crucial for customizing your AI agent's interactions with customers.
-
Review Communication Logs: Analyze communication records to assess whether rerouting calls is being done correctly. Look for patterns in missed or misdirected communications, which can provide insights into recurring problems. Integrating telephony data with your AI assistant can enhance this analysis.
-
Inspect Network Connectivity: A stable internet connection is crucial, as poor connectivity can adversely affect call quality and the effectiveness of rerouting calls. Consistently monitor your network status to prevent interruptions, guaranteeing that your AI voice assistants function seamlessly.
-
Consult Support Resources: If issues persist, refer to your phone system's support documentation or reach out to customer support for expert assistance. They can provide tailored solutions based on your specific setup, including how to optimize your AI agent's performance.
-
Check Conditional Forwarding Settings: Ensure that conditional forwarding is configured correctly, as this can impact the rerouting calls under specific conditions. Adjusting these settings can result in more effective interactions with clients.
-
Ensure Airplane Mode is Off: Verify that Airplane mode is disabled, as this can prevent communication from being forwarded properly.
By proactively addressing these common issues, sales managers can ensure that inquiries are handled efficiently, ultimately enhancing satisfaction and operational effectiveness. Remember, quickness in resolving issues is crucial for consumers, and efficient routing can greatly affect customer retention, as 58% of consumers will cut connections with a business because of inadequate customer service.

Explore Tools and Technologies for Efficient Call Rerouting
To enhance call rerouting efficiency, consider the following tools and technologies:
-
VoIP Services: Platforms such as RingCentral and Vonage provide robust communication rerouting features that can be tailored to meet your business requirements. This customization ensures seamless interaction across various channels, significantly improving operational efficiency.
-
Communication Management Software: Solutions like Aircall and Dialpad offer advanced routing capabilities, facilitating intelligent distribution of inquiries based on agent availability and expertise. This strategic approach ensures that high-priority communications are managed swiftly, thereby enhancing overall service quality.
-
CRM Integration: By connecting your communication system with a CRM like Salesforce, you simplify the management of client interactions. This integration directs communications based on comprehensive customer information, improving service personalization and boosting first-contact resolution rates.
-
AI-Powered Solutions: Tools utilizing AI, such as Intone's voice assistants, automatically identify high-intent leads and route calls accordingly. With Intone, you can effortlessly deploy and customize AI sales representatives tailored to your specific business needs, leveraging features like the editor and telephony setup. This not only enhances conversion rates but also increases customer satisfaction by swiftly rerouting calls to the appropriate representatives.
-
Analytics Tools: Implementing analytics platforms allows for the monitoring of performance and identification of areas needing enhancement in your rerouting strategy. Intone provides smart analytics that enable sales managers to track performance, compare agents, and gain actionable insights in real-time. By examining key performance indicators, sales managers can make data-driven decisions to improve their handling processes. The use of analytics tools can lead to improved first-call resolution rates and overall contact center performance.
By exploring and implementing these tools, including Intone's innovative solutions, sales managers can significantly enhance their processes for rerouting calls, resulting in better customer engagement and increased sales efficiency.

Conclusion
Mastering the art of call rerouting is essential for sales managers seeking to enhance customer interactions and drive business success. By effectively redirecting inquiries to the appropriate representatives, organizations can significantly improve response times and overall client satisfaction. The integration of AI voice agents, such as those offered by Intone, further amplifies this process, ensuring that high-intent leads are promptly addressed, ultimately leading to higher conversion rates and improved client retention.
This guide outlines key steps for implementing an effective call rerouting system:
- Accessing phone system settings
- Establishing redirection guidelines
- Troubleshooting common issues
Each aspect plays a pivotal role in ensuring seamless communication. Additionally, leveraging advanced tools and technologies, including VoIP services and CRM integrations, optimizes the rerouting process, making it more efficient and responsive to client needs.
In conclusion, the significance of mastering call rerouting cannot be overstated. By prioritizing efficient communication management and adopting innovative solutions, sales managers can enhance customer satisfaction and foster long-term relationships that drive business growth. Embracing these strategies positions organizations to meet the evolving demands of clients and maintain a competitive edge in the marketplace.
Frequently Asked Questions
What is call rerouting?
Call rerouting is a strategic process that redirects incoming messages to designated destinations based on specific criteria, ensuring inquiries reach the most appropriate representatives.
Why is call rerouting important for sales supervisors?
Call rerouting is important for sales supervisors as it improves response times and overall client satisfaction by connecting inquiries to the right representatives.
How can Intone's AI voice agents enhance call rerouting?
Intone's AI voice agents can enhance call rerouting by ensuring high-intent leads are promptly connected with the right representatives, improving communication efficiency.
What impact does call rerouting have in the finance sector?
In the finance sector, implementing call rerouting alongside AI voice automation can lead to significant improvements in conversion rates and client retention due to the importance of timely communication.
What are the benefits of using real-time analytics in call rerouting?
Real-time analytics empower sales teams to monitor key metrics and swiftly adjust strategies, streamlining communication workflows and minimizing wait times.
What improvement in first interaction resolution can companies expect from smart routing?
Companies employing smart routing can achieve a 15-25% improvement in first interaction resolution compared to conventional systems.
How does effective communication management enhance client satisfaction?
Effective communication management enhances client satisfaction by ensuring that inquiries are never left unanswered, as highlighted by Sara Bushra.
What factors are crucial for the successful execution of call rerouting?
Strategic planning and integration with existing communication management systems are vital for ensuring that call rerouting is both efficient and effective.





