Introduction
Phone call forwarding has emerged as an indispensable tool for businesses, facilitating seamless communication irrespective of location. By redirecting incoming calls, companies can significantly enhance client interactions, ensuring that no call goes unanswered and that every customer feels genuinely valued.
Nevertheless, the setup and troubleshooting of call forwarding can often present challenges that may leave users feeling frustrated. To master this vital feature, it is essential to understand the best practices and effectively navigate the common pitfalls that may arise.
Understand Call Forwarding: Definition and Importance
serves as a pivotal telecommunication feature, enabling the ability to redirect incoming communications and facilitate the transfer of calls from one number to another. This ensures businesses can , irrespective of employee location. Such capability is vital for upholding a professional image and enhancing client service, especially in industries like finance and e-commerce, where is paramount.
By leveraging phone redirection in conjunction with Intone's 24/7 , which come equipped with an analytics dashboard for tracking essential metrics and delivering personalized voice experiences, businesses can significantly boost their and client satisfaction. Intone's human-like AI enables real-time feedback and high-volume dialing strategies, guaranteeing that no potential sales leads slip through the cracks.
Notably, 90% of clients emphasize the importance of swift replies, while 71% expect —both of which can be effectively managed through Intone's . Companies that implement alongside Intone's can connect clients with the appropriate representatives at the right moment, fostering stronger relationships and driving sales growth.
Furthermore, data indicates that 57% of clients prefer phone assistance as their primary communication method, underscoring the importance of in meeting client expectations. In practice, organizations utilizing along with Intone's , such as GCS, have reported substantial improvements in their , highlighting its impact on and conversion rates.

Set Up Call Forwarding on Different Devices: Step-by-Step Instructions
The process of setting up phone varies based on the device you are using. Here’s how to implement it across different platforms:
For iPhone:
- Open the Settings app.
- Scroll down and tap on Phone.
- Select .
- Toggle the switch to On.
- Enter the phone number to which you wish to redirect your communications.
- Tap Back to save your settings.
Note: If call redirection is unavailable, it may be due to carrier support issues or specific SIM settings.
For Android:
- Open the Phone app.
- Tap on the three dots in the upper right corner and select Settings.
- Choose .
- Select your preferred type of redirection (Always redirect, Redirect when busy, etc.).
- Input the transfer code and verify.
For Landline:
- Pick up the receiver and dial 72 (or the specific code provided by your carrier).
- Wait for a confirmation tone.
- Dial the number you want to redirect communications to.
- Hang up to activate.
For VoIP Services:
- Log into your .
- Navigate to the settings.
- Activate the transfer feature and input the preferred number for redirection.
- Save your changes.
Statistics indicate that over 60% of companies utilize to enhance client service, making it a vital tool for sales teams. By following these steps, you can ensure that is set up correctly, facilitating seamless interaction across various devices. Expert opinions suggest that efficient systems significantly improve response times and , particularly in dynamic environments like sales. Additionally, consider using , such as *63 for AT&T, to further customize your communication management. It is essential to remember that redirecting is distinct from call waiting, which alerts you to another incoming communication while you are already engaged on a line, thus ensuring effective management of your communications.

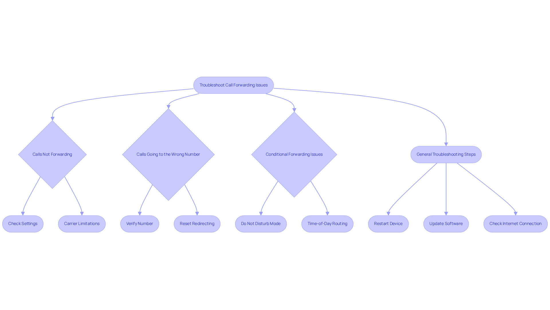
Troubleshoot Call Forwarding: Common Issues and Solutions
Even after configuring the redirection, users may still encounter challenges. Below are common issues along with their solutions:
Calls Not Forwarding:
- : Confirm that call forwarding is enabled in your device settings. Return to the section for redirects and verify the transfer digit.
- : Some providers may impose restrictions on phone call forwarding. Contact your service provider to ensure your plan supports this feature.
Calls Going to the Wrong Number:
- Verify Number: Double-check the number entered for forwarding. A simple typo can misdirect communications.
- Reset Redirecting: Disable and then re-enable phone redirection to refresh the settings.
Conditional Forwarding Issues:
- : Ensure that is turned off, as it can prevent calls from being forwarded.
- : If specific times for forwarding are established, confirm that the current time aligns with your settings.
General Troubleshooting Steps:
- Restart your device to clear any .
- Update your device’s software to the latest version.
- If using VoIP, .
By following these troubleshooting steps, you can effectively resolve , ensuring seamless communication.

Conclusion
Phone call forwarding emerges as an essential tool for enhancing communication efficiency in both personal and professional realms. By enabling the seamless redirection of calls, it ensures that businesses maintain a strong connection with their clients, regardless of location. This capability not only upholds a professional image but also significantly contributes to improved customer service and satisfaction.
The article delves into the various aspects of setting up call forwarding across different devices, including:
- iPhones
- Androids
- Landlines
- VoIP services
Understanding the setup process is crucial, as is troubleshooting common issues that may arise, such as:
- Calls not forwarding
- Misdirected communications
By following the outlined steps, users can effectively manage their call forwarding settings and ensure uninterrupted communication.
In a world where timely responses and personalized interactions are paramount, mastering call forwarding can be a game changer for both individuals and businesses. Embracing this technology streamlines communication and fosters stronger relationships with clients. As the demand for efficient communication continues to rise, implementing best practices in call forwarding significantly enhances customer experiences and drives business success.
Frequently Asked Questions
What is call forwarding?
Call forwarding is a telecommunication feature that allows incoming calls to be redirected from one phone number to another, enabling businesses to respond promptly regardless of employee location.
Why is call forwarding important for businesses?
Call forwarding is crucial for maintaining a professional image and enhancing client service, particularly in industries like finance and e-commerce, where timely communication is essential.
How can Intone's AI voice agents enhance call forwarding?
Intone's AI voice agents, equipped with an analytics dashboard, can track metrics and provide personalized voice experiences, helping businesses increase sales conversion rates and client satisfaction.
What percentage of clients value quick responses?
90% of clients emphasize the importance of swift replies.
How do clients feel about personalized interactions?
71% of clients expect personalized interactions, which can be effectively managed through advanced communication solutions like Intone's AI.
What communication method do most clients prefer?
57% of clients prefer phone assistance as their primary communication method.
What benefits have organizations seen from using call forwarding with Intone's AI technology?
Organizations using call forwarding along with Intone's AI technology have reported significant improvements in sales performance, customer satisfaction, and conversion rates.
List of Sources
- Understand Call Forwarding: Definition and Importance
- globalcallforwarding.com (https://globalcallforwarding.com/business-phone-system-stats)
- 26 Call Center Statistics That Reveal Where AI Is Actually Working in 2026 (https://cmswire.com/contact-center/16-important-call-center-statistics-to-know-about)
- invoca.com (https://invoca.com/blog/statistics-call-center-managers)
- news.didww.com (https://news.didww.com/2024/06/11/why-is-call-forwarding-essential-for-business-success)
- Set Up Call Forwarding on Different Devices: Step-by-Step Instructions
- openphone.com (https://openphone.com/blog/unconditional-call-forwarding)
- quicktalk.com (https://quicktalk.com/blog/call-forwarding)
- justcall.io (https://justcall.io/blog/call-forwarding-on-iphone.html)
- asurion.com (https://asurion.com/connect/tech-tips/how-to-forward-calls-on-your-smartphone)
- Troubleshoot Call Forwarding: Common Issues and Solutions
- landlineanywhere.uk (https://landlineanywhere.uk/blog/troubleshooting-call-forwarding-issues)
- news.unchealthcare.org (https://news.unchealthcare.org/2014/04/call-help-desk-epic-unc)
- 26 Call Center Statistics That Reveal Where AI Is Actually Working in 2026 (https://cmswire.com/contact-center/16-important-call-center-statistics-to-know-about)
- avoxi.com (https://avoxi.com/blog/problems-with-call-forwarding)
- invoca.com (https://invoca.com/blog/statistics-call-center-managers)





