Overview
This article delves into four essential AI contact center solutions that sales managers in finance must implement to boost efficiency and enhance client engagement. By leveraging AI technologies—like voice assistants and automated analytics—organizations can streamline their sales processes, significantly improve conversion rates, and ultimately drive substantial revenue growth.
Consider the data: companies that have adopted these technologies report increased productivity and reduced operational costs. This isn't just a trend; it's a transformative shift in how sales teams operate. With AI, sales managers can focus on what truly matters—building relationships and closing deals—while the technology handles routine tasks.
Incorporating AI into your sales strategy isn't merely an option; it's a necessity for staying competitive in today's fast-paced financial landscape. The evidence is clear: those who embrace these innovations will not only enhance their operational efficiency but also foster deeper client engagement, leading to long-term success.
In conclusion, the integration of AI contact center solutions is a strategic move that finance sales managers cannot afford to overlook. By adopting these technologies, you position your team for greater productivity and profitability, ensuring you remain at the forefront of the industry.
Introduction
AI has rapidly emerged as a powerful force in the finance sector, particularly within contact centers. It streamlines operations and enhances client interactions, making it an invaluable asset. By harnessing advanced technologies like natural language processing and machine learning, organizations can automate crucial tasks. This automation allows sales teams to concentrate on what truly matters: closing deals and driving revenue.
However, as the adoption of AI solutions accelerates, finance managers face a pressing question: how can they ensure they are leveraging these tools effectively? Maximizing performance and client satisfaction is paramount. To navigate this landscape, finance leaders must not only embrace AI but also develop strategies that align with their organizational goals. This approach will empower them to harness the full potential of AI, ultimately leading to improved outcomes for both their teams and clients.
Understand AI's Role in Modern Contact Centers
AI contact center solutions have fundamentally transformed contact centers, especially in the finance sector, by streamlining interactions and significantly enhancing operational efficiency. Consider the human-like AI voice agents that automate essential tasks such as lead qualification, payment reminders, and support. By leveraging natural language processing (NLP) and machine learning algorithms, these agents engage clients in a conversational manner. This capability not only accelerates response times but also enables teams to concentrate on high-value tasks, ultimately driving higher conversion rates.
For instance, Intone's AI swiftly analyzes client information to pinpoint high-intent prospects, ensuring that marketing efforts are strategically focused for maximum impact. With the ability to select from a variety of AI voices and utilize automated quality assurance tools, managers can monitor critical metrics and adjust strategies promptly, leading to improved overall performance.
A striking 92% of service leaders recognize AI as a pivotal factor shaping the future of service. Understanding these advancements is crucial for managers who aim to optimize operations and enhance client engagement in the finance sector. Moreover, organizations that utilize AI contact center solutions for quality assurance and coaching have reported up to a 19% reduction in call costs, underscoring the financial benefits of integrating AI into customer service strategies.
The success story of GCS, which improved outcomes through customizable AI contact center solutions, exemplifies how AI contact center solutions can revolutionize sales processes and enhance efficiency. Embracing AI is not just a trend; it’s a strategic move that can redefine success in the finance sector.

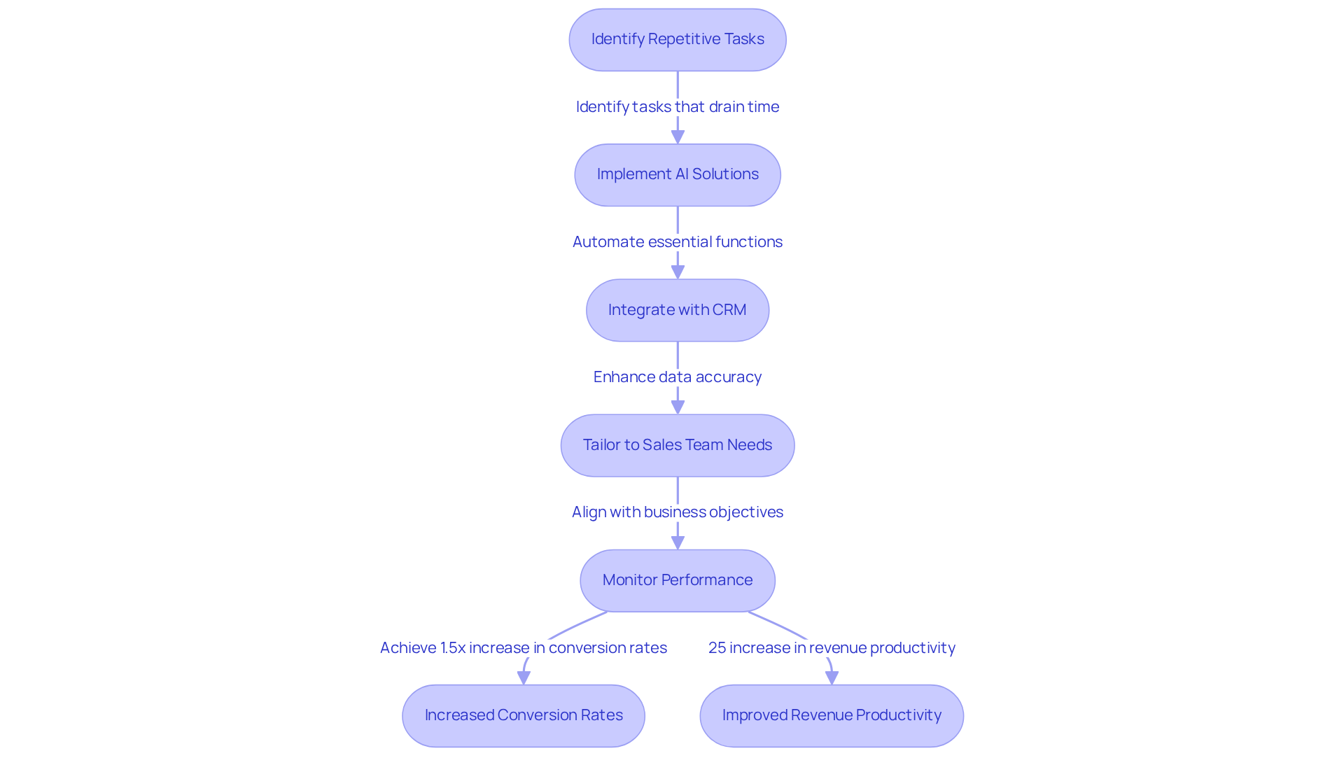
Implement AI Solutions for Sales Optimization
To enhance revenue processes, finance managers must prioritize the implementation of AI solutions that automate essential functions. Start by identifying repetitive tasks that drain valuable time, such as lead qualification and follow-ups. The AI voice assistants from the company excel in managing these tasks, achieving an impressive 1.5x increase in conversion rates compared to human representatives. This allows sales teams to focus on closing deals.
For instance, AI systems can automatically pursue overdue payments and offer tailored product suggestions based on comprehensive customer data analysis. Moreover, integrating AI with existing CRM systems significantly boosts data accuracy and streamlines communication. Intone provides the capability to launch custom AI voice agents, with dedicated support during setup to ensure a seamless transition. Tailoring these AI solutions to meet the specific needs of your sales team is crucial, ensuring alignment with business objectives.
By adopting these strategies, organizations can anticipate improved lead conversion rates and heightened customer satisfaction, ultimately driving performance. Notably, companies utilizing AI-driven CRM systems have reported a 25% increase in revenue productivity, and AI users are 47% more efficient overall. Additionally, the case of BayerCropScience demonstrates the potential for a 40% reduction in deal cycles through effective AI implementation. Balancing human expertise with AI automation is essential for maximizing the benefits of these technologies.

Train Teams for Effective AI Utilization
Training is essential for effectively incorporating AI tools into commerce. Sales managers must develop comprehensive training programs that cover both the technical use of Intone's AI technologies and their strategic application within sales processes. This includes educating teams on how to interpret AI-generated insights, manage interactions with AI voice assistants, and seamlessly integrate these tools into daily workflows.
Role-playing scenarios can be particularly beneficial. They allow team members to practice engaging with AI agents in a controlled environment, enhancing their comfort and proficiency. Furthermore, ongoing training sessions should be implemented to keep teams updated on new features and best practices, fostering a culture of continuous learning.
Research shows that organizations with robust training programs experience a 25% increase in productivity and a significant boost in conversion rates. By equipping sales teams with the essential skills and knowledge, companies can optimize the potential of AI, leading to improved performance and increased client engagement. Investing in training is not just beneficial; it is a strategic imperative for success in the evolving landscape of commerce.

Monitor and Evaluate AI Performance for Continuous Improvement
To ensure AI solutions yield optimal results, sales managers must implement a robust framework for performance monitoring and evaluation. Key performance indicators (KPIs) such as conversion rates, customer satisfaction scores, response times, and customer effort scores (CES) are essential metrics that should be tracked consistently.
Utilizing smart analytics and real-time insights provides valuable information into AI agent performance, facilitating the identification of areas requiring enhancement. For instance, if specific AI interactions show low conversion rates, this may signal the need for adjustments in the AI's scripting or the underlying data used for decision-making.
Furthermore, the AI-driven contract review can significantly enhance efficiency by reducing legal processing times by 75% and improving risk detection by 63%. Frequent performance evaluations are essential for assessing the impact of Intone's AI on transaction processes and recognizing opportunities for further enhancement. By committing to continuous improvement, organizations can fully leverage their AI investments and remain agile in adapting to evolving market conditions.
Research shows that organizations employing AI-driven marketing tools have seen a 70% enhancement in lead conversion rates, highlighting the significance of efficient performance monitoring. However, sales managers should also be aware of common pitfalls in monitoring AI performance, such as misinterpreting data or overlooking critical metrics, to ensure they maximize the benefits of their AI initiatives.

Conclusion
AI contact center solutions are transforming the finance sector, significantly enhancing operational efficiency and improving client interactions. By automating routine tasks and harnessing advanced technologies like natural language processing and machine learning, these solutions enable sales teams to concentrate on high-value activities. This shift not only drives conversion rates but also boosts overall performance.
Key strategies for successful AI integration in contact centers have been outlined throughout this article. These strategies include:
- Identifying repetitive tasks for automation
- Implementing tailored AI solutions
- Training teams for effective usage
- Establishing robust performance monitoring frameworks
The success stories and statistics presented underscore the substantial benefits of AI, such as increased revenue productivity and reduced deal cycles. This demonstrates that embracing AI is not just a trend; it’s a strategic necessity for financial organizations.
As customer service continues to evolve, integrating AI in contact centers emerges as a critical component for success. By prioritizing the adoption of AI technologies, investing in comprehensive training, and committing to ongoing performance evaluation, finance sales managers can unlock their teams' full potential. This commitment ensures they remain competitive in a rapidly changing market. The call to action is clear: embrace these innovations to redefine success and foster a culture of continuous improvement in the finance sector.
Frequently Asked Questions
How has AI transformed contact centers in the finance sector?
AI has fundamentally transformed contact centers by streamlining interactions and enhancing operational efficiency, particularly through the use of human-like AI voice agents that automate essential tasks.
What tasks can AI voice agents automate in contact centers?
AI voice agents can automate tasks such as lead qualification, payment reminders, and customer support.
How do AI voice agents engage clients?
AI voice agents engage clients using natural language processing (NLP) and machine learning algorithms, allowing for conversational interactions.
What benefits do AI voice agents provide to contact center teams?
They accelerate response times and enable teams to focus on high-value tasks, ultimately driving higher conversion rates.
How does Intone's AI improve marketing efforts?
Intone's AI analyzes client information to identify high-intent prospects, allowing marketing efforts to be strategically focused for maximum impact.
What features do AI contact center solutions offer for managers?
Managers can select from a variety of AI voices and utilize automated quality assurance tools to monitor critical metrics and adjust strategies promptly.
What percentage of service leaders see AI as important for the future of service?
A striking 92% of service leaders recognize AI as a pivotal factor shaping the future of service.
What financial benefits have organizations reported from using AI contact center solutions?
Organizations using AI for quality assurance and coaching have reported up to a 19% reduction in call costs.
Can you provide an example of a successful implementation of AI in a contact center?
The success story of GCS demonstrates how customizable AI contact center solutions can improve outcomes, revolutionizing sales processes and enhancing efficiency.
Why is embracing AI considered a strategic move for the finance sector?
Embracing AI is seen as a strategic move because it can redefine success in the finance sector by optimizing operations and enhancing client engagement.





