Overview
This article delineates four essential best practices for achieving success in automated call centers:
- Defining clear objectives
- Selecting appropriate technology
- Training staff effectively
- Continuously monitoring performance
Each of these practices is underpinned by compelling evidence that illustrates how structured goal-setting, the right technological tools, comprehensive employee training, and performance optimization contribute to enhanced operational efficiency and improved customer satisfaction. By implementing these strategies, organizations can not only streamline their processes but also significantly elevate the customer experience.
Introduction
The rise of automation in call centers is revolutionizing customer service landscapes, delivering unparalleled efficiency and responsiveness. By implementing best practices, organizations can unlock the full potential of automated systems, ensuring that both operational goals and customer satisfaction are achieved. But what key strategies differentiate successful automated call centers from those that falter? Delving into these essential practices uncovers not only how to establish objectives and choose the right technology but also how to effectively train staff and optimize processes for enduring success.
Define Objectives and Goals for Automation
To effectively implement mechanization in your automated call center, you should start by defining specific objectives. Consider employing the SMART criteria—Specific, Measurable, Achievable, Relevant, and Time-bound. For instance, if your goal is to enhance client satisfaction, set a measurable target such as achieving a 90% satisfaction rate within six months.
Furthermore, engage stakeholders in the goal-setting process to ensure alignment across departments. This collaborative strategy not only fosters buy-in but also clarifies expectations, ultimately leading to a more successful automated call center initiative.
With Intone's AI voice assistants, you can seamlessly implement and adapt solutions tailored to your business needs, leveraging intelligent analytics and real-time insights to monitor performance and elevate client engagement.
By employing an automated call center to manage outbound campaigns for debt collection, loan qualification, and product offers, you enhance your financial services while ensuring compliance and smooth integration with your CRM.

Choose the Right Technology and Tools
When selecting technology for your automated call center, focusing on scalability, integration capabilities, and user-friendliness is essential. Seek AI solutions that can handle various functions, such as lead qualification and client support, while offering real-time analytics. Intone's AI voice solutions exemplify this, offering effortless implementation and customization options tailored to your brand, ensuring a smooth transition to automation.
The automated call center operates 24/7 with agents who instantly answer FAQs, track orders, and manage customer interactions, which enhances operational efficiency and reduces agent burnout. Furthermore, prioritize tools that offer intelligent analytics for monitoring efficiency, enabling you to track key metrics and make data-informed decisions.
Establishing clear objectives and key performance indicators (KPIs) before selecting AI technologies is crucial for aligning them with your operational goals. Conducting thorough research and possibly piloting different solutions can help determine which technology aligns best with your objectives.

Train Staff and Manage Change Effectively
Investing in comprehensive training programs for your staff is essential to facilitate a seamless transition to an automated call center. Begin with an overview of the new technologies and their benefits, followed by hands-on training sessions that enable employees to engage directly with the tools. Encouraging feedback and fostering a culture of continuous learning significantly enhances the adaptation process.
Equally important is the implementation of effective change management strategies. Transparent communication regarding the reasons for mechanization and its effects on employees can alleviate concerns and foster trust. Designating change champions within teams to advocate for new processes further supports this transition. Organizations that have successfully incorporated mechanization often report enhanced employee morale and engagement, as staff feel more involved in the process.
Research indicates that firms investing in employee development experience an 11% rise in profitability, underscoring the direct relationship between training and successful operational results. Moreover, a proactive strategy for change management not only boosts team spirit but also ensures that the shift to an automated call center is embraced with a positive mindset, ultimately leading to improved outcomes and client satisfaction.

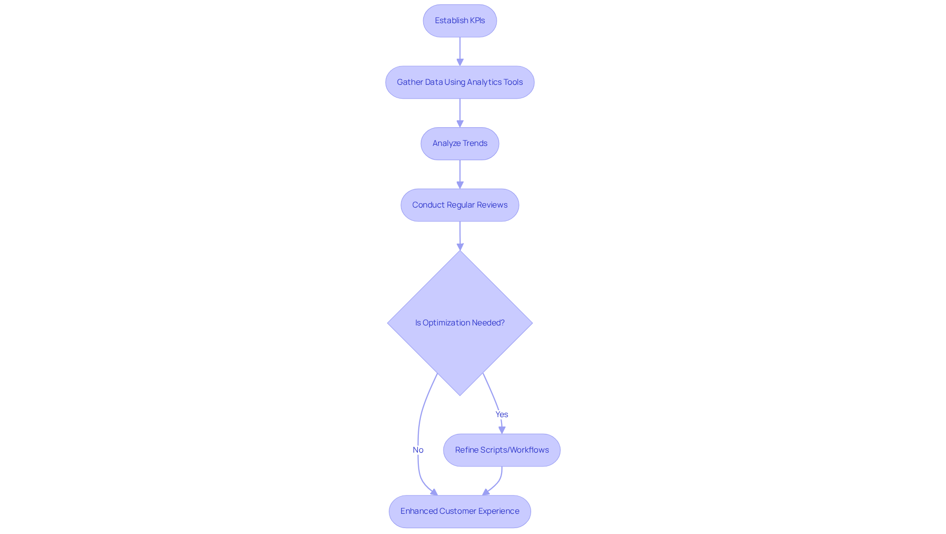
Monitor Performance and Optimize Processes
Establishing key success indicators (KPIs) is paramount for evaluating the efficiency of your automated call center operations. Metrics such as average handling time (AHT), first call resolution (FCR) rates, and customer satisfaction scores (CSAT) are essential for a comprehensive performance assessment. Notably, the average handling time for agents in an automated call center typically surpasses that of human agents, showcasing enhanced efficiency.
By leveraging advanced analytics tools, organizations can gather data that reveals trends and informs strategic decision-making. Regular reviews of these metrics facilitate timely adjustments to processes. For instance, if the data indicates that specific automated responses are leading to client frustration, refining scripts or workflows can significantly enhance interactions.
This continuous optimization not only elevates operational efficiency but also markedly improves the overall customer experience, fostering loyalty and satisfaction.

Conclusion
Implementing an automated call center represents a transformative journey that necessitates meticulous planning and execution. By defining clear objectives, selecting the appropriate technology, training staff effectively, and continuously monitoring performance, organizations can establish a successful automated call center that not only enhances efficiency but also elevates customer satisfaction.
Key practices, such as:
- Setting SMART goals
- Investing in user-friendly AI solutions
- Fostering a culture of continuous learning
are essential. These strategies streamline operations and ensure that employees are equipped and motivated to embrace new technologies. Furthermore, leveraging analytics to monitor performance metrics enables organizations to make data-driven adjustments, ultimately leading to improved customer experiences.
As the landscape of customer service evolves, embracing automation is no longer optional; it is a necessity for maintaining competitiveness. Organizations are urged to adopt these best practices and prioritize ongoing optimization efforts. By doing so, they can not only meet but exceed customer expectations, driving loyalty and securing long-term success in the ever-changing call center industry.
Frequently Asked Questions
What is the first step to implement automation in a call center?
The first step is to define specific objectives and goals for automation, utilizing the SMART criteria—Specific, Measurable, Achievable, Relevant, and Time-bound.
Can you provide an example of a measurable goal for an automated call center?
An example of a measurable goal is to enhance client satisfaction by achieving a 90% satisfaction rate within six months.
Why is stakeholder engagement important in the goal-setting process?
Engaging stakeholders in the goal-setting process ensures alignment across departments, fosters buy-in, and clarifies expectations, leading to a more successful automated call center initiative.
How can Intone's AI voice assistants assist in implementing automation?
Intone's AI voice assistants help implement and adapt solutions tailored to business needs by leveraging intelligent analytics and real-time insights to monitor performance and enhance client engagement.
What are some applications of an automated call center in financial services?
Automated call centers can manage outbound campaigns for debt collection, loan qualification, and product offers, enhancing financial services while ensuring compliance and smooth integration with CRM systems.





