Overview
This article delineates four paramount practices for the effective integration of artificial intelligence (AI) into customer service:
- Assessing business needs
- Selecting and customizing AI tools
- Training teams for collaboration
- Continuously monitoring and optimizing AI solutions
These practices are substantiated by compelling examples and evidence that illustrate their potential to enhance operational efficiency, improve response times, and ultimately drive higher customer satisfaction and engagement.
Introduction
The integration of artificial intelligence in customer service is revolutionizing the manner in which businesses engage with their clients, heralding a new era of enhanced efficiency and satisfaction. As organizations confront challenges such as prolonged response times and elevated turnover rates, a pivotal opportunity emerges to harness AI for customized solutions that not only achieve operational objectives but also enrich customer experiences.
Nevertheless, the journey toward effective AI implementation is laden with critical questions:
- How can businesses ensure they select and tailor the appropriate tools?
- What training is essential for teams to collaborate effectively with AI?
Delving into these best practices can unlock the transformative potential of AI, driving both innovation and customer loyalty in an increasingly competitive landscape.
Assess Business Needs and Define Objectives
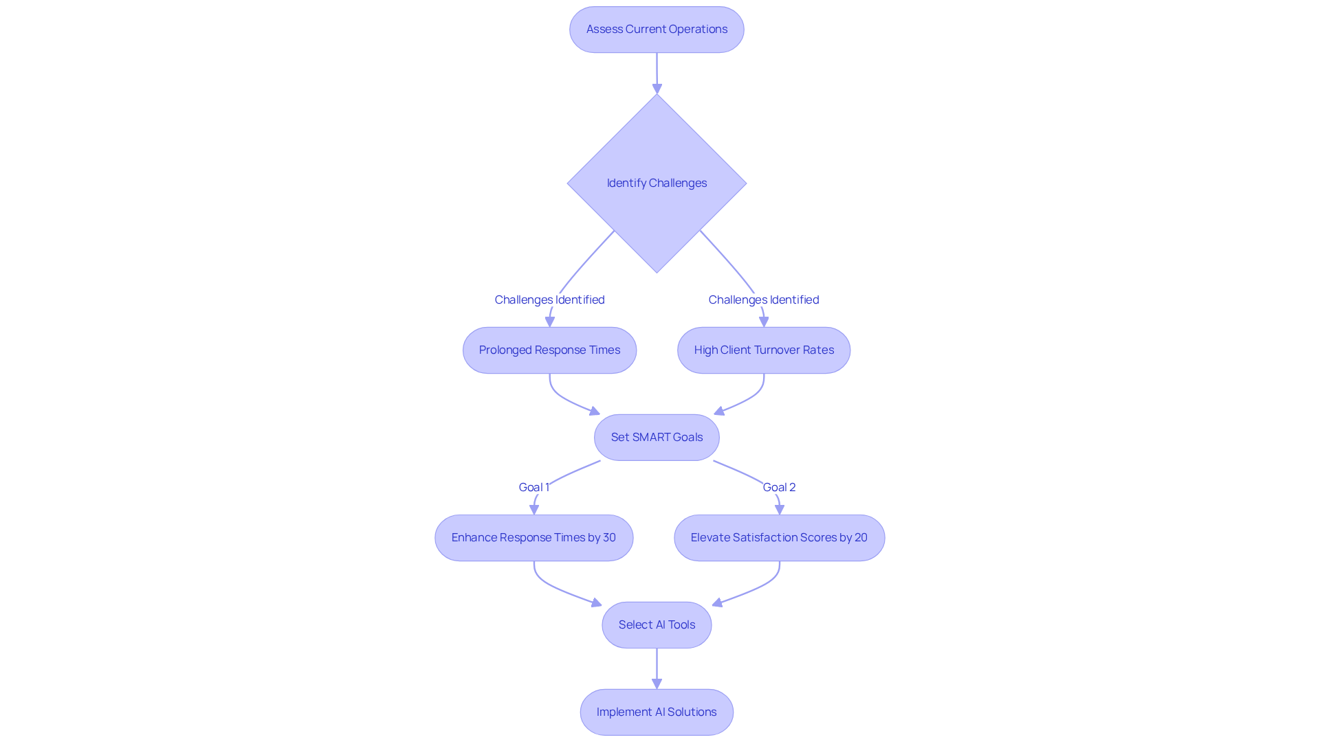
Incorporating artificial intelligence for customer service necessitates a thorough assessment of current operations to identify specific challenges, such as prolonged response times and high client turnover rates, which in the finance sector are projected to average around 20% in 2025. Recognizing these challenges enables organizations to set precise objectives for the implementation of artificial intelligence for customer service.
For example, a goal could be to enhance response times by 30% or elevate satisfaction scores by 20%. This clarity not only facilitates the selection of the most appropriate , such as Intone's AI voice agents, but also allows for effective measurement of success post-implementation.
Intone's solutions support seamless deployment and customization, leveraging intelligent analytics to monitor performance and gain real-time insights into client interactions. A noteworthy example is a finance company that prioritized automating payment reminders, significantly enhancing cash flow management and positively impacting their financial outcomes.
By establishing SMART goals—Specific, Measurable, Achievable, Relevant, and Time-bound—businesses can ensure their AI initiatives align with strategic objectives, ultimately improving operational efficiency and client satisfaction.

Choose and Customize AI Tools for Your Needs
Defining business needs and objectives stands as the foundational step in selecting the right AI tools. Organizations must assess various AI platforms, evaluating their features, scalability, and integration capabilities with existing systems. For example, Intone utilizes artificial intelligence for customer service through its AI-powered voice agents, which deliver 24/7 support, automating tier-1 customer interactions while enhancing engagement through natural voice communication.
Customization emerges as a critical factor; businesses should collaborate with Intone to tailor AI functionalities to their unique workflows. This may involve uploading scripts and training materials, ensuring the AI agent is specifically designed to meet their business needs, thereby and relevance.
Furthermore, organizations can leverage Intone's analytics dashboard to monitor performance metrics in real-time, facilitating prompt adjustments and ensuring that AI solutions effectively address the distinct requirements of each sector. Such tailored approaches not only enhance operational efficiency but also ensure that artificial intelligence for customer service effectively meets the specific needs of every sector.

Train Your Team for Effective AI Collaboration
To guarantee effective use of , organizations must invest in educating their support service teams. This instruction should address:
- How to utilize resources effectively in artificial intelligence for customer service
- Interpret AI-produced insights
- Preserve a personal connection in client interactions
For instance, role-playing scenarios can assist agents in practicing responses to client inquiries with the aid of AI tools, thereby boosting their confidence and skill. Studies indicate that businesses investing in artificial intelligence for customer service education can achieve up to 20% greater client satisfaction.
Furthermore, ongoing development sessions keep teams informed about new AI features and best practices, fostering a culture of continuous improvement. Specialists from HappyFox emphasize that adjusting instructional approaches to the evolving landscape of client service is essential for success. Organizations that prioritize development often experience a notable increase in employee morale and customer satisfaction.
However, it is crucial for organizations to remain vigilant regarding potential pitfalls, such as the risk of over-reliance on artificial intelligence for customer service and employee resistance to new technologies. Addressing these challenges is vital for maximizing the effectiveness of AI training.

Monitor, Optimize, and Adapt AI Solutions
To maximize the , businesses must establish a robust framework for monitoring their performance. This includes tracking key performance indicators (KPIs) such as:
- Response times
- Satisfaction scores (CSAT)
- Conversion rates
- Metrics like the Resolved on Automation Rate (ROAR)
- First Contact Resolution (FCR)
For instance, organizations that implemented AI chatbots have reported a remarkable 50% automation rate in inbound conversations, significantly enhancing operational efficiency. Regular analysis of this data enables companies to pinpoint areas needing improvement and make timely adjustments to their AI systems. If client feedback reveals that an AI chatbot struggles with complex inquiries, businesses can refine its training data or enhance its capabilities to better meet client needs.
Furthermore, utilizing sentiment analysis technology empowers AI to identify consumer emotions, facilitating more considerate responses and prioritization of urgent cases. By fostering a culture of flexibility and ongoing enhancement, companies can ensure their AI solutions remain effective and aligned with evolving client expectations. This proactive strategy not only enhances client contentment but also promotes higher conversion rates, reinforcing the significance of AI in service.
Moreover, maintaining transparency regarding AI utilization is essential for building trust with clients, ensuring they feel assured in the assistance they receive. Companies should also be vigilant about common pitfalls, such as misapplying AI solutions, which can lead to a disconnect between efficiency and customer satisfaction.

Conclusion
Incorporating artificial intelligence into customer service is not merely a trend; it is a strategic necessity for organizations aiming to enhance efficiency and client satisfaction. By thoroughly assessing business needs and defining clear objectives, companies can effectively implement AI solutions tailored to their unique challenges. This approach ensures that AI technologies are not only selected wisely but also aligned with overarching business goals, ultimately leading to improved operational performance.
The article outlines essential best practices, emphasizing the importance of:
- Customizing AI tools
- Training teams for effective collaboration
- Continuously monitoring and optimizing AI solutions
Each of these practices plays a crucial role in maximizing the benefits of AI in customer service. From enhancing response times and satisfaction scores to fostering a culture of ongoing improvement, the insights provided illustrate how businesses can leverage AI to transform their customer interactions.
As organizations navigate the evolving landscape of customer service, embracing these best practices will be key to staying competitive. By prioritizing the assessment of needs, customization of tools, and ongoing team training, businesses can ensure that their AI initiatives yield significant returns. The future of customer service lies in the effective integration of AI, and taking proactive steps today will not only enhance operational efficiency but also foster deeper connections with clients, ultimately driving long-term success.
Frequently Asked Questions
Why is it important to assess business needs before incorporating AI for customer service?
Assessing business needs is crucial to identify specific challenges, such as prolonged response times and high client turnover rates, which helps organizations set clear objectives for AI implementation.
What are some common challenges in customer service that AI can address?
Common challenges include prolonged response times and high client turnover rates, especially in sectors like finance, where turnover is projected to average around 20% in 2025.
What types of objectives can organizations set when implementing AI for customer service?
Organizations can set objectives such as enhancing response times by 30% or increasing customer satisfaction scores by 20%.
How does Intone's AI solution support businesses in implementing customer service AI?
Intone's solutions support seamless deployment and customization, leveraging intelligent analytics to monitor performance and gain real-time insights into client interactions.
Can you provide an example of how AI has improved customer service in a finance company?
A finance company automated payment reminders using AI, which significantly enhanced cash flow management and positively impacted their financial outcomes.
What framework can businesses use to establish clear goals for their AI initiatives?
Businesses can use the SMART goals framework—Specific, Measurable, Achievable, Relevant, and Time-bound—to ensure their AI initiatives align with strategic objectives.
What are the benefits of setting clear objectives for AI implementation?
Clear objectives facilitate the selection of appropriate AI tools and allow for effective measurement of success post-implementation, ultimately improving operational efficiency and client satisfaction.





