Introduction
In today's interconnected digital landscape, Application Programming Interfaces (APIs) have become essential in sales. These robust tools not only enable seamless communication between platforms but also empower sales teams to boost their efficiency and enhance customer interactions. By implementing effective API phone solutions, organizations can reap significant rewards, including:
- Improved lead conversion rates
- Streamlined workflows
Yet, a pressing question remains: how can sales teams adeptly navigate the complexities of API integration to fully realize their potential?
Understand API Fundamentals and Their Role in Sales
Application Programming Interfaces, or APIs, act as vital bridges between diverse software applications, facilitating seamless communication and data sharing. In the commercial sector, APIs can significantly streamline tasks such as lead qualification and customer interaction by connecting platforms like CRM systems and communication tools. Understanding how these interfaces operate empowers sales teams to leverage their functionalities effectively, leading to and improved customer interactions. For instance, integrating an API with a CRM can automatically update lead statuses based on interactions, ensuring that representatives have the latest information readily available.
Consider a compelling case study: a financial services firm that integrated an API with their CRM system. This strategic move streamlined their lead qualification process, resulting in a remarkable 30% increase in conversion rates within just six months. Such successful implementations underscore the transformative potential of APIs in enhancing sales performance.
Sales experts emphasize the importance of understanding APIs in today’s digital landscape. As industry leaders assert, "Application Programming Interfaces are more than just technical tools; they’re enablers-the backbone of business agility." This perspective highlights the necessity for marketing teams to adopt API technologies to maintain a competitive edge.
However, it’s essential to recognize common pitfalls when implementing APIs in commercial processes. Misconfigurations can lead to data discrepancies, while inadequate training may hinder team adoption. To mitigate these risks, commercial teams should prioritize proper training and establish clear protocols for API usage.
As we move through 2026, the impact of APIs on revenue efficiency is set to grow. Here are some best practices for leveraging APIs effectively:
- Regularly update and maintain API integrations to ensure optimal performance.
- Train sales personnel on API features to enhance their capabilities.
- Monitor API usage and performance metrics to identify areas for improvement.
By adhering to these practices, sales teams can fully harness the functionalities of APIs, boosting their efficiency and fostering better customer interactions.

Leverage API Phone Solutions to Enhance Sales Efficiency
API phone solutions can dramatically enhance transaction efficiency by automating routine tasks like follow-ups and appointment scheduling with the use of an API phone. Intone's human-like AI voice agents empower commercial teams to automatically call leads based on set criteria, significantly reducing the time spent on manual dialing.
These solutions offer real-time analytics on call outcomes through an intuitive dashboard, allowing teams to swiftly adjust their strategies. With customizable options, business managers can to reflect their brand and boost customer engagement.
Notably, Intone's offerings include the ability to clone voices from top-performing agents and implement automated quality assurance processes, ensuring high-quality interactions. Organizations that have embraced Intone's solutions report up to a 30% increase in lead conversion rates, underscoring the tangible benefits of leveraging technology in commercial processes.

Choose the Right API Tools for Seamless Integration
Choosing the right API phone tools is essential for seamless integration into existing commerce processes. Consider factors such as:
- Compatibility with current systems
- Ease of use
- Specific functionalities required for sales tasks
Intone's AI representatives exemplify effortless deployment; simply upload your scripts and training materials, and Intone takes care of the rest. The agent editor allows for tailored customization, while robust [telephony integration](https://intone.io/post/10-ai-phone-numbers-to-call-for-boosting-sales-efficiency) ensures smooth call management.
Tools that provide [real-time analytics](https://activepieces.com/blog/10-top-api-integration-platforms-for-2025), like those from Intone, offer significant advantages. With features such as that enable you to establish data sources and invoke transfer rules, sales teams can gain actionable insights through a live dashboard. Conducting a thorough assessment of available options, including user feedback and case studies, can help sales teams identify the best tools for their needs.
Organizations that have carefully selected their API phone tools often experience smoother transitions and higher adoption rates among staff members. By prioritizing the right tools, businesses can enhance their [operational efficiency](https://apideck.com/blog/top-api-integration-tools) and drive sales success.

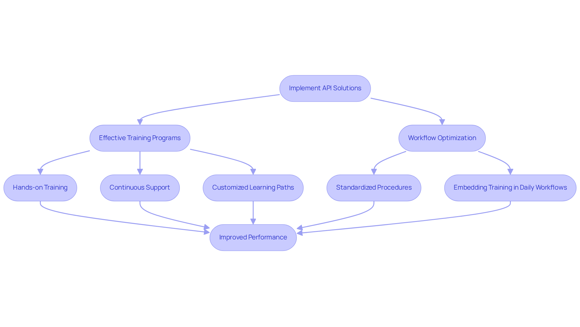
Implement API Solutions with Effective Training and Workflow Optimization
To maximize the benefits of API phone solutions, organizations must prioritize that equip personnel with the skills needed to utilize API phone tools efficiently. This requires hands-on training sessions, continuous support, and the establishment of clear workflows that integrate API functionalities. For instance, implementing a standardized procedure for lead follow-ups with an API phone can significantly enhance operations and ensure consistency across the team.
Organizations that focus on training and workflow enhancement often experience a swift return on investment. Their teams quickly become adept at leveraging technology to boost performance. Research indicates that organizations incorporating AI into their training processes for revenue generation achieve a remarkable 3.3x year-over-year growth in quota attainment. This underscores the critical role of effective training in driving improved outcomes.
Moreover, customized learning paths and microlearning modules provide immediate access to essential skills, aligning training with the fast-paced demands of modern business environments. By embedding training within daily workflows, organizations can ensure that sales representatives are well-prepared to engage effectively with buyers who are already 70% through their purchase journey before the first contact.

Conclusion
Embracing API phone solutions can truly revolutionize sales processes. These technologies empower teams to enhance efficiency and drive better customer engagement. By grasping the fundamentals of APIs and integrating them into existing systems, organizations can streamline operations, automate routine tasks, and ultimately boost conversion rates. This technological focus not only empowers sales representatives but also positions businesses to thrive in a competitive landscape.
Key insights from the article underscore the necessity of:
- Regular maintenance for API integrations
- Effective training programs
- Careful selection of tools that align with organizational needs
Successful case studies reveal the tangible benefits of these practices, showcasing significant increases in lead conversion rates and overall sales performance. By prioritizing these best practices, sales teams can maximize the potential of API phone solutions.
The significance of API solutions goes beyond mere operational improvements; they represent a strategic advantage in today’s fast-paced market. Organizations are urged to invest in comprehensive training and workflow optimization, ensuring their teams are equipped to leverage these technologies effectively. As businesses continue to evolve, adopting and mastering API phone solutions will be essential for driving sustained growth and maintaining a competitive edge.
Frequently Asked Questions
What are APIs and their role in sales?
APIs, or Application Programming Interfaces, serve as bridges between different software applications, enabling seamless communication and data sharing. In sales, they streamline tasks like lead qualification and customer interaction by connecting systems such as CRM platforms and communication tools.
How can APIs improve productivity in sales teams?
By understanding how APIs operate, sales teams can leverage their functionalities to enhance productivity. For example, integrating an API with a CRM can automatically update lead statuses based on interactions, ensuring that sales representatives have the latest information readily available.
Can you provide an example of a successful API implementation in sales?
A financial services firm integrated an API with their CRM system, which streamlined their lead qualification process and resulted in a 30% increase in conversion rates within six months. This case illustrates the transformative potential of APIs in enhancing sales performance.
Why is it important for marketing teams to understand APIs?
Sales experts emphasize that APIs are more than just technical tools; they are essential for business agility. Understanding APIs allows marketing teams to adopt these technologies, helping them maintain a competitive edge in today's digital landscape.
What are some common pitfalls when implementing APIs in commercial processes?
Common pitfalls include misconfigurations that can lead to data discrepancies and inadequate training that may hinder team adoption of the API.
How can commercial teams mitigate the risks associated with API implementation?
To mitigate risks, commercial teams should prioritize proper training for their personnel and establish clear protocols for API usage.
What are some best practices for leveraging APIs effectively?
Best practices include regularly updating and maintaining API integrations for optimal performance, training sales personnel on API features to enhance their capabilities, and monitoring API usage and performance metrics to identify areas for improvement.
What is the expected impact of APIs on revenue efficiency by 2026?
The impact of APIs on revenue efficiency is expected to grow as businesses increasingly adopt these technologies to improve their sales processes and customer interactions.





