Introduction
In an increasingly competitive marketplace, the integration of AI customer service software stands out as a game changer for sales teams aiming to enhance efficiency and customer engagement. By automating routine tasks, providing instant responses, and personalizing interactions, businesses can streamline their operations while significantly boosting conversion rates.
However, as organizations adopt these innovative tools, a crucial question arises: how can they ensure that the ethical use of AI fosters trust and long-term relationships with clients while maximizing sales potential?
Intone: 24/7 AI Voice Agents for Enhanced Customer Engagement
Intone's operate around the clock, ensuring inquiries are addressed swiftly, no matter the time of day. This constant availability significantly and enhances the chances of conversion by engaging potential leads at their convenience.
By utilizing to automate tier-1 support, these intelligent representatives provide immediate assistance, tackling common issues, answering frequently asked questions, monitoring orders, and resetting passwords. This capability not only empowers businesses to maintain a but also reduces agent fatigue and .
In a landscape where , leveraging is essential for businesses aiming to thrive. Embrace the future of customer service with Intone's and watch your soar.

Instant Response Capabilities: Accelerate Customer Interactions
plays a crucial role in enabling , significantly reducing wait times. This swift engagement not only but also allows more effectively. By addressing inquiries and issues in real-time, businesses can guide clients seamlessly through the purchasing process, ultimately .
For instance, companies utilizing , such as Intone's customizable AI voice assistants, have reported a remarkable 35% decrease in . This reduction is directly linked to AI's ability to streamline processes, allowing teams to focus on high-value interactions. GCS, for example, successfully by leveraging Intone's AI solutions, which required no configuration or adjustments, enabling instant personalization to meet their specific needs.
Moreover, Intone's provides intelligent analytics and , empowering organizations to monitor performance, compare agents, and derive actionable insights. Companies like LATAM Airlines have achieved an impressive 90% reduction in response times, which has directly improved their transaction processes by facilitating quicker follow-ups and enhancing client interactions. As a result, sales teams can respond to inquiries more swiftly, ultimately boosting sales performance and client satisfaction.
As HubSpot highlights, " when reaching out with a service inquiry," underscoring the critical importance of prompt responses in today's service landscape. Furthermore, rather than waiting for a human representative, emphasizing the growing demand for immediate interaction.

Personalized Customer Experiences: Tailor Interactions for Better Outcomes
excels at analyzing client data to create , such as recommending products based on past purchases or individual preferences. This tailored approach significantly enhances client satisfaction, as individuals feel acknowledged and valued. Moreover, are linked to increased repeat business, fostering loyalty and long-term relationships.
Organizations leveraging report a 4% rise in annual revenue and a 23.5% reduction in cost per contact. These figures demonstrate the effectiveness of AI in enhancing sales processes. Notably, 66% of worldwide service managers are utilizing to improve personalization, further emphasizing its impact on .
With Intone's and voice agents, businesses can , providing instant assistance for common inquiries, order tracking, and password resets. This system ensures that complex cases are routed to human agents with full context. By employing , companies can create that adjust in real time to client behavior and sentiment, ultimately enhancing engagement and promoting revenue success.
As AI becomes more integrated into user experiences, maintaining strong will be essential to ensure trust and security.

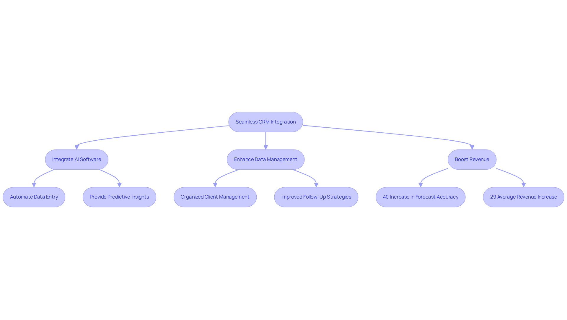
Seamless CRM Integration: Enhance Data Management and Accessibility
seamlessly integrates with existing CRM systems, allowing to access client information quickly and efficiently. This integration ensures that all interactions are recorded and monitored, leading to enhanced follow-up strategies and a more organized approach to client management. With 91% of companies employing 10 or more employees now utilizing , the significance of effective is undeniable.
Intone's elevate this process by automating data entry and providing , which can boost revenue forecast accuracy by 40%. Furthermore, implementing CRM systems typically results in an due to improved lead management. These figures underscore the tangible benefits of integrating AI into .
Companies like GCS exemplify success in scaling their through Intone's customizable , which require no setup or tuning—just a clear directive on needs. By simplifying data access and enhancing the quality of client interactions, AI empowers to focus on high-value tasks, ultimately improving efficiency and increasing conversion rates.

Predictive Analytics: Anticipate Customer Needs for Proactive Selling
is pivotal in AI support software, as it identifies trends and anticipates client needs before they emerge. This proactive approach empowers sales teams to customize their presentations and proposals, significantly boosting the likelihood of closing deals. In fact, statistics reveal that . This underscores the critical nature of anticipating client needs.
Moreover, organizations that effectively harness can refine their marketing strategies. For instance, . Real-world applications of are evident across various sectors. Take Netflix, for example; it utilizes , which enhances user engagement and retention. Similarly, can transform business processes by facilitating human-like interactions that resonate with clients. With features like the agent editor for script customization and , sales teams can leverage Intone's , enabling swift strategy adjustments that drive substantial revenue growth.
Utilizing not only elevates but also propels significant revenue growth, making it an essential tool in modern business strategies. Furthermore, with 40% of revenue professionals failing to meet their targets in 2020, the importance of in overcoming these challenges is paramount. As Gartner notes, the , highlighting the growing recognition of AI's potential to revolutionize sales operations.

Automation of Routine Tasks: Free Up Time for Sales Focus
transforms routine tasks such as scheduling appointments, sending reminders, and following up with leads. By automating these repetitive activities, toward —crucial elements for .
Research shows that AI users save an impressive average of , translating into a remarkable 25% increase in productivity. Furthermore, companies leveraging AI-driven tools have reported a . This shift allows representatives to dedicate more time to strategic initiatives. Not only does this enhance efficiency, but it also improves job satisfaction, as teams can engage more meaningfully with customers.
Expert insights reveal that integrating AI into sales processes can lead to . Some organizations have even witnessed over a . In summary, through AI empowers professionals in commerce to optimize their time and effectiveness, positioning them for success in a competitive landscape.

Real-Time Analytics: Measure Performance and Optimize Strategies
empowers to continuously monitor their performance metrics, allowing for immediate adjustments to strategies based on up-to-the-minute information. This capability ensures that marketing efforts remain in sync with and market dynamics. For instance, companies leveraging AI for report a , with nurtured leads generating 20% more business opportunities than their non-nurtured counterparts. Furthermore, 65% of representatives assert that access to enhances their ability to close deals effectively.
Ongoing not only identifies high-performing strategies but also highlights areas needing improvement, enabling teams to adapt swiftly. In fact, organizations that implement experience a , which directly correlates with improved revenue outcomes. By harnessing , can refine their strategies, ensuring they seize opportunities and respond adeptly to .

Enhanced Feedback Mechanisms: Gather Insights for Continuous Improvement
significantly enhances the mechanisms for feedback, allowing customers to easily share their experiences. This feedback is crucial for , enabling businesses to pinpoint strengths and weaknesses in their sales processes. Intone's AI representatives exemplify this by offering seamless implementation and .
For instance, GCS effectively improved their by leveraging . This case illustrates how these tools can , particularly in the fintech sector. Moreover, by analyzing , organizations can refine their marketing strategies, leading to increased client satisfaction and higher .
A notable example is Sephora, which employs AI to gather client insights, resulting in . This demonstrates how effectively harnessing client input can directly impact revenue performance and operational efficiency. By integrating into customer service, businesses not only enhance their feedback mechanisms but also drive significant growth.

Scalability of AI Solutions: Support Growth Without Sacrificing Quality
is designed for scalability, enabling businesses to handle an increasing volume of interactions without compromising quality. This adaptability is crucial as teams expand, ensuring that and satisfaction remain high. For instance, organizations leveraging Intone's AI voice assistants can effectively implement and reconnect with previous customers, seamlessly handling increased inquiries during peak sales periods. This capability allows human agents to concentrate on more intricate tasks.
The integration of not only streamlines operations but also boosts responsiveness, resulting in enhanced customer experiences. As businesses grow, the ability to scale AI solutions efficiently fosters ongoing engagement and elevates conversion rates, highlighting the significant impact of AI on revenue performance. A compelling is that of GCS, which achieved impressive results with Intone's , demonstrating the potential for enhancing sales efficiency without extensive setup or tuning.
This urgency for is particularly relevant in sectors like finance, where maintaining high levels of client satisfaction is essential. By incorporating insights from industry experts, the importance of adopting to address contemporary demands becomes even more evident. Embracing these advancements not only positions businesses for success but also ensures they remain competitive in an ever-evolving landscape.

Ethical AI Use: Build Trust and Maintain Customer Relationships
is essential for cultivating trust among clients. Companies must prioritize , particularly regarding . By adopting , organizations can enhance their connections with clients, fostering loyalty that translates into increased sales.
For instance, the Personal Data Vault Key (PDVK) model empowers users by giving them control over their data, ensuring that consent is explicit and revocable. This approach not only enhances client engagement but also builds a trust-driven brand. Moreover, organizations that openly share their AI utilization and data management practices are more likely to maintain , as transparency is a fundamental aspect of strong client relationships.
Notably, 74% of CX leaders agree that AI transparency is paramount, underscoring the . As AI continues to develop amid persistent concerns regarding transparency and ethical use, maintaining a focus on ethical practices will be vital for businesses seeking to leverage AI for sustainable growth and enhanced client satisfaction.
To implement , sales managers should regularly review and update their , ensuring they align with best practices and customer expectations.

Conclusion
Embracing AI customer service software has become a necessity for businesses aiming to boost sales team efficiency and enhance client interactions. By integrating AI solutions, organizations can offer 24/7 support, streamline processes, and deliver personalized experiences tailored to each customer's unique needs. This transformation is vital in a competitive landscape where customer expectations are continually on the rise.
The advantages of AI in customer service are numerous. Instant response capabilities, seamless CRM integration, and predictive analytics not only lower operational costs but also empower sales teams to concentrate on high-value interactions. This focus leads to increased conversion rates and improved client satisfaction. Moreover, automating routine tasks frees up valuable time for sales professionals, allowing them to engage more meaningfully with customers.
As businesses navigate the complexities of modern consumer demands, the significance of ethical AI practices cannot be overlooked. Building trust through transparency and responsible data management is essential for fostering lasting customer relationships. By prioritizing these principles alongside the innovative capabilities of AI, organizations can position themselves for sustainable growth and success in an ever-evolving marketplace. Adopting AI customer service software is not merely about enhancing efficiency; it’s about redefining the customer experience and ensuring that businesses remain competitive in the future.
Frequently Asked Questions
What is Intone's AI voice assistant and how does it enhance customer engagement?
Intone's AI voice assistants operate 24/7 to address customer inquiries swiftly, significantly boosting client satisfaction and increasing conversion opportunities by engaging potential leads at their convenience.
How does AI customer service software improve operational efficiency?
AI customer service software automates tier-1 support, providing immediate assistance for common issues, answering frequently asked questions, monitoring orders, and resetting passwords. This reduces agent fatigue and improves overall transaction efficiency.
What benefits do businesses experience by utilizing AI customer service software?
Businesses using AI customer service software experience reduced operational expenses, improved revenue efficiency, and enhanced client interactions. For instance, companies have reported a 35% decrease in customer service costs and a 90% reduction in response times.
How does AI contribute to faster customer interactions?
AI enables prompt replies to client inquiries, significantly reducing wait times and enhancing the client experience. This allows sales teams to connect with prospects more effectively and guide clients through the purchasing process.
What impact does personalized customer experience have on businesses?
Personalized customer experiences, created through AI analysis of client data, lead to increased client satisfaction, repeat business, and long-term loyalty. Organizations leveraging AI-driven personalization report a 4% rise in annual revenue and a 23.5% reduction in cost per contact.
How does Intone ensure that complex customer issues are handled appropriately?
Intone's AI customer service software automates tier-1 support for common inquiries and ensures that more complex cases are routed to human agents with full context, allowing for better handling of customer issues.
Why is data privacy important in AI customer service?
As AI becomes more integrated into user experiences, maintaining strong data privacy practices is essential to ensure trust and security for customers.
List of Sources
- Intone: 24/7 AI Voice Agents for Enhanced Customer Engagement
- medium.com (https://medium.com/@BiglySales/the-benefits-and-impact-of-24-7-ai-call-center-solutions-9dc833239436)
- 59 AI customer service statistics for 2026 (https://zendesk.com/blog/ai-customer-service-statistics)
- forbes.com (https://forbes.com/councils/forbesbusinesscouncil/2024/08/22/customer-service-how-ai-is-transforming-interactions)
- desk365.io (https://desk365.io/blog/ai-customer-service-statistics)
- plivo.com (https://plivo.com/blog/ai-agents-top-statistics)
- Instant Response Capabilities: Accelerate Customer Interactions
- AI in Customer Service: Everything You Need to Know (https://salesforce.com/service/ai/customer-service-ai)
- Top 22 benefits of chatbots for businesses and customers (https://zendesk.com/blog/5-benefits-using-ai-bots-customer-service)
- 52 AI Customer Service Statistics You Should Know (https://plivo.com/blog/ai-customer-service-statistics)
- desk365.io (https://desk365.io/blog/ai-customer-service-statistics)
- 59 AI customer service statistics for 2026 (https://zendesk.com/blog/ai-customer-service-statistics)
- Personalized Customer Experiences: Tailor Interactions for Better Outcomes
- The Future of AI in Customer Service | IBM (https://ibm.com/think/insights/customer-service-future)
- Seamless CRM Integration: Enhance Data Management and Accessibility
- 45 CRM Statistics You Need to Know in 2025 | CRM.org (https://crm.org/crmland/crm-statistics)
- fullview.io (https://fullview.io/blog/ai-customer-service-stats)
- CRM Statistics and Market Insights for 2025 (https://kixie.com/sales-blog/crm-statistics-and-market-insights-for-2025)
- digitalsilk.com (https://digitalsilk.com/digital-trends/crm-statistics)
- 53 CRM Statistics: The Data You Need to Understand CRM (https://tech.co/crm-software/crm-statistics)
- Predictive Analytics: Anticipate Customer Needs for Proactive Selling
- pipelinecrm.com (https://pipelinecrm.com/blog/9-crm-statistics-that-matter-for-sales-teams)
- mark43.com (https://mark43.com/press/solutions-review-ai-appreciation-day-quotes-and-commentary-from-industry-experts-in-2025)
- 99firms.com (https://99firms.com/research/sales-statistics)
- venasolutions.com (https://venasolutions.com/blog/ai-statistics)
- Automation of Routine Tasks: Free Up Time for Sales Focus
- AI Is Transforming Productivity, but Sales Remains a New Frontier (https://bain.com/insights/ai-transforming-productivity-sales-remains-new-frontier-technology-report-2025)
- 120 Automation Statistics: AI, Machine Learning, and More (https://flair.hr/en/blog/automation-statistics)
- diagnostics.tecan.com (https://diagnostics.tecan.com/case_studies/reinier_de_graaf_hospital_vitamin_testing)
- superagi.com (https://superagi.com/the-impact-of-ai-on-sales-productivity-statistics-and-success-stories-for-2025)
- Real-Time Analytics: Measure Performance and Optimize Strategies
- How real-time sales analytics are being used to optimize sales (https://salestechstar.com/sales-engagement/using-real-time-sales-analytics-to-optimize-sales-performance)
- 50+ Customer Engagement Statistics for 2026 | VWO (https://vwo.com/customer-engagement/customer-engagement-statistics)
- 140+ Sales Statistics | 2026 Update - SPOTIO (https://spotio.com/blog/sales-statistics)
- 2026 Marketing Statistics, Trends, & Data (https://hubspot.com/marketing-statistics)
- admetrics.io (https://admetrics.io/en/post/real-time-data-analytics-e-commerce)
- Enhanced Feedback Mechanisms: Gather Insights for Continuous Improvement
- 59 AI customer service statistics for 2026 (https://zendesk.com/blog/ai-customer-service-statistics)
- desk365.io (https://desk365.io/blog/ai-customer-service-statistics)
- 10 AI Customer Experience Statistics You Should Know About (https://cmswire.com/customer-experience/10-ai-customer-experience-statistics-you-should-know-about)
- salesforce.com (https://salesforce.com/news/stories/customer-engagement-research)
- professional.dce.harvard.edu (https://professional.dce.harvard.edu/blog/ai-will-shape-the-future-of-marketing)
- Scalability of AI Solutions: Support Growth Without Sacrificing Quality
- Case Studies (https://tistatech.com/case_studies)
- Ethical AI Use: Build Trust and Maintain Customer Relationships
- 59 AI customer service statistics for 2026 (https://zendesk.com/blog/ai-customer-service-statistics)
- agilitypr.com (https://agilitypr.com/pr-news/pr-tech-ai/dealing-with-ai-backlash-how-to-build-trust-with-ethical-use)
- entrepreneur.com (https://entrepreneur.com/science-technology/how-entrepreneurs-can-harness-ai-to-build-trust-loyalty/498674)
- interaction-design.org (https://interaction-design.org/literature/topics/human-centered-ai)





