Overview
This article delves into the crucial features of an AI calling app that are instrumental in achieving sales success. Essential elements such as customizable AI voice agents, real-time analytics, automated follow-ups, and CRM integration not only enhance client engagement but also streamline processes and improve conversion rates. These features collectively drive revenue growth for businesses, making their implementation a strategic necessity.
Customizable AI voice agents allow businesses to tailor interactions, ensuring that clients feel valued and understood. Real-time analytics provide immediate insights into call performance, enabling teams to adjust strategies on the fly. Automated follow-ups ensure that no lead is left unattended, while seamless CRM integration fosters a holistic view of customer interactions. Together, these components create a robust framework for enhancing sales effectiveness.
In summary, the integration of these key features into an AI calling app is not merely advantageous; it is essential for businesses aiming to thrive in a competitive landscape. By leveraging these tools, companies can significantly enhance their sales processes, ultimately leading to increased revenue and sustained growth.
Introduction
In the rapidly evolving landscape of sales technology, businesses relentlessly pursue innovative tools designed to enhance engagement strategies and drive revenue. AI calling apps have emerged as a game-changer, offering features that not only streamline communication but also optimize sales processes. This article explores ten essential features of AI calling apps that can significantly elevate sales success, ranging from customizable voice agents to real-time analytics. However, as organizations embrace these advancements, a critical question arises: how can they effectively leverage these tools to not only meet but exceed their sales goals in an increasingly competitive environment?
Intone: Customizable AI Voice Agents for Enhanced Sales Engagement
Intone's AI voice assistants stand out with their unmatched customization capabilities, empowering businesses to tailor interactions specifically to their sales processes. This level of flexibility is crucial for effectively engaging clients across diverse sectors such as finance, e-commerce, and hospitality. By leveraging advanced machine learning techniques, these agents continuously adapt and learn from each interaction, refining their performance over time. As a result, organizations experience significantly enhanced conversion rates and heightened client satisfaction.
Recent advancements in AI voice technology further bolster these capabilities, enabling more natural and context-aware conversations that resonate with users. Consequently, companies employing adaptable AI solutions can not only expect to streamline their transaction processes but also to foster stronger relationships with their customers. This strategic approach ultimately leads to substantial revenue growth, making the integration of such technology a pivotal move for businesses aiming to thrive in a competitive landscape.

Real-Time Analytics: Monitor Performance and Optimize Sales Strategies
Real-time analytics empower businesses with immediate insights into their revenue performance, enabling the monitoring of key metrics such as call duration, conversion rates, and customer engagement levels. This capability is not merely advantageous; it is essential. By utilizing this information through AI-driven sales intelligence, sales teams can swiftly recognize successful strategies and pinpoint areas for enhancement, facilitating rapid adjustments in their methods. In today's dynamic commercial environment, where swift adaptations can significantly impact results, this responsiveness is crucial.
Entities employing AI-driven analytics have reported remarkable outcomes:
- A 30% reduction in cycle duration
- A 15% increase in revenue
These statistics underscore the concrete advantages of data-informed decision-making. The success story of GCS illustrates this point effectively; they scaled their results with Intone's customizable AI voice agents, achieving significant operational efficiency and increased conversions.
As we approach 2025, the incorporation of real-time information into marketing strategies will be paramount for sustaining a competitive advantage and enhancing performance. Businesses that embrace this shift will not only adapt but thrive in an increasingly competitive landscape.

Automated Follow-Ups: Enhance Lead Engagement and Conversion Rates
Automated follow-ups revolutionize sales teams by enabling consistent communication with prospects, eliminating the need for manual effort. By automating reminders and follow-up messages, businesses guarantee that leads receive timely and relevant information, significantly enhancing the likelihood of conversion. This capability not only conserves valuable time for representatives—estimated at 5-10 hours per week—but also elevates the client experience by delivering pertinent information precisely when it is needed.
For example, companies employing automated follow-up systems have reported a remarkable 20-40% increase in response rates compared to traditional manual outreach. Furthermore, a mid-market SaaS company achieved an astonishing 105% increase in email response rates within just 60 days of implementing AI-driven email sequences. These advancements highlight the essential role of automation in optimizing lead engagement and driving higher conversion rates.

Telephony Integration: Seamless Connectivity with Existing Systems
Telephony integration empowers Intone's AI voice agents to seamlessly connect with existing CRM and communication systems. This integration provides sales teams with immediate access to client information, enabling personalized interactions and prompt responses to inquiries. By incorporating telephony into transaction processes, companies can significantly enhance operational efficiency and deliver a cohesive client experience.
Organizations that have embraced multi-CRM integration report improved visibility into client interactions, which is essential for effective relationship management. Furthermore, sophisticated telephony solutions streamline routine tasks, reducing the time spent on manual updates and allowing teams to focus on nurturing relationships and closing deals.
The result is a more agile sales process that not only enhances client satisfaction but also increases conversion rates. This makes telephony integration a crucial element for achieving sales success.

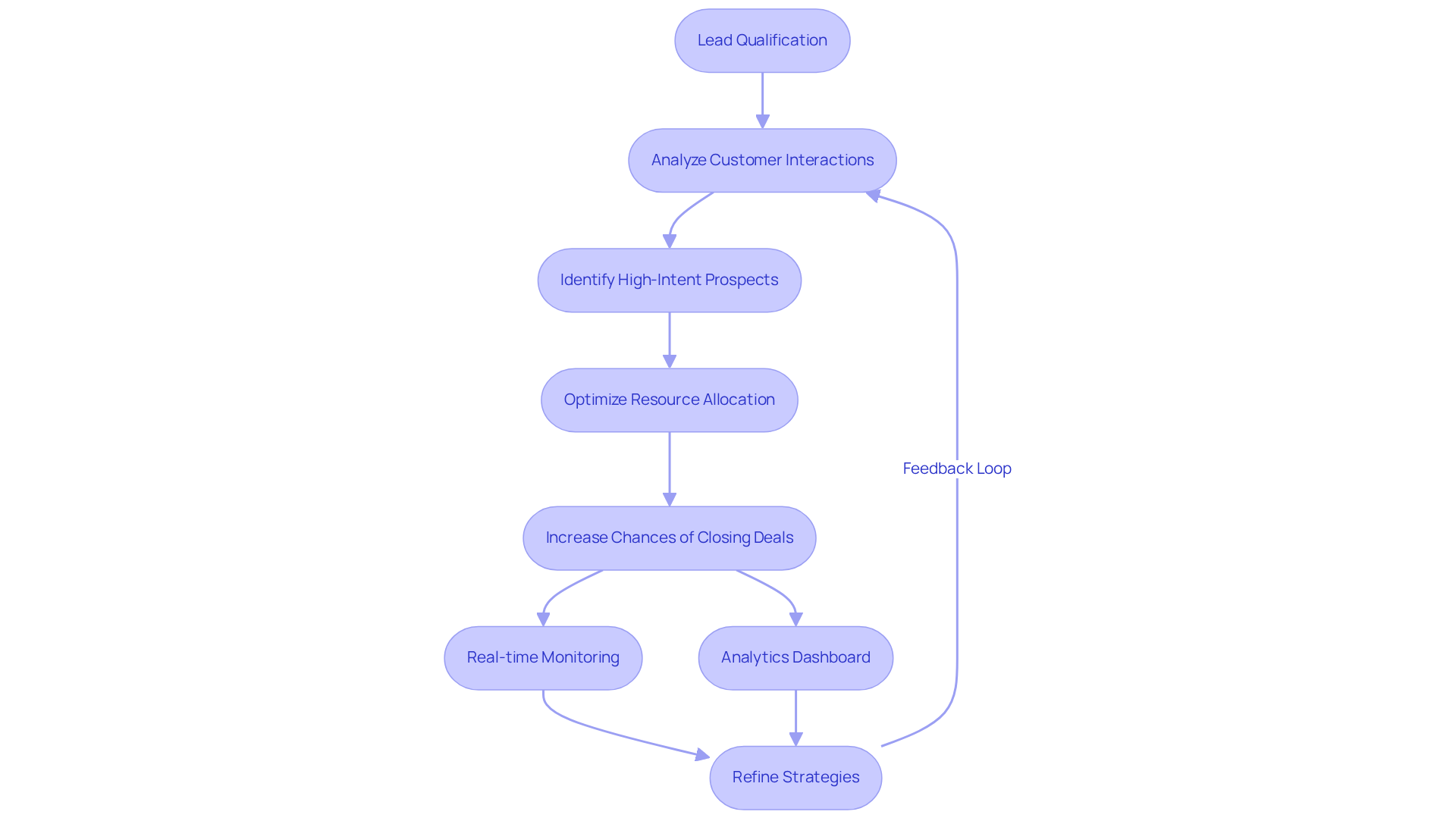
Lead Qualification: Identify High-Intent Prospects for Better Sales Focus
Effective lead qualification is essential for driving successful revenue strategies. Intone's AI calling app utilizes sophisticated algorithms to analyze customer interactions, pinpointing high-intent prospects who exhibit strong buying signals. By concentrating on these prospects, teams can optimize resource allocation, significantly increasing their chances of closing deals. This targeted approach not only enhances productivity but also leads to improved revenue performance.
With real-time monitoring and an analytics dashboard, Intone's AI voice assistants provide immediate feedback on performance, allowing sales teams to respond swiftly and refine their strategies. For instance, businesses that utilize an AI calling app for lead qualification have reported up to a 30% increase in conversion rates, underscoring the tangible benefits of identifying and engaging high-intent prospects.
Moreover, firms like GCS have successfully improved their revenue efficiency by utilizing an AI calling app to personalize interactions, resulting in a notable reduction in lead response times and enhanced interactions with high-intent prospects. As the sales landscape continues to evolve, the ability to quickly identify and act on buying signals will be vital for maintaining a competitive edge.

Natural Language Processing: Facilitate Human-Like Customer Interactions
Natural Language Processing (NLP) empowers Intone's AI voice assistants to comprehend and respond to client inquiries with a distinctly human-like touch. By delving into the nuances of language, these agents facilitate engaging and meaningful dialogues that effectively address client needs and concerns. This capability not only enhances client satisfaction but also fosters trust, as users perceive their interactions as being with an informed representative rather than merely a machine. The ability to maintain a conversational tone and contextual awareness ensures that clients receive precise and prompt replies, significantly elevating their overall experience.
Moreover, companies can select from a diverse array of AI voices or replicate the voices of high-performing representatives, thereby crafting a voice experience that aligns seamlessly with their brand identity. With real-time monitoring of key metrics through an analytics dashboard, companies can swiftly make adjustments to optimize performance. To fully leverage the advantages of NLP, consider implementing A/B testing to refine your scripts and enhance client interactions.

Smart Campaign Customization: Tailor Outreach for Improved Engagement
Smart campaign customization empowers businesses to develop outreach strategies that resonate deeply with their audience. By utilizing consumer information, the AI calling app can customize messaging and strategies based on personal preferences and behaviors. This tailored communication significantly boosts engagement; customers are more inclined to respond positively to messages that directly address their specific needs.
Companies implementing context-aware messaging have reported substantial increases in conversion rates, with some achieving up to a 48X ROI on targeted campaigns. Furthermore, the AI calling app provides real-time monitoring and A/B testing functions, enabling companies to enhance their outreach strategies efficiently. Notably, GCS improved their revenue efficiency by utilizing Intone's customizable AI voice agents, resulting in a 1.5x rise in conversion rates compared to human representatives.
Statistics reveal that:
- 96% of consumers are inclined to buy when they receive tailored messages.
- 90% express a desire for more personalized communications.
This emphasizes the essential role of customization in contemporary marketing approaches. By concentrating on tailored outreach, businesses not only improve interactions with clients but also enhance sales performance, rendering it a vital element of efficient sales processes.

Data Security: Protect Sensitive Customer Information
Data security is paramount for Intone, as it ensures the protection of sensitive client information at all times. The platform adheres to industry standards and regulations, employing advanced security measures such as:
- Encryption
- Strict access controls
- Multi-factor authentication
to mitigate the risk of unauthorized access. By effectively safeguarding client data, businesses not only cultivate trust with their patrons but also guarantee compliance with data protection laws, which is essential for maintaining a positive reputation in the market.
Organizations that implement robust security protocols can save an average of $1.55 million in breach-related costs, underscoring the financial advantages of prioritizing data security. Moreover, firms that have adopted extensive data protection strategies report increased client loyalty and trust—both critical for long-term success in business processes. For instance, businesses that conduct regular risk assessments and provide employee training on data privacy have observed significant improvements in their ability to prevent data breaches and maintain compliance with regulations such as GDPR and CCPA.
This proactive approach to data security not only mitigates risks but also positions companies as trustworthy partners in the eyes of their clients. As highlighted by the Federal Commissioner for Data Protection, responsible management of client data is essential to reduce data protection risks and ensure client trust.

CRM Integration: Streamline Sales Processes and Improve Team Collaboration
CRM integration is a cornerstone of Intone's platform, empowering commercial teams to access and manage customer data effortlessly. By utilizing an AI calling app to connect AI voice agents with CRM systems, organizations can optimize their sales workflows, ensuring that all team members operate from a shared information foundation. This integration not only enhances collaboration among commercial teams but also enables informed decision-making based on real-time data.
For instance, organizations leveraging CRM insights can anticipate customer needs, achieving a remarkable 60-70% success rate in selling to existing customers, compared to a mere 5-20% for new prospects. Furthermore, organizations that have implemented CRM systems report an average revenue increase of 45%, underscoring the significance of these tools in enhancing revenue efficiency.
Moreover, with the AI calling app, sales teams can oversee calls, conduct A/B tests, and evaluate representative performance in real time, thereby gaining actionable insights that improve conversion rates by 1.5 times compared to human representatives. By embedding customer management into daily workflows and utilizing smart analytics, teams can eliminate productivity tax and concentrate on high-value activities, ultimately driving overall performance and customer satisfaction.

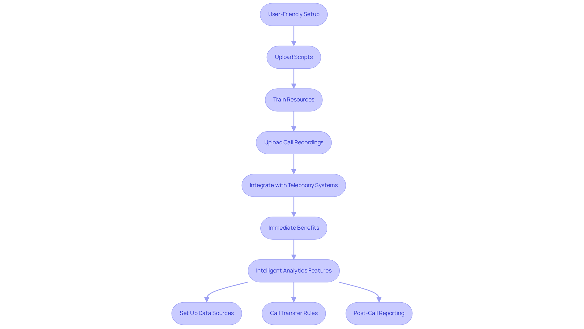
User-Friendly Setup: Quick Adoption for Immediate Benefits
Intone's platform prioritizes user-friendliness, enabling businesses to swiftly establish their AI calling app. By simply uploading scripts, training resources, and call recordings, business teams can customize the AI calling app to their specific needs, ensuring seamless integration with existing telephony systems. This ease of use allows sales teams to start benefiting from the technology almost immediately, without requiring extensive training or technical expertise.
Moreover, Intone's intelligent analytics features, which include:
- Setting up data sources
- Call transfer rules
- Post-call reporting
empower companies to monitor performance and enhance customer interactions. This capability allows organizations to concentrate on what matters most: engaging with customers and driving sales.

Conclusion
Intone's AI calling app exemplifies the transformative potential of technology in sales engagement. By offering features such as customizable voice agents, real-time analytics, automated follow-ups, and robust data security, businesses can enhance their sales processes and foster meaningful customer relationships. The integration of these capabilities not only streamlines operations but also drives significant revenue growth, making it essential for organizations to embrace such innovations.
Key insights throughout the article highlight the importance of:
- Tailored interactions
- The efficiency of real-time performance monitoring
- The advantages of seamless CRM integration
The ability to utilize advanced algorithms for lead qualification and the facilitation of human-like conversations through Natural Language Processing (NLP) further underscore the app's role in optimizing sales strategies. Collectively, these features empower sales teams to focus on high-intent prospects, enhance customer satisfaction, and ultimately improve conversion rates.
As businesses navigate an increasingly competitive landscape, adopting an AI calling app like Intone is not just a smart choice—it's a strategic imperative. Organizations must prioritize the implementation of these essential features to not only keep pace with industry advancements but also to cultivate lasting relationships with clients. By doing so, they position themselves for sustained success and growth in their sales endeavors.
Frequently Asked Questions
What are the key features of Intone's AI voice agents?
Intone's AI voice agents are highly customizable, allowing businesses to tailor interactions to their specific sales processes. They leverage advanced machine learning techniques to adapt and learn from each interaction, enhancing performance over time.
How do Intone's AI voice agents benefit businesses?
These agents enhance conversion rates and client satisfaction by enabling more natural and context-aware conversations. They help streamline transaction processes and foster stronger customer relationships, ultimately leading to substantial revenue growth.
What role do real-time analytics play in sales engagement?
Real-time analytics provide immediate insights into revenue performance, allowing businesses to monitor key metrics such as call duration, conversion rates, and customer engagement levels. This information helps sales teams recognize successful strategies and identify areas for improvement.
What outcomes have businesses achieved by employing AI-driven analytics?
Businesses utilizing AI-driven analytics have reported a 30% reduction in cycle duration and a 15% increase in revenue, demonstrating the benefits of data-informed decision-making.
How do automated follow-ups enhance lead engagement?
Automated follow-ups ensure consistent communication with prospects by sending timely reminders and follow-up messages without manual effort. This significantly increases the likelihood of conversion and saves sales representatives valuable time.
What improvements have companies seen from implementing automated follow-up systems?
Companies using automated follow-up systems have experienced a 20-40% increase in response rates compared to traditional methods. One mid-market SaaS company saw a 105% increase in email response rates within 60 days of using AI-driven email sequences.





