Introduction
The landscape of sales is undergoing a dramatic transformation, driven by the integration of artificial intelligence (AI) technologies. As businesses strive to enhance efficiency and customer interactions, AI voice agents are emerging as powerful tools that can revolutionize the sales process. This article delves into ten innovative AI phone numbers that organizations can leverage to boost sales efficiency, streamline lead qualification, and optimize customer engagement.
However, as companies embrace these advanced solutions, a pressing question arises: can AI truly replicate the nuanced human touch that is often crucial in sales, or will it merely serve as a supplement to traditional methods? This inquiry not only challenges our understanding of technology's role in sales but also invites us to explore the balance between automation and the essential human connection that drives successful sales outcomes.
Intone AI Voice Agents: Revolutionizing Sales Engagement
Intone's AI voice assistants revolutionize client interaction by facilitating natural, conversational exchanges that significantly enhance the . These advanced agents can handle thousands of calls simultaneously, ensuring that no lead is left unattended. This capability not only boosts operational efficiency but also elevates through timely and personalized responses.
Businesses leveraging Intone's technology have experienced an impressive 1.5 times increase in compared to traditional methods. As , they refine their strategies, leading to improved transaction efficiency and a deeper understanding of client needs.
This cutting-edge technology empowers businesses to seize missed opportunities and effectively drive through targeted and customer re-engagement. With , these customizable AI voice assistants can through personalized interactions, showcasing their .
By utilizing real-time analytics and feedback systems, Intone's ensure that sales strategies are consistently refined, resulting in heightened engagement and . Embrace this transformative technology to elevate your business's sales performance and client interactions.

Automate Lead Qualification with Intone's AI Solutions
Intone's AI solutions stand at the forefront of automating , utilizing advanced algorithms to swiftly identify high-intent leads. These intelligent agents meticulously analyze customer interactions and data patterns, scoring leads based on their likelihood to convert. Businesses can define specific criteria for what constitutes a qualified lead, allowing the AI to efficiently filter and prioritize prospects. This streamlined process not only alleviates the workload for but also ensures they focus on engaging with prospects that are more likely to convert, significantly .
Organizations that have adopted report a remarkable , underscoring the transformative impact of AI on revenue outcomes. Moreover, Intone's can be deployed effortlessly, enabling businesses to tailor solutions to their unique needs. As we approach 2025, the integration of AI in is anticipated to become even more sophisticated, with algorithms capable of analyzing multidimensional datasets to further refine lead identification.
To fully leverage the benefits of AI-driven , commercial teams must maintain human oversight to ensure quality engagement with high-value leads. With Intone's , businesses can continuously enhance performance and optimize their sales strategies.

Enhance Payment Reminders Using Intone's AI Voice Technology
This is revolutionizing by . Users benefit from , alleviating the stress often associated with payment collections. For example, clients can reach out to before due dates using the , which provides vital information that enables timely payments. This proactive engagement has shown a remarkable ability to , significantly enhancing cash flow for businesses.
Businesses that utilize in their payment collection processes report notable improvements in overall . By combining telephony with these AI agents, companies can personalize interactions through various customization options. They can utilize built-in dialers and implement effective call transfer rules, further optimizing their financial operations and improving client engagement.
In summary, the integration of not only streamlines but also . Embracing this innovative approach can lead to substantial benefits for businesses, making it a strategic move in today's competitive landscape.

Deliver Personalized Sales Pitches with AI Automation
Intone's to deliver highly personalized sales presentations that resonate with individual client needs. By meticulously analyzing client data and past interactions, the AI crafts that directly address specific pain points. For instance, if a client has previously expressed interest in a particular product, the AI can provide an that emphasizes features aligning with those interests during the conversation.
This level of personalization significantly boosts conversion rates. Studies reveal that . Moreover, 71% of consumers now expect , and 78% are more inclined to repurchase from brands that acknowledge their preferences.
facilitate easy deployment and real-time monitoring through an analytics dashboard, allowing teams to track performance and make data-driven adjustments on the fly. By fostering stronger relationships through tailored interactions, businesses not only enhance customer satisfaction but also . Thus, emerges as a crucial strategy in today's competitive market.

Improve Customer Support Efficiency with AI Voice Agents
Intone's are revolutionizing support efficiency by swiftly managing routine inquiries and delivering instant replies. These advanced representatives are designed to comprehend and address client questions, enabling them to . For example, when a customer inquires about their account, the AI can retrieve pertinent information and provide immediate answers. This capability not only minimizes wait times but also allows human agents to concentrate on more complex matters, ultimately enhancing the overall .
With AI handling up to without human intervention, businesses can significantly boost their and . Furthermore, these offer , ensuring that no client is left without assistance at any hour. By customizing these AI systems to align with specific business needs and integrating intelligent analytics, companies can further elevate client engagement and real-time performance monitoring, leading to a more streamlined transaction process.
The seamless deployment of customizable AI voice solutions empowers organizations to effectively. This is exemplified by the success story of GCS, which showcases the tangible benefits of implementing such technology. In a landscape where efficiency and customer satisfaction are paramount, Intone's stand out as a vital asset for businesses aiming to thrive.

Optimize Debt Collection Processes with AI Voice Solutions
. By , they facilitate respectful and empathetic engagement with clients. These intelligent representatives proactively reach out to clients regarding overdue payments, offering and addressing any concerns that arise.
With consistent follow-ups and adherence to pre-approved scripts, these AI systems significantly , often exceeding the industry average of 20-30% due to their ongoing engagement. This strategy not only boosts collection success but also fosters positive relationships with clients, countering the negative perceptions typically associated with debt collection.
Industry experts have noted that integrating AI - especially through predictive analytics and behavioral scoring models - has . This underscores the in modernizing debt collection practices.
Moreover, the seamless implementation and personalization process allows managers to upload scripts and training resources, tailoring the AI agents to meet specific business needs. By prioritizing client-focused communication and ensuring compliance with regulatory standards, the company's solutions empower organizations to navigate the complexities of debt recovery while .

Leverage Real-Time Analytics for Sales Optimization
Intone's platform harnesses powerful , empowering businesses to monitor revenue performance and client interactions instantly. This capability uncovers trends and patterns that can significantly inform commercial strategies, enabling teams to swiftly adapt their approaches. For example, if analytics indicate a decline in engagement during specific hours, businesses can use an to call and adjust their calling schedules to coincide with peak client availability. By leveraging , companies not only enhance their revenue effectiveness but also improve their responsiveness to customer needs.
Statistics reveal that organizations employing real-time data often experience a , underscoring the critical role of analytics in driving revenue success. As the Martal team aptly states, "Adopting isn’t optional anymore - it’s a competitive necessity." Moreover, Intone's facilitate seamless implementation and , allowing teams to refine their strategies based on immediate feedback.
However, organizations must also recognize the challenges associated with implementing , such as and potential team resistance. To effectively harness these insights, managers should focus on establishing clear data quality standards and fostering a culture of within their teams.
](https://cio.com/article/193387/real-time-analytics-4-success-stories.html)](https://cio.com/article/193387/real-time-analytics-4-success-stories.html) to improve sales. Follow the arrows to see how each action leads to the next, ultimately enhancing revenue effectiveness.](https://cdn.prod.website-files.com/6841313840e6f843ce97fea2/691698a61b7a121b1f468b75_ptqvommx-each-step-in-the-flowchart-represents-a-crucial-action-in-the-process-of-using-real-time-analytics-to-improve-sales-follow-the-arrows-to-see-how-each-action-leads-to-the-next-ultimately-enhancing-revenue-effectiveness.webp)
Customize Sales Campaigns Smartly with AI Insights
Harnessing AI insights empowers businesses to elevate their marketing strategies, aligning them closely with the preferences of their target audience. Intone's , enabling sales teams to customize their messaging and offers with remarkable efficiency. With features like , , and , managers can track performance and adapt strategies on the fly.
For example, when data indicates that a specific demographic responds favorably to certain promotions, businesses can swiftly pivot their campaigns to spotlight those targeted offers. This strategic approach not only boosts client engagement but also significantly enhances , ultimately optimizing sales activities and driving efficiency. In fact, studies show that marketers leveraging AI for segmentation have experienced , highlighting the profound impact of targeted marketing strategies.
To fully capitalize on these advantages, sales directors should consider integrating and . This includes utilizing an that provides immediate feedback on performance, ensuring responsiveness to client needs and preferences.

Integrate Telephony Solutions for Enhanced Communication
Intone's platform stands out by providing seamless integration with existing telephony systems, a game-changer for communication within sales and assistance teams. This integration not only enhances but also significantly boosts . With comprehensive , all relevant data is at representatives' fingertips during calls. For example, they can instantly access client histories and preferences, allowing for a tailored approach that resonates with individual needs.
The impact of is profound. Organizations that have adopted these solutions report . In fact, studies show that businesses leveraging such technology experience a marked increase in performance metrics. As continues to advance, it empowers companies to swiftly adapt to client demands, ultimately driving and fostering stronger relationships.
In summary, embracing integrated communication not only streamlines processes but also positions businesses for success in a competitive landscape. By prioritizing these systems, organizations can enhance their operational capabilities and deliver exceptional client experiences.

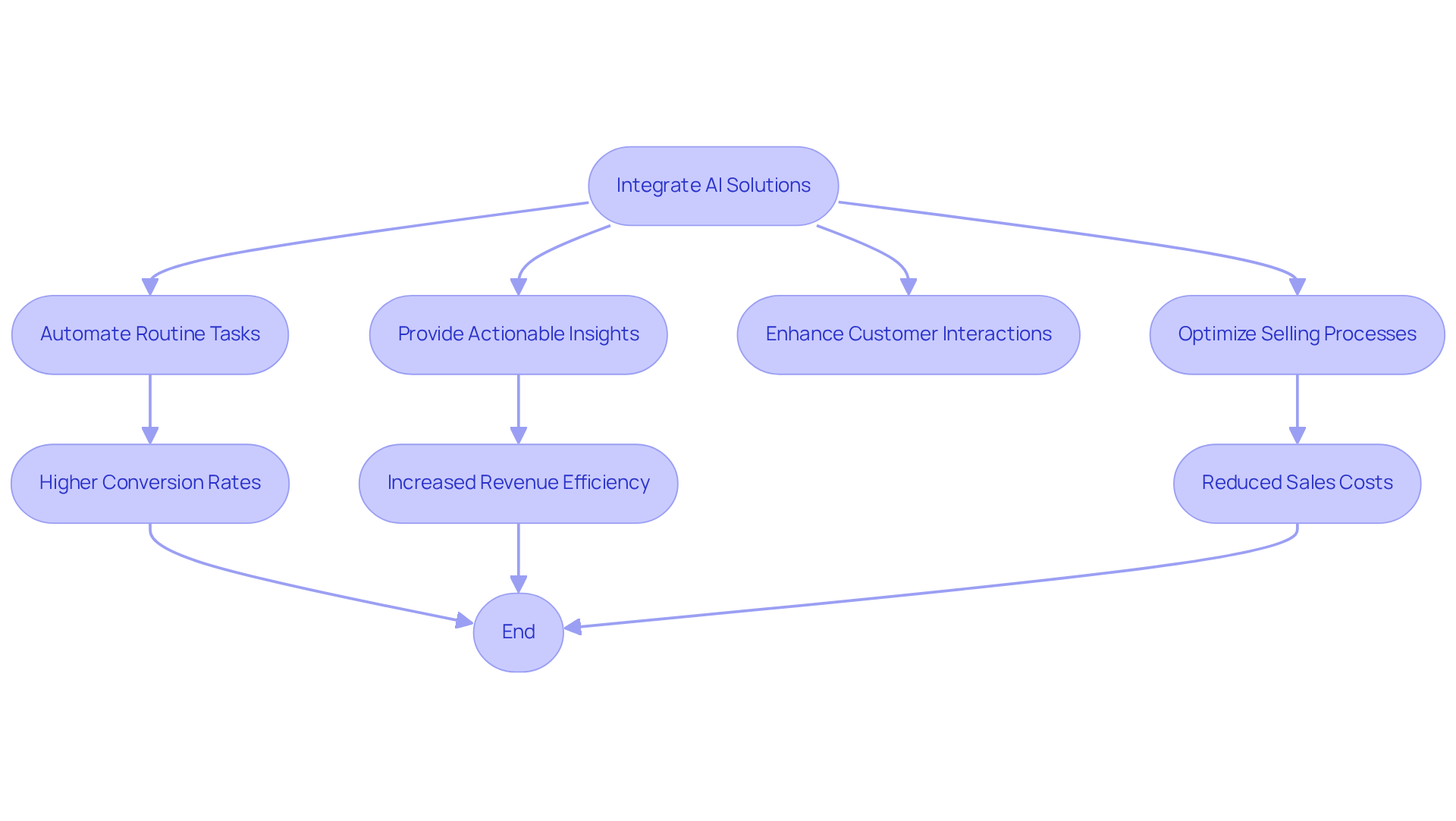
Transform Sales Performance with AI-Driven Solutions
from the company are revolutionizing . By automating routine tasks and providing actionable insights, these solutions significantly enhance . Imagine having human-like AI vocal representatives that optimize your selling processes. This innovation drastically reduces manual workloads, allowing teams to concentrate on high-value tasks.
For instance, the AI analyzes past revenue data to identify successful strategies, offering suggestions for future campaigns. This proactive approach not only but also leads to . Companies like GCS have reported remarkable improvements in after implementing .
The impact of these AI solutions is substantial. Organizations that leverage AI have experienced than those that do not, underscoring the transformative power of automation on and overall performance. Notably, early adopters of Intone's AI have achieved a staggering , highlighting the financial advantages of integrating these advanced solutions into sales operations.
In summary, the integration of AI in sales processes is not just a trend; it’s a strategic move that can lead to significant improvements in efficiency and profitability.

Conclusion
The integration of AI technology into sales processes marks a significant leap in efficiency and effectiveness. By harnessing advanced AI voice agents, businesses can enhance client interactions, automate lead qualification, and deliver personalized sales pitches. This transformation contributes to a more streamlined and productive sales environment. Not only does this shift optimize operational workflows, but it also significantly boosts conversion rates, ultimately driving revenue growth.
Key insights throughout this article highlight how Intone's AI solutions empower businesses to manage client communications with remarkable precision. From automating payment reminders that reduce delinquency rates to employing real-time analytics that inform strategic decision-making, the benefits are clear. The ability to customize AI interactions allows sales teams to focus on high-value leads, while the integration of telephony systems enhances communication efficiency. These advancements showcase the profound impact of AI on sales performance metrics, proving that organizations embracing this technology are well-positioned to thrive in a competitive landscape.
In an era where customer expectations are constantly evolving, leveraging AI-driven solutions is not just an option; it’s a necessity for sustained success. Businesses must explore these innovative tools to enhance their sales strategies and client engagement. By adopting AI technology, organizations can not only meet but exceed customer expectations, leading to improved sales outcomes and a stronger market presence.
Frequently Asked Questions
How do Intone's AI voice agents enhance the sales process?
Intone's AI voice agents facilitate natural, conversational exchanges that improve the sales process by handling thousands of calls simultaneously, boosting operational efficiency, and elevating client satisfaction through timely and personalized responses.
What impact do Intone's AI voice assistants have on conversion rates?
Businesses using Intone's technology have experienced a 1.5 times increase in conversion rates compared to traditional sales methods.
How do Intone's AI voice assistants learn and improve?
Intone's AI voice assistants continuously learn from every interaction, refining their strategies to improve transaction efficiency and gain a deeper understanding of client needs.
What are the benefits of using Intone's AI solutions for lead qualification?
Intone's AI solutions automate lead qualification by swiftly identifying high-intent leads, analyzing customer interactions, and scoring leads based on their likelihood to convert, which boosts sales team efficiency.
What increase in lead-to-deal conversion rates have organizations reported after adopting AI-driven lead scoring?
Organizations that have adopted AI-driven lead scoring report a remarkable 51% increase in lead-to-deal conversion rates.
How does Intone's AI technology assist with payment reminders?
Intone's AI voice technology automates notifications for upcoming or overdue payments, providing timely and friendly reminders that help reduce delinquency rates and enhance cash flow for businesses.
What improvements do businesses see in collection efficiency when using Intone's AI voice assistants?
Businesses utilizing customizable AI voice assistants in payment collection report notable improvements in overall collection efficiency, resulting in a more engaging and efficient collection process.
What future developments are expected in AI-driven lead qualification by 2025?
By 2025, the integration of AI in lead qualification is anticipated to become more sophisticated, with algorithms capable of analyzing multidimensional datasets to further refine lead identification.
Why is human oversight important in AI-driven lead qualification?
Human oversight is essential to ensure quality engagement with high-value leads, allowing commercial teams to maintain effective interactions while leveraging AI-driven insights.
List of Sources
- Intone AI Voice Agents: Revolutionizing Sales Engagement
- Top AI Agents Statistics for 2025 (https://salesforce.com/news/stories/ai-agents-statistics)
- How AI Voice Agents Are Revolutionizing Customer Engagement for Businesses (https://openpr.com/news/4240048/how-ai-voice-agents-are-revolutionizing-customer-engagement)
- AI Voice Agents: The Future of Conversational Commerce Sales. (https://dialora.ai/blog/ai-voice-agents-conversational-commerce-sales)
- This AI voice agent can close phone sales: Solda.AI grabs $4M to transform telesales in Germany — TFN (https://techfundingnews.com/this-ai-voice-agent-can-close-phone-sales-solda-ai-grabs-e4m-to-transform-telesales-in-germany)
- plivo.com (https://plivo.com/blog/ai-agents-top-statistics)
- Automate Lead Qualification with Intone's AI Solutions
- 9 Best AI SDRs to manage inbound leads & lead qualification (https://usergems.com/blog/ai-sdrs-for-managing-inbound-leads)
- How to Use AI for Lead Generation & Qualification - TheeDigital (https://theedigital.com/blog/how-to-use-ai-for-lead-generation-qualification)
- Future of Lead Enrichment: How AI and Intent Data Are Revolutionizing Lead Generation in 2025 - SuperAGI (https://superagi.com/future-of-lead-enrichment-how-ai-and-intent-data-are-revolutionizing-lead-generation-in-2025-2)
- AI Lead Generation in 2025: Tools, Strategies & Game-Changing Insights (https://outreach.io/resources/blog/ai-lead-generation)
- Future of Automated Lead Qualification with AI & Humans (https://b2brocket.ai/blog-posts/future-automated-lead-qualification)
- Enhance Payment Reminders Using Intone's AI Voice Technology
- Reduce Member Churn with AI Payment Reminders (https://talkeriq.com/blog/2025/11/08/reduce-member-churn-ai-payment-reminders)
- 59 AI customer service statistics for 2026 (https://zendesk.com/blog/ai-customer-service-statistics)
- AI in Collections: Benefits and Top Use Cases for 2025 (https://gaviti.com/ai-in-collections-benefits-and-top-use-cases)
- 6 Statistics Showing Why Automated Reminders Outperform Phone Calls (https://resolvepay.com/blog/6-statistics-showing-why-automated-reminders-outperform-phone-calls)
- Deliver Personalized Sales Pitches with AI Automation
- 35 Critical Personalization Statistics For 2026 (https://adamconnell.me/personalization-statistics)
- 40 personalization statistics: The state of personalization in 2025 and beyond (https://contentful.com/blog/personalization-statistics)
- 2026 Marketing Personalization Statistics & Trends for Growth | involve.me (https://involve.me/blog/marketing-personalization-statistics)
- Innovative AI-generated Personalized Sales Pitches (https://salescloser.ai/ai-generated-personalized-sales-pitches)
- instapage.com (https://instapage.com/blog/personalization-statistics)
- Improve Customer Support Efficiency with AI Voice Agents
- 59 AI customer service statistics for 2026 (https://zendesk.com/blog/ai-customer-service-statistics)
- blog.ultatel.com (https://blog.ultatel.com/improving-cx-with-voice-ai-assistants-call-centers)
- Will AI mean the end of call centres? (https://bbc.com/news/articles/cz913ylq3k3o)
- group.dhl.com (https://group.dhl.com/en/media-relations/press-releases/2025/dhl-boosts-operational-efficiency-and-customer-communications-with-happyrobots-ai-agents.html)
- Optimize Debt Collection Processes with AI Voice Solutions
- Artificial Intelligence in Debt Collection: Building a Digital-First Engagement Model (https://receivablesinfo.com/2025/10/07/artificial-intelligence-debt-collection-digital-first-engagement)
- ImpactAI Solutions, a Division of CSS IMPACT, Unveils Groundbreaking Interactive Voice AI Smart Collectors to Transform Debt Collection - Credit and Collection News (https://creditandcollectionnews.com/press/impactai-solutions-a-division-of-css-impact-unveils-groundbreaking-interactive-voice-ai-smart-collectors-to-transform-debt-collection)
- The Future of Debt Collection: AI and Debtor Engagement (https://financialservicesreview.com/news/the-future-of-debt-collection-ai-and-debtor-engagement-nwid-2430.html)
- AI Debt Collection: Benefits, Challenges, Implementation (2025) (https://rtslabs.com/ai-debt-collection)
- The AI-Driven Transformation of Global Debt Collection - The Kaplan Group (https://kaplancollectionagency.com/debt-collection-2/the-ai-driven-transformation-of-global-debt-collection)
- Leverage Real-Time Analytics for Sales Optimization
- Sales Analysis in 2025: How AI and Data Are Driving Results (https://martal.ca/sales-analysis-lb)
- Real-time Analytics News for the Week Ending November 1 - RTInsights (https://rtinsights.com/real-time-analytics-news-for-the-week-ending-november-1)
- Real-time analytics: 4 success stories (https://cio.com/article/193387/real-time-analytics-4-success-stories.html)
- Real-Time Sales Intelligence: Boost Revenue with Live Data Analytics (https://marketsandmarkets.com/AI-sales/real-time-sales-intelligence-live-data-benefits)
- 140+ Sales Statistics | 2026 Update - SPOTIO (https://spotio.com/blog/sales-statistics)
- Customize Sales Campaigns Smartly with AI Insights
- AI in Marketing: The Impact of Trends and Innovations | Stingray Branding (https://stingraybranding.com/general/ai-in-marketing-the-impact-of-trends-and-innovations)
- AI Marketing Statistics in 2026: Key Insights for Brands (January 2026) (https://litslink.com/blog/ai-marketing-statistics)
- How AI is reshaping the future of sales (https://ey.com/en_us/insights/ai/how-ai-is-reshaping-the-future-of-sales)
- professional.dce.harvard.edu (https://professional.dce.harvard.edu/blog/ai-will-shape-the-future-of-marketing)
- Integrate Telephony Solutions for Enhanced Communication
- five9.com (https://five9.com/blog/important-contact-center-statistics-2025)
- Cisco Unveils Advanced AI-Powered Webex Contact Center Solutions (https://newsroom.cisco.com/c/r/newsroom/en/us/a/y2025/m09/cisco-unveils-advanced-ai-powered-webex-contact-center-solutions-and-industry-integrations.html)
- sprinklr.com (https://sprinklr.com/blog/call-center-statistics)
- How Telephony Integration Services Transform Business Communication (https://integricom.net/key-benefits-of-telephony-integration-services-that-will-transform-your-business-communication)
- 26 Call Center Statistics That Reveal Where AI Is Actually Working in 2026 (https://cmswire.com/contact-center/16-important-call-center-statistics-to-know-about)
- Transform Sales Performance with AI-Driven Solutions
- Dealism Launches the First AI Sales Agent Built on Vibe Selling -- Transforming How Businesses Sell and Build Trust (https://prnewswire.com/news-releases/dealism-launches-the-first-ai-sales-agent-built-on-vibe-selling--transforming-how-businesses-sell-and-build-trust-302614507.html)
- 37 Powerful Statistics That Prove AI Boosts Sales Efficiency| ROM (https://repordermanagement.com/blog/ai-boosts-sales-efficiency)
- AI Is Transforming Productivity, but Sales Remains a New Frontier (https://bain.com/insights/ai-transforming-productivity-sales-remains-new-frontier-technology-report-2025)
- superagi.com (https://superagi.com/the-impact-of-ai-on-sales-productivity-statistics-and-success-stories-for-2025)
- How AI is Revolutionizing Sales Automation in 2025 (https://markopolo.ai/post/the-future-of-sales-automation-how-ai-is-transforming-sales-processes)





