Overview
This article explores ten AI intents that can significantly enhance sales strategies for finance managers. By automating routine tasks and improving client engagement, these intents offer a powerful advantage in today’s competitive landscape.
Imagine utilizing AI voice agents and intent mapping to optimize lead qualification, streamline payment reminders, and craft effective sales pitches. These strategies not only increase conversion rates but also boost operational efficiency, making them essential tools for any finance manager looking to elevate their sales approach.
The integration of AI into sales processes is not just a trend; it’s a necessity. Organizations that embrace these technologies can expect to see tangible results. For instance, companies leveraging AI-driven insights have reported up to a 30% increase in lead conversion rates. This data underscores the importance of adopting AI intents in sales strategies.
In conclusion, the implementation of AI intents can transform the way finance managers approach sales. By focusing on automation and enhanced client interactions, organizations can achieve remarkable improvements in their sales performance. It’s time to take action and explore how these AI capabilities can redefine your sales strategy.
Introduction
In today’s fast-paced financial landscape, integrating artificial intelligence into sales strategies has shifted from being a luxury to an absolute necessity for finance managers aiming to elevate their performance. This article explores ten innovative AI intents that can significantly enhance sales strategies, equipping finance professionals with essential tools to optimize engagement and boost conversion rates.
However, as organizations adopt these advanced technologies, they must also navigate the complexities and potential pitfalls of automation. The pressing question remains: how can finance managers effectively leverage AI while preserving the vital human touch in their client interactions?
By addressing this challenge, finance leaders can not only improve their operational efficiency but also foster deeper connections with their clients, ensuring that technology complements rather than replaces the human element in their business relationships.
Intone: AI Voice Agents for Enhanced Sales Engagement
Intone's AI voice assistants revolutionize sales interactions by automating essential tasks like lead qualification, payment reminders, and client support, utilizing AI intents. These advanced agents leverage cutting-edge machine learning algorithms to engage clients in a natural, conversational manner, ensuring that every interaction aligns with AI intents for optimized conversion.
This seamless integration into existing sales processes allows financial managers to concentrate on high-value activities while the AI intents efficiently handle routine inquiries and follow-ups. Consequently, organizations witness remarkable improvements in operational efficiency and client satisfaction. In fact, companies that have embraced AI voice technology report a staggering 37% increase in lead conversion rates and a 26% rise in appointment bookings. These figures underscore the tangible advantages of adopting such innovative solutions.
As AI voice technology continues to evolve, professionals in the field can expect even greater enhancements in engagement strategies. This equips them to thrive in an increasingly competitive landscape, positioning their organizations for sustained success.

Intent Mapping: Aligning Sales Strategies with Customer Goals
Intent mapping is crucial for recognizing and aligning business strategies with the specific objectives and requirements of clients. By examining client behavior and feedback, finance managers can craft targeted marketing presentations that resonate with prospective clients. This approach not only enhances client satisfaction but also significantly increases conversion rates.
Employing AI tools, such as those offered by Intone, streamlines this process by providing real-time insights into AI intents of clients. This allows teams to adapt their strategies with agility. Intone's customizable AI voice assistants facilitate seamless deployment, requiring no configuration or adjustment. They can be tailored specifically to business needs through uploaded scripts and training resources.
With intelligent analytics and immediate insights, managers can effectively monitor performance, compare representatives, and conduct A/B tests. This ultimately leads to improved revenue efficiency and heightened client engagement. By leveraging these advanced tools, businesses can not only meet but exceed client expectations, driving growth and success.

AI Analytics: Leveraging Data for Informed Sales Decisions
AI analytics empower finance managers to harness extensive data, enabling informed decisions that drive revenue growth. By analyzing client behavior patterns, sales teams can uncover trends, accurately forecast future transactions, and refine their strategies. For example, organizations embracing data-driven approaches often see productivity soar by up to 5% and profits increase by 6% compared to those relying solely on intuition.
Tools like Intone's analytics platform enhance this process by providing real-time data visualization. This allows managers to monitor key performance metrics and swiftly adjust their tactics as needed. Adopting a data-centric mindset not only fosters a culture of continuous improvement but also significantly boosts conversion rates and strengthens customer relationships.
As industry experts highlight, effective coaching combined with data-driven strategies can lead to remarkable improvements in quota achievement and overall performance. Embracing these insights is essential for finance professionals aiming to stay ahead in a competitive landscape.

Lead Qualification Automation: Streamlining Sales Processes
Lead qualification automation is revolutionizing the selling process by leveraging AI intents to assess and rank leads based on their conversion potential. Intone's AI voice agents actively engage with prospective customers, gathering essential information and scoring leads in real-time. This automation not only saves valuable time but also directs teams' efforts toward high-potential prospects, significantly boosting overall efficiency.
Organizations that harness AI intents for lead generation report a remarkable 50% increase in sales-ready leads, highlighting the substantial impact of these technologies. Furthermore, firms employing AI-driven lead scoring systems based on AI intents experience conversion rate enhancements of 20-30%, further refining the effectiveness of their marketing strategies.
Intone's customizable AI voice agents can also be tailored for upselling techniques and re-engaging previous customers, providing a comprehensive solution for sales teams. By adopting such systems, financial managers can enhance their sales funnels and achieve significant improvements in conversion rates, ensuring their strategies are both effective and data-driven.
As AI intents continue to evolve, their ability to enhance lead qualification processes will become increasingly vital for maintaining a competitive edge in the financial industry. To fully capitalize on these advantages, financial managers should assess their current lead qualification processes and consider integrating Intone's AI tools to boost efficiency and effectiveness.

Payment Reminders: Enhancing Customer Follow-Up Strategies
Automating payment reminders through AI is a game-changer for monetary managers. Intone's AI voice agents deliver personalized reminders via phone calls or messages, ensuring clients are promptly informed about upcoming or overdue payments. This proactive approach not only enhances cash flow but also fosters positive relationships with clients, demonstrating a keen attentiveness to their needs.
Research shows that consumers receiving reminders are 21% less likely to face severe payment delinquencies. This statistic underscores the effectiveness of AI in mitigating late payments. By leveraging AI intents for payment notifications, accounting teams can elevate overall client satisfaction and streamline their operations, allowing staff to focus on higher-value tasks.
In summary, integrating AI into payment reminder strategies is not just a technological upgrade; it’s a strategic move that can significantly improve financial management and client relations.

Effective Sales Pitches: Crafting Messages that Resonate
Creating impactful marketing presentations requires a deep understanding of client needs and preferences. Finance managers must craft messages that resonate with their target audience, emphasizing the unique value propositions of their offerings.
AI intents provided by Intone can significantly streamline this process. With seamless deployment and customization of AI representatives, available around the clock, teams can leverage a user-friendly editor to analyze customer data. This allows them to identify key challenges and tailor their pitches accordingly. Intone's smart analytics and real-time insights empower teams to effectively personalize sales messages using AI intents, leading to increased engagement and higher conversion rates.
Moreover, features like telephony setup facilitate smooth call forwarding to the Intone representative, enhancing outreach efforts for accounting teams. This comprehensive approach not only makes pitches more impactful but also fosters meaningful conversations and drives conversions. By integrating these strategies, finance managers can elevate their marketing presentations and achieve greater success.

Customer Support Management: Ensuring Satisfaction and Retention
Effective client support management is crucial for driving satisfaction and retention in the finance sector. Intone's AI voice agents excel in managing routine inquiries, delivering instant responses, and seamlessly escalating complex issues to human agents when necessary. This dual approach significantly reduces response times and enhances the overall client experience.
By incorporating AI intents into client support, financial managers empower their teams to meet client needs promptly and effectively. This not only nurtures loyalty but also builds long-lasting relationships. In fact, organizations utilizing AI intents have reported a notable increase in client satisfaction. A striking 80% of consumers are more likely to engage with brands that provide personalized experiences.
As the demand for high-quality service continues to rise, adopting AI intents becomes essential for finance professionals. Enhancing client interactions and retention is no longer just an option; it’s a necessity for staying competitive in today’s market.

Debt Collection Strategies: Optimizing Recovery Processes
Optimizing debt collection strategies is essential for improving recovery rates and minimizing losses. Intone's AI voice assistants revolutionize the follow-up process for overdue accounts by automating calls and messages, utilizing AI intents to ensure that no client is overlooked. By utilizing predictive analytics, these agents pinpoint the optimal moments to engage with clients and customize their communications accordingly. This proactive approach not only boosts recovery rates but also fosters positive client relationships, as individuals feel recognized and valued throughout the collection process.
In fact, research from Kaplan Group in 2025 revealed that combining phone calls with follow-up texts can enhance promise-to-pay rates by 18%. This statistic underscores the effectiveness of multi-channel communication in collections. Furthermore, the use of AI intents in predictive scoring models, which tailor collection strategies to individual circumstances, has demonstrated an average improvement in recovery rates of 25%. Given that the average recovery rate in the debt collection industry hovers around 20%, these enhancements are particularly noteworthy.
As the debt collection industry adapts to economic uncertainty and rising delinquency rates, the integration of AI intents becomes crucial for agencies aiming to refine their recovery processes while ensuring compliance in a rapidly evolving regulatory environment.

Common Sales Prompts: Guiding Customer Interactions
Common prompts serve as essential tools for guiding client interactions, ensuring that representatives maintain focus during discussions. By leveraging Intone's AI-driven solutions, financial managers can empower their teams with a comprehensive library of effective AI intents tailored to diverse customer scenarios. These adaptable AI voice assistants assist sales representatives in navigating conversations, addressing objections, and highlighting the key advantages of their offerings, particularly when promoting premium plans and financial education.
Moreover, finance managers can submit scripts and training materials through user manuals, allowing for further customization of the AI agents to meet specific needs. By harnessing smart analytics, teams can establish data sources and call transfer rules, significantly enhancing the effectiveness of AI intents in their interactions. This integration of telephony with AI not only promotes effective communication but also improves client engagement, driving higher conversion rates.
To maximize these benefits, practical suggestions include:
- Regularly refreshing the prompt library based on client feedback
- Utilizing analytics to refine call strategies
By adopting these practices, financial teams can ensure they remain at the forefront of client engagement, ultimately leading to increased success in their initiatives.

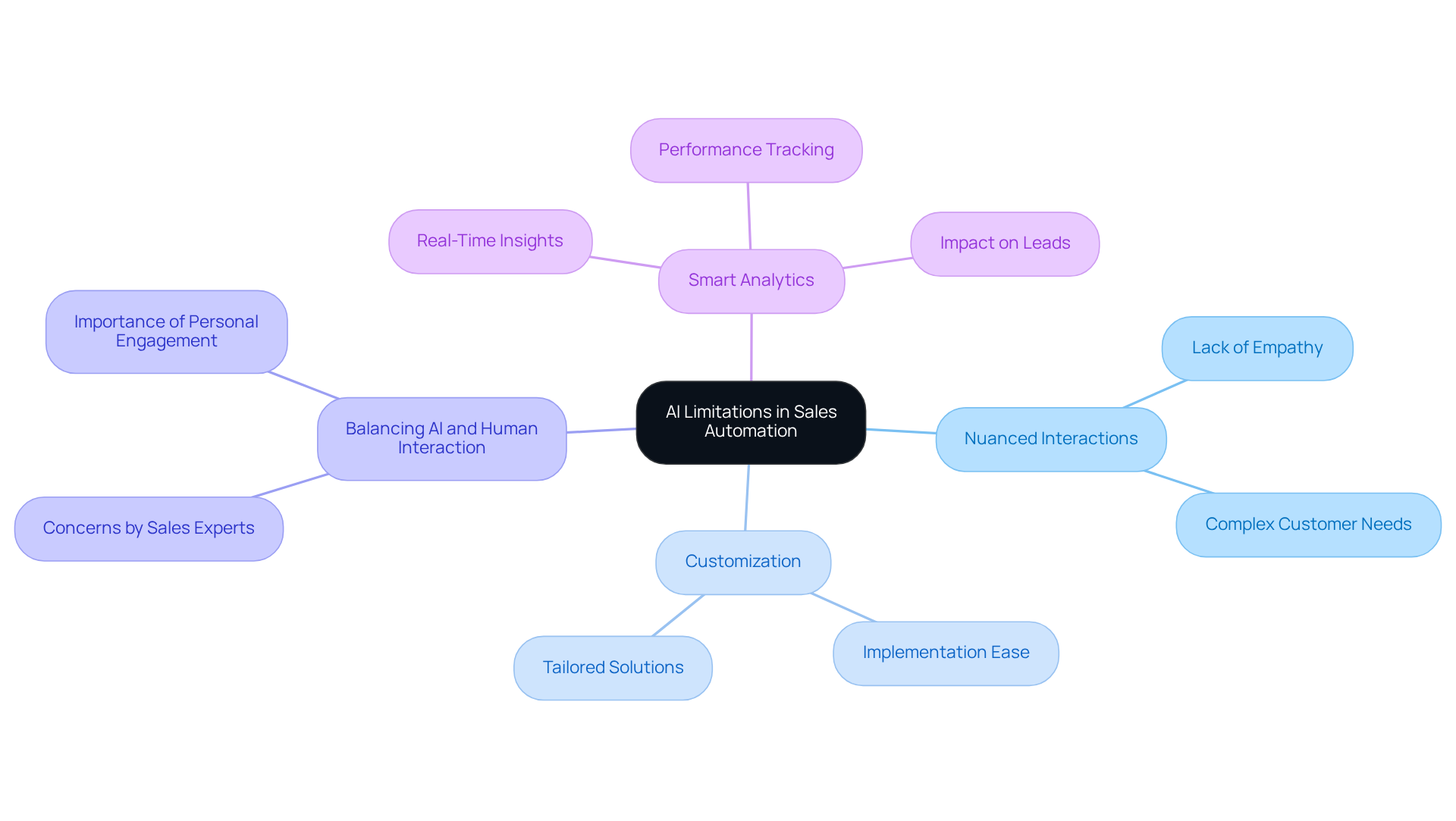
AI Limitations: Navigating Challenges in Sales Automation
While AI offers numerous advantages for commercial automation, it’s crucial to recognize its limitations. AI systems often struggle with nuanced interactions that demand empathy and understanding. However, with Intone's AI representatives, implementation is straightforward; simply send your scripts, and we handle the rest. Our agents can be customized to meet your specific business needs, ensuring they enhance customer engagement rather than detract from it.
Moreover, excessive reliance on AI can lead to a lack of personal engagement in transaction processes. In fact, 50% of sales experts express concern that automation may render the process less personal. Finance managers should strive to find a balance between AI automation and human interaction, ensuring their teams are well-equipped to address complex customer needs effectively.
Intone's smart analytics and real-time insights empower organizations to track performance and make informed decisions. This demonstrates how AI can significantly enhance sales processes while still requiring human oversight. Notably, automated lead nurturing can boost sales-ready leads by an impressive 451%, showcasing the potential of AI when implemented thoughtfully.

Conclusion
Harnessing the power of AI in sales strategies has emerged as a pivotal approach for finance managers aiming to enhance their operations. By integrating advanced technologies like AI voice agents, intent mapping, and data analytics, organizations can streamline processes, boost conversion rates, and cultivate stronger client relationships. This underscores a crucial point: leveraging AI transcends mere automation; it is a strategic necessity that can drive sustained growth and success in the competitive financial landscape.
Key insights throughout this discussion reveal how AI tools can revolutionize various sales aspects. From automating lead qualification and payment reminders to enhancing customer support and crafting effective sales pitches, the potential is vast. The data-driven approach enabled by AI analytics empowers finance professionals to make informed decisions, optimize recovery processes in debt collection, and create personalized experiences that resonate with clients. Moreover, the importance of balancing AI capabilities with human interaction is paramount, ensuring that customer engagement remains both genuine and effective.
As the financial industry continues to evolve, embracing AI-driven sales strategies is essential for maintaining competitiveness and meeting the ever-changing needs of clients. Finance managers are urged to explore the integration of AI tools in their practices—not only to improve operational efficiency but also to enhance client satisfaction and drive revenue growth. The future of finance sales hinges on the thoughtful application of AI, making it imperative for professionals to adapt and innovate in this dynamic environment.
Frequently Asked Questions
What is Intone and how does it enhance sales engagement?
Intone is an AI voice assistant platform that revolutionizes sales interactions by automating tasks such as lead qualification, payment reminders, and client support. It utilizes AI intents and machine learning algorithms to engage clients in a conversational manner, optimizing conversion rates.
What benefits do organizations experience by using Intone's AI voice technology?
Organizations that adopt Intone's AI voice technology report a 37% increase in lead conversion rates and a 26% rise in appointment bookings. This technology improves operational efficiency and client satisfaction by allowing financial managers to focus on high-value activities.
What is intent mapping and why is it important in sales strategies?
Intent mapping is the process of aligning business strategies with the specific objectives and requirements of clients by analyzing their behavior and feedback. It enhances client satisfaction and significantly increases conversion rates by crafting targeted marketing presentations.
How do Intone's AI tools facilitate intent mapping?
Intone's AI tools provide real-time insights into client AI intents, allowing sales teams to adapt their strategies quickly. The customizable AI voice assistants can be deployed seamlessly with no configuration required, tailored to specific business needs.
What role does AI analytics play in sales decision-making?
AI analytics empower finance managers to analyze extensive data on client behavior patterns, enabling informed decisions that drive revenue growth. This data-driven approach can lead to productivity increases of up to 5% and profit increases of 6%.
How can Intone's analytics platform assist sales teams?
Intone's analytics platform offers real-time data visualization, allowing managers to monitor key performance metrics and adjust their strategies promptly. This fosters a culture of continuous improvement and enhances conversion rates and customer relationships.
What is the impact of effective coaching combined with data-driven strategies?
Effective coaching, when combined with data-driven strategies, can lead to significant improvements in quota achievement and overall performance for sales teams, helping finance professionals remain competitive in the market.





