Introduction
In a rapidly evolving financial landscape, the integration of artificial intelligence into customer service is not merely a trend; it is a necessity for organizations aiming to enhance client interactions and boost sales. This article delves into ten innovative AI customer service agents that are transforming how financial institutions engage with their clients. These agents offer tailored experiences and operational efficiencies that were previously unimaginable.
As the adoption of these technologies accelerates, significant questions arise:
- How can businesses balance the benefits of AI with the need for human oversight?
- What challenges do they face in implementing these solutions effectively?
Exploring these topics reveals the profound impact AI is having on the finance sector and the future of customer service.
Intone: Enhance Customer Service with AI Voice Agents
The company specializes in deploying designed to enhance various sales functions, including and . By leveraging advanced machine learning technologies, these solutions significantly improve every client interaction, maximizing conversion rates and satisfaction levels. This capability is particularly vital in the , where and foster strong client relationships.
With 60% of clients expressing a preference for , the provided by the company deliver customized interactions that enhance . Furthermore, the integration of an AI customer service agent in is projected to yield substantial performance improvements, providing quicker assistance and higher satisfaction levels while simultaneously reducing operational costs.
As organizations increasingly adopt AI technologies, the potential for becomes evident. This makes the company's offerings essential for businesses striving to thrive in a competitive environment.

Ada: Deliver Extraordinary Customer Experiences Across Channels
This AI-driven platform stands out by delivering across various channels, such as chat, voice, and email. By utilizing the , businesses can seamlessly implement , thereby streamlining operations and significantly reducing costs. This transformation leads to heightened , particularly in the , where rapid response times and improved client retention are vital for maintaining a competitive edge.
As financial organizations increasingly adopt , they are witnessing a . Industry leaders emphasize that . A recent case study illustrates this point: a major bank employing this platform reported a 30% increase in , attributed to its ability to provide .
Moreover, with capabilities that extend beyond standard hours, respond to frequently asked questions, monitor orders, and reset passwords, Intone's is setting new standards for support in the .

NVIDIA: AI Agents for Customer Service Across Industries
AI agents are revolutionizing support within the by leveraging advanced algorithms to analyze client interactions in real-time. This capability empowers financial institutions to extract valuable insights that significantly enhance service quality and client satisfaction. For instance, companies implementing have reported a remarkable , underscoring the tangible benefits of these technologies.
Real-world applications of AI in finance further illustrate its effectiveness. The developed by the company have been instrumental in boosting sales efficiency for businesses such as GCS, which experienced a and a 30% enhancement in recovery rates through the utilization of AI systems. These operate continuously, providing immediate assistance and , which substantially reduces representative fatigue and operational costs. As David, Founder at GCS, articulates, "Intone’s AI consistently surpasses our human representatives — 1.5× more conversions with less overhead."
The integration of AI entities not only elevates but also drives sales performance. Sales teams that adopt AI report an impressive 83% increase in revenue growth, compared to a 66% increase for those lacking AI support. As the market for AI systems continues to expand, with projections indicating it could reach $98.7 billion by 2026 at a , the financial sector stands to benefit immensely from these innovations, ensuring they remain competitive in an increasingly digital landscape. Nevertheless, it is crucial to recognize that 31% of companies exercise caution regarding AI adoption, refraining from granting AI agents access to sensitive data without human oversight, reflecting the necessity for a balanced approach to integration.

Real-Time Analytics: Optimize Customer Interactions and Service Quality
stand as a cornerstone for in the financial industry, delivering instant insights into client behavior and preferences. By harnessing these analytics, finance companies can:
- Tailor
- Execute
- Substantially boost
Organizations that have embraced report an impressive 85 percent enhancement in . Notably, one bank observed an after implementing such solutions. This capability not only elevates service quality but also empowers swiftly and effectively, ultimately driving .

Automation: Streamline Customer Support Operations for Efficiency
By using an to , finance firms can manage routine inquiries and tasks with remarkable efficiency, allowing human agents to focus on more complex issues. By implementing automated processes for and , organizations can significantly reduce response times, leading to . For instance, has been shown to save one to three minutes per interaction, streamlining operations and improving service delivery. This efficiency not only boosts operational performance but also , as companies can engage with more leads effectively.
Intone's customizable s enhance this process by tailoring interactions to meet specific business needs, facilitating the promotion of premium plans and new financial products. As , they are positioned to surpass growing client expectations while optimizing their resources. However, it is essential to acknowledge the challenges associated with automation, such as cost concerns and tool complexity, which can hinder implementation.
As Michele Carlson, Director of Product Marketing, states, "By harnessing the power of artificial intelligence, financial institutions can not only meet rising client expectations but exceed them, all while driving operational efficiency and reducing costs." This statement underscores the dual nature of automation, where the to ensure successful adoption.

AI Integrations: Success Stories in Transforming Customer Service
The incorporation of an in has proven to be revolutionary for numerous , significantly enhancing and . A prime example is a leading bank that implemented an , effectively halving wait times for clients. This reduction not only improved delivery efficiency but also resulted in a notable increase in .
In fact, statistics reveal that:
- 46% of financial companies have reported following AI implementation.
These success stories underscore the substantial advantages of the in , illustrating its potential to foster more responsive and personalized interactions.

Designing AI Virtual Assistants: Key Steps for Effective Customer Support
Creating effective in the finance sector mandates a strategic approach encompassing several essential steps. First, clearly defining the assistant's purpose is vital; this includes identifying specific tasks such as and that the assistant will handle. Comprehending client needs is equally significant, as it enables the creation of features that genuinely .
Seamless integration with existing systems is crucial for . can streamline processes, reduce operational costs by 22-25%, and improve productivity by 30-50%. By prioritizing user experience and functionality, finance professionals can develop AI assistants that not only meet client expectations but also drive .
Successful implementations, exemplified by Bank of America's Erica, showcase the in the financial sector. Erica has facilitated over 3 billion client interactions, providing personalized insights and reducing call center volume, underscoring the importance of . As the finance sector continues to progress, focusing on these crucial steps will be vital for leveraging AI to enhance client interaction and .

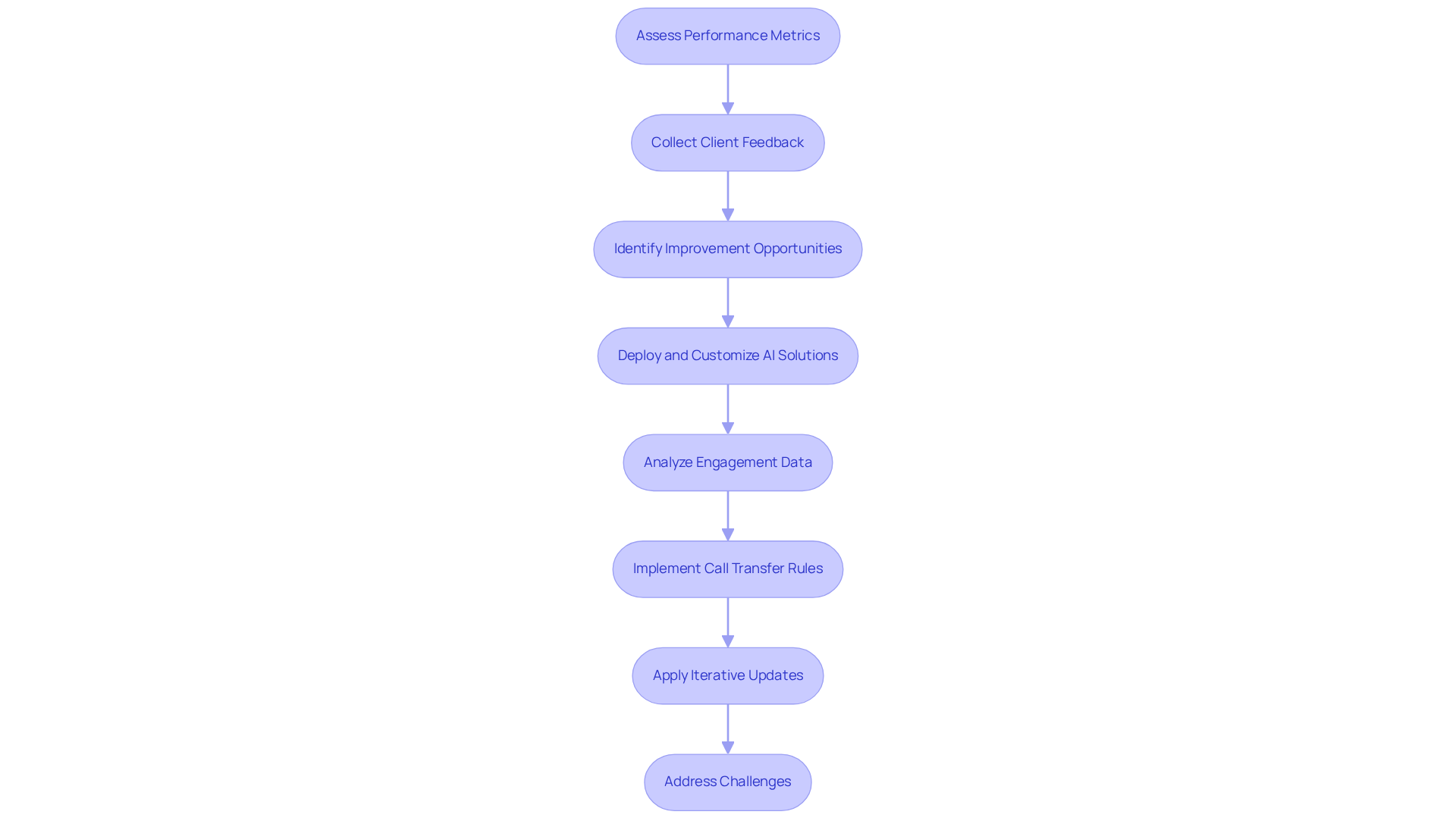
Continuous Improvement: Elevate Your AI Customer Service Over Time
To maximize the effectiveness of , continuous improvement is crucial. Finance firms must regularly assess performance metrics and collect to identify improvement opportunities. Intone facilitates this process by providing seamless deployment and customization of . Organizations can upload scripts, training materials, and call recordings tailored to their specific needs.
With , companies can determine how their , establish data sources, and implement call transfer rules, ensuring a seamless experience. For instance, 46% of have reported , highlighting the impact of . Organizations that leverage Intone's can identify trends and adjust their strategies accordingly.
By applying iterative updates and enhancements, companies can ensure their and effective in meeting user needs. This proactive strategy, which involves tackling algorithmic bias and ensuring transparency, not only boosts client satisfaction but also drives enhanced sales results. However, companies must also navigate potential challenges such as stakeholder resistance and the need for significant IT upgrades to fully realize the benefits of AI integration.

Enterprise-Grade Security: Protect Customer Data in AI Solutions
is paramount when implementing . Companies must ensure that their AI systems adhere to and from breaches. By implementing , finance experts can foster trust with their clients and protect their operations against possible threats. This not only ensures a safe support environment but also reinforces the credibility and reliability of the financial institutions involved. In a landscape where trust is essential, prioritizing is not just a necessity; it is an imperative for sustainable success.
](https://intone.io/post/4-best-practices-for-choosing-cold-calling-agencies-effectively), with branches representing key areas of focus. Each sub-branch contains specific actions or considerations that contribute to achieving security in AI solutions.](https://cdn.prod.website-files.com/6841313840e6f843ce97fea2/68febfb344871252d3a0876d_wswtnvhz-at-the-center-is-the-main-topic-of-enterprise-grade-security-with-branches-representing-key-areas-of-focus-each-sub-branch-contains-specific-actions-or-considerations-that-contribute-to-achieving-security-in-ai-solutions.webp)
Adaptability: Leverage AI to Respond to Changing Market Conditions
In the dynamic world of finance, the ability to adapt swiftly is essential for maintaining a competitive edge. AI solutions, such as the that operates 24/7, empower financial institutions to respond rapidly to shifting market conditions and evolving client preferences. By leveraging , companies can refine their and elevate client service in real-time. For instance, AI systems can analyze client behavior and market dynamics, enabling firms to tailor their products and messaging with precision.
Distinct features, including the ability to and , significantly enhance this level of personalization, meeting client expectations and fostering engagement and loyalty. As Richard Winston, Global Industry Lead for Financial Services at Slalom, articulates, "It’s not about replacing humans with algorithms; it’s about creating smarter, more responsive partnerships between people and machines that keep personalization alive at every touchpoint."
Moreover, with , organizations that implement Intone's are strategically positioned to navigate the complexities of the financial landscape, ensuring they remain relevant and adaptable as an in an increasingly competitive environment. and real-time insights empower sales managers to monitor performance, compare agents, and conduct A/B tests, thereby refining their strategies and nurturing stronger client relationships. By addressing challenges such as and the necessity for skilled personnel, sales managers can fully harness to enhance their strategies and cultivate robust customer relationships.

Conclusion
The integration of AI customer service agents in the finance sector signifies a transformative shift in the interaction between financial institutions and their clients. Leveraging advanced technologies, these AI solutions not only enhance customer experiences but also streamline operations and significantly boost sales performance. As businesses increasingly adopt AI, the potential to elevate service delivery and maintain a competitive edge becomes unmistakably clear.
Highlighted throughout this article are various AI platforms, including Intone, Ada, and NVIDIA, noted for their capacity to provide personalized, efficient, and responsive customer support. Key insights demonstrate that AI can automate a substantial portion of client interactions, thereby enhancing satisfaction rates and driving increased revenue growth. Furthermore, the significance of real-time analytics, automation, and enterprise-grade security emerges as essential components for the successful implementation of AI solutions within the finance sector.
Ultimately, the adoption of AI in customer service transcends mere technology; it is fundamentally about fostering stronger relationships and trust with clients while adeptly meeting their evolving needs. Financial institutions are urged to embrace these innovations, ensuring agility and responsiveness in an ever-changing market landscape. By prioritizing the development and continuous improvement of AI customer service agents, organizations can enhance operational efficiency and create lasting value for their clients in the years to come.
Frequently Asked Questions
What is Intone and what services does it provide?
Intone specializes in deploying AI customer service agents designed to enhance sales functions, including lead qualification and client support, primarily in the finance sector.
How do Intone's AI voice agents improve customer interactions?
The AI voice agents leverage advanced machine learning technologies to improve client interactions, maximizing conversion rates and satisfaction levels, particularly by delivering personalized offerings.
What are the projected benefits of integrating AI customer service agents in client support?
The integration is expected to yield substantial performance improvements, providing quicker assistance, higher satisfaction levels, and reduced operational costs.
How does Ada enhance customer experiences?
Ada delivers tailored experiences across various channels, such as chat, voice, and email, allowing businesses to implement 24/7 support solutions that autonomously resolve up to 83% of support issues.
What impact does AI-driven personalization have on client retention in the finance sector?
AI-driven personalization can significantly bolster client loyalty and satisfaction, with a case study showing a major bank reporting a 30% increase in client retention rates after implementing the platform.
What capabilities do Intone's AI customer service agents offer?
The AI agents can provide support beyond standard hours, respond to frequently asked questions, monitor orders, and reset passwords.
How are AI agents transforming customer service in the finance sector?
AI agents analyze client interactions in real-time, leading to valuable insights that enhance service quality and client satisfaction, with reported improvements in client experiences.
What results have companies seen from implementing AI-driven engagement strategies?
Companies have reported a 26% improvement in client experiences and significant increases in sales efficiency and conversion rates.
What are the financial benefits of adopting AI in sales teams?
Sales teams that adopt AI report an 83% increase in revenue growth, compared to a 66% increase for those without AI support.
What concerns do companies have regarding AI adoption?
About 31% of companies exercise caution, refraining from granting AI agents access to sensitive data without human oversight, indicating the need for a balanced approach to integration.
List of Sources
- Intone: Enhance Customer Service with AI Voice Agents
- The Age of AI in Financial Services: Transforming the Industry One Algorithm at a Time - IMD business school for management and leadership courses (https://imd.org/news/artificial-intelligence/the-age-of-ai-in-financial-services-transforming-the-industry-one-algorithm-at-a-time)
- How AI is powering next-gen customer care in financial services | NiCE (https://nice.com/blog/how-ai-is-powering-next-gen-customer-care-in-financial-services)
- How Voice AI Is Reshaping the $135 Billion Call Center Industry (https://salesforce.com/news/stories/agentforce-ai-voice-agents-future)
- How AI is transforming customer service across financial services (https://rolandberger.com/en/Insights/Publications/Customer-interactions-in-financial-services-go-virtual.html)
- Ada: Deliver Extraordinary Customer Experiences Across Channels
- ncino.com (https://ncino.com/blog/ai-accelerating-these-trends)
- 59 AI customer service statistics for 2026 (https://zendesk.com/blog/ai-customer-service-statistics)
- artsmart.ai (https://artsmart.ai/blog/ai-in-finance-statistics-trends)
- fullview.io (https://fullview.io/blog/ai-customer-service-stats)
- 52 AI Customer Service Statistics You Should Know (https://plivo.com/blog/ai-customer-service-statistics)
- NVIDIA: AI Agents for Customer Service Across Industries
- salesforce.com (https://salesforce.com/blog/ai-in-financial-services-statistics)
- AI On: How Financial Services Companies Use Agentic AI to Enhance Productivity, Efficiency and Security (https://blogs.nvidia.com/blog/financial-services-agentic-ai)
- datagrid.com (https://datagrid.com/blog/ai-agent-statistics)
- AI Agents Statistics: Usage Insights And Market Trends (2025) | SellersCommerce (https://sellerscommerce.com/blog/ai-agents-statistics)
- barrons.com (https://barrons.com/articles/nvidia-stock-ceo-ai-agents-8c20ddfb?gaa_at=eafs&gaa_n=AWEtsqdPEMM-Iixxsyg1gR5RGJAVrWC4eSgvGZh0drOIwbnf9t3Th-sV840M&gaa_ts=68febb45&gaa_sig=EX6-TcPyQzoQUxJs7mLGdCTTHdWu60CWQvgaEQGkE3GVYnvmlSb3QlxizGGoqLXZiUFBNu6vSJxW-D4gL0WfKQ%3D%3D)
- Real-Time Analytics: Optimize Customer Interactions and Service Quality
- bai.org (https://bai.org/banking-strategies/revolutionizing-customer-experience-in-banking-with-data-analytics-and-ai)
- blogs.sas.com (https://blogs.sas.com/content/hiddeninsights/2019/10/17/real-time-analytics-the-key-to-success-in-banking)
- blogs.opentext.com (https://blogs.opentext.com/analytics-and-ai-in-financial-services-shifting-from-efficiency-to-customer-centric-innovation)
- Automation: Streamline Customer Support Operations for Efficiency
- How AI is powering next-gen customer care in financial services | NiCE (https://nice.com/blog/how-ai-is-powering-next-gen-customer-care-in-financial-services)
- invoca.com (https://invoca.com/blog/contact-center-automation-trends)
- 2026 Automation Statistics That'll Upset the Finance Applecart (https://rossum.ai/blog/automation-statistics-that-will-upset-the-finance-applecart)
- 32 Finance Automation Trends and Statistics for 2026 (https://solvexia.com/blog/finance-automation-trends-and-statistics)
- docuclipper.com (https://docuclipper.com/blog/financial-automation-statistics)
- AI Integrations: Success Stories in Transforming Customer Service
- ncino.com (https://ncino.com/blog/ai-accelerating-these-trends)
- artsmart.ai (https://artsmart.ai/blog/ai-in-finance-statistics-trends)
- Top 10 Expert Quotes That Redefine the Future of AI Technology (https://nisum.com/nisum-knows/top-10-thought-provoking-quotes-from-experts-that-redefine-the-future-of-ai-technology)
- fullview.io (https://fullview.io/blog/ai-customer-service-stats)
- eltropy.com (https://eltropy.com/resource/ai-success)
- Designing AI Virtual Assistants: Key Steps for Effective Customer Support
- The Age of AI in Financial Services: Transforming the Industry One Algorithm at a Time - IMD business school for management and leadership courses (https://imd.org/news/artificial-intelligence/the-age-of-ai-in-financial-services-transforming-the-industry-one-algorithm-at-a-time)
- The Rise of AI in Financial Services: Key Trends & Stats (https://softwareoasis.com/rise-of-ai-in-financial-services-trends-stats)
- newsroom.bankofamerica.com (https://newsroom.bankofamerica.com/content/newsroom/press-releases/2025/08/a-decade-of-ai-innovation--bofa-s-virtual-assistant-erica-surpas.html)
- td.mediaroom.com (https://td.mediaroom.com/2025-07-08-Virtual-AI-Assistant-To-Help-Power-TD-Securities)
- thefinancialbrand.com (https://thefinancialbrand.com/news/banking-technology/bank-virtual-assistants-may-need-a-shot-of-genai-190224)
- Continuous Improvement: Elevate Your AI Customer Service Over Time
- 59 AI customer service statistics for 2026 (https://zendesk.com/blog/ai-customer-service-statistics)
- Understanding AI for Financial Analysis Trends (https://salesforce.com/financial-services/artificial-intelligence/ai-financial-analysis)
- How AI Is Changing Corporate Finance in 2025 (https://workday.com/en-us/perspectives/finance/2025/03/how-ai-changing-corporate-finance-2025.html)
- How artificial intelligence is reshaping the financial services industry (https://ey.com/en_gr/insights/financial-services/how-artificial-intelligence-is-reshaping-the-financial-services-industry)
- desk365.io (https://desk365.io/blog/ai-customer-service-statistics)
- Enterprise-Grade Security: Protect Customer Data in AI Solutions
- blog.premai.io (https://blog.premai.io/25-enterprise-secure-ai-adoption-statistics)
- How Banking Leaders Can Enhance Risk and Compliance With AI (https://thefinancialbrand.com/news/artificial-intelligence-banking/how-banking-leaders-can-enhance-risk-and-compliance-with-ai-183094)
- lakera.ai (https://lakera.ai/blog/ai-security-trends)
- How artificial intelligence is reshaping the financial services industry (https://ey.com/en_gr/insights/financial-services/how-artificial-intelligence-is-reshaping-the-financial-services-industry)
- AI and Risk Resilience: A Financial Sector Imperative (https://oppenheimer.com/news-media/2025/insights/articles/june/ai-and-risk-resilience-a-financial-sector-imperative)
- Adaptability: Leverage AI to Respond to Changing Market Conditions
- Why AI Won’t Replace Bankers but Will Expose the Bad Ones (https://thefinancialbrand.com/news/personalization/ai-wont-replace-bankers-but-it-will-expose-the-bad-ones-193104)
- artsmart.ai (https://artsmart.ai/blog/ai-in-finance-statistics-trends)
- How artificial intelligence is reshaping the financial services industry (https://ey.com/en_gr/insights/financial-services/how-artificial-intelligence-is-reshaping-the-financial-services-industry)
- statista.com (https://statista.com/topics/7083/artificial-intelligence-ai-in-finance?srsltid=AfmBOorbztSD1Y3gpzyMqps4UP3erm1qJPjpLnv1FSGpU4GkXdeqB1SV)





